点阵式汉字LED显示屏的制作
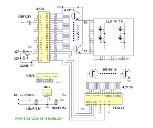
列方向则由4—16译码器74LS154完成扫描,它由89C51的P1.0---P1.3控制。同样,驱动部分则是16个2N5401的三极管完成的。
电路的供电为一片LM7805三端稳压器,耗电电流为100Ma左右。
然后找一个电脑硬盘的数据线, 截取所需的长度,分别将行,列线引出至电路的相关管脚即可。原理图为了简洁,故只画出了示意图,行列方向只画出了2个三极管,屏幕只画出4个发光管, 实际上发光管为256只,三极管行列方向各16只,一共32只。焊接过程认真仔细一天时间即可完成全部制作。将程序编译后烧写入89c51, 插入40pin Ic座,即可看到屏幕轮流显示:“电路图”。
当然,你可将程序的汉字代码部分更换为您所需要的代码即可显示你所需要的汉字。

程序:
ORG 00H
LOOP: MOV A,#0FFH ;开机初始化,清除画面
MOV P0,A ;清除P0口
ANL P2,#00 ;清除P2口
MOV R2,#200
D100MS: MOV R3,#250 ;延时100毫秒
DJNZ R3,$
DJNZ R2,D100MS
MOV 20H,#00H ;取码指针的初值
l100: MOV R1,#100 ;每个字的停留时间
L16: MOV R6,#16 ;每个字16个码
MOV R4,#00H ;扫描指针清零
MOV R0,20H ;取码指针存入R0
L3: MOV A,R4 ;扫描指针存入A
MOV P1,A ;扫描输出
INC R4 ;扫描指针加1,扫描下一个
MOV A,R0 ; 取码指针存入A
MOV DPTR,#TABLE ;取数据表的上半部分的代码
MOVC A,@A+DPTR
MOV P0,A ; 输出到P0
INC R0 ;取码指针加1,取下一个码。
MOV A,R0
MOV DPTR,#TABLE ;取数据表下半部份的代码
MOVC A,@A+DPTR
MOV P2,A ;输出到P2口
INC R0
MOV R3,#02 ;扫描1毫秒
DELAY2: MOV R5,#248 ;
DJNZ R5,$
DJNZ R3,DELAY2
MOV A,#00H ;清除屏幕
MOV P0,A
ANL P2,#00H
DJNZ R6,L3 ;一个字16个码是否完成?
DJNZ R1,L16 ;每个字的停留时间是否到了?
MOV 20H,R0 ;取码指针存入20H
CJNE R0,#0FFH,L100 ;8个字256个码是否完成?
JMP LOOP ;反复循环
TABLE :
;汉字“电”的代码
DB 00H,00H,1FH,0E0H,12H,40H,12H,40H
DB 12H,40H,12H,40H,0FFH,0FCH,12H,42H
DB 12H,42H,12H,42H,12H,42H,3FH,0E2H
DB 10H,02H,00H,0EH,00H,00H,00H,00H
;汉字“路”的代码
DB 00H,02H,7FH,7EH,42H,02H,43H,0FCH
DB 42H,44H,0FEH,44H,48H,80H,10H,0FFH
DB 31H,42H,0EAH,42H,24H,42H,2AH,42H
DB 31H,42H,21H,0FFH,01H,40H,00H,00H
;汉字“图”的代码
DB 00H,00H,7FH,0FFH,40H,22H,44H,22H
DB 48H,42H,78H,92H,55H,92H,52H,4AH
DB 55H,26H,58H,82H,50H,42H,40H,62H
DB 40H,42H,0FFH,0FFH,40H,00H,00H,00H
- LED显示屏(97851)
- 汉字(18214)
相关推荐
详解点阵LED显示屏的工作原理与制作过程
5242
16x32点阵
16x32点阵led显示屏控制
16×16点阵LED电子显示屏的设计
16×32点阵led显示屏求助
LED3216点阵显示屏
LED显示屏
LED显示屏控制资料大全
LED显示屏框架 显示屏包边工艺 led显示屏边框怎么设置 显示屏铝合金边框
LED汉字点阵屏制作经验谈
LED点阵显示屏
LED点阵显示屏的设计
LED点阵书写显示屏
LED点阵书写显示屏的设计
LED电子点阵屏控制卡的设计与制作
点阵LED光电显示屏的设计上下左右滚动汉字
点阵LED光电显示屏的设计左右滚动汉字
点阵式汉字LED显示屏制作原理
点阵式汉字LED显示屏的设计与应用
点阵式LCD在语音终端的应用
点阵式LED汉字广告屏的设计与制作毕业论文
Labview控制LED点阵显示屏
一种低廉的16x64点阵LED显示屏的设计介绍
图形点阵式液晶显示有哪些优点
基于AT89S52汉字多方式显示屏的设计
怎么实现基于STM32的LED点阵屏的设计?
怎样去设计16×16LED汉字点阵滚动显示屏?
松松利万能板制作 16X16 点阵显示屏-支持级联 LED 显示屏是
毕业设计——16×16点阵LED电子显示屏的设计
用51单片机制作LED点阵显示模块
采用STC89 C54RD与单片机的点阵LED显示屏的设计
透明LED显示屏
P4全彩led显示屏户外LED显示屏
基于单片机控制的LED点阵显示屏系统
300点阵电子显示屏制作(本科设计试题)
98基于单片机的LED汉字显示屏设计与制作
143点阵式LED滚动汉字显示屏的Proteus仿真设计
281点阵式汉字LED显示屏的原理与制作
287HT48R52A在点阵式LED显示屏中的应用
31汉字点阵显示proteus仿真
296LED点阵电子显示屏系统的设计
2650
基于单片机的LED汉字显示屏的设计与仿真
2517基于单片机的LED汉字显示屏的设计与Proteus仿真
3725
基于单片机的16×64 LED 点阵显示屏的设计
3702基于单片机的16×64LED点阵显示屏的设计
3833LED汉字无线信息显示板的设计
978
LED点阵汉字显示屏设计
633HT1632在点阵式显示屏中的应用
120简易多功能LED显示屏
291基于单片机的点阵式LED显示简单图形的原理图
5667
详解点阵LED显示屏的原理与制作过程
138948
亮度可调的LED点阵书写显示屏的设计与制作
85点阵式汉字电子显示屏的设计
9LED点阵显示屏(完整源程序版)
0四个16×16点阵LED电子显示屏的设计
24AT89S52的特性及其汉字多方式显示屏的设计
5基于单片机的LED点阵显示控制的设计与实现
27基于单片机的点阵电子LED显示屏的设计
51基于AT89C52的亮度可调LED点阵书写显示屏的设计与制作
36LED点阵汉字显示屏电路的工作原理及制作方法
20692Proteus仿真16*16LED点阵显示汉字
4931
电子发烧友App









评论