HT48R01x系列家族成员共2颗、HT46R01x系列家族成员也有2颗。HT48R01x分别是HT48R017、HT48R016;HT46R01x分别是HT46R017、HT46R016。
2012-11-09 18:22:11
1559 Holtek的Small Package MCU继先前推出的OTP Type后,此次新推出Flash Type,有I/O型的HT68F005/HT68F006、A/D型的HT66F005/HT66F006
2012-11-09 18:15:34
1791 是16位 mcu 的用武之地; 它们可以结合8位单元的简单性,同时提供增强的性能,而不需要过多的功耗。特别是在不需要大规模多线程和适度内存需求的应用程序中,16位 mcu 可以提供最佳的中间解决方案(图3
2022-03-23 09:57:54
HT-100R-EX,韩国HITROL液位变送器HT-100R-EX,韩国HITROL液位变送器代理韩国HITROL液位变送器详询请致电:132.4667.5433 /0755-26998458工作
2020-03-06 11:12:59
'14,2K'14,4K'15和8K'16位 · 数据的RAM大小64'8,96'8选择,160'8和224'8位 · 停止功能和唤醒功能来减少功耗 · 63条指令 · 位操作指令 有HT48R70单片机解密等需求者欢迎与我们联系咨询更多合作详情http://www.dpjjm.com。
2012-09-27 11:59:38
,HQM-77-1F,HQM-77-2F,HQM-77-3F,HQM-77-4F浮子式液位开关,HM-10,HM-12S,HM-12H,HM-12H-Ex,HM-12D,浮子式液位变送器
2020-10-10 16:15:06
HT-100CTH液位开关 HT-100CTH液位开关深圳市现代豪方仪器仪表科技有限公司负责人: 吴经理 132.466.75433/ 0755-26998458工作Q:1139878854 韩国
2019-02-13 11:31:40
,HLC-901-L,HCC-96RF-SH,HCC-75P,HCC-609N-FS,HR-30TS-3F-EX,HCC-75R-FS振动式料位开关,主要用于粉末或颗粒的检测报警或过程控制。HTM-20N-A
2020-05-22 17:50:02
,HQM-77-2F,HQM-77-3F,HQM-77-4F浮子式液位开关,HM-10,HM-12S,HM-12H,HM-12H-Ex,HM-12D,浮子式液位变送器HT-100RS,HT
2020-11-10 11:44:25
、定时数器和多种I/O接口集成在一片芯片上,形成芯片级的计算机。OTP(One Time Programable)是MCU的一种存储器类型。而微芯是业内首家推出OTP(一次性可编
2022-02-22 08:09:01
长期代理韩国HITROL液位开关 HT-100R液位计吴经理:132.4667.5433 / 0755-26998458工作Q:1139878854 地址:深圳市南山区南海大道4050号产品类型:浮
2020-03-31 09:37:58
HITROL HT-100PT液位变送器HITROL HT-100PT液位变送器HITROL中国总代吴经理: 1324.6675.433/ 0755-26998458 工作Q
2019-02-13 14:12:51
测传感器ISS212MM/4NO-4EO-S12劳易测传感器PRK3CL1.T3/2N-M8劳易测传感器PRK46C.D/4P-M12劳易测传感器HT110L1.3/L6T-M12劳易测传感器
2020-06-04 14:23:58
测扫码器DCR55M2/R2 劳易测色标传感器KRTL 3B/2.3111-S8劳易测电缆BT23SMSS 劳易测漫反射光电开关HT46C/4P-M12劳易测条码定位传感器BPS 348i SM
2020-06-04 14:25:37
兼容ht46r47芯片 性价比优 ! 张小姐:*** QQ:1455691267 (威廉希尔官方网站
交流) 
2010-06-14 11:36:30
1, HID类 Mouse,Keyboard,Joystick 或复合设备,是低成本首选方案 例如: HT82k96E,SN8P2203,EM78M611,CY63742,Pdiu***d
2008-10-03 14:27:12
什么是OTP-638D2?OTP-638D2有哪些性能参数?
2021-06-16 07:06:09
兼容ht46r47芯片 性价比优 ! 张小姐:*** QQ:1455691267 (威廉希尔官方网站
交流) 
2010-06-01 10:14:21
:低频治疗仪、瘦身腰带、电子针灸仪、微电脑枕、数字温控主要代理销售产品--HOLTEK(合泰):MCU产品:HT45R35、HT45R36、HT45R38;HT46R063、HT46R
2012-05-28 09:30:08
一.MCU(微控IC): 何生深圳代理QQ182875613HT48系列 HT49系列 HT46 系列HT48R05A,HT48R06A,HT48R07A, HT48R30A,HT48R
2013-11-14 10:24:28
,afmux0=9,mode0=4=AF;上拉;中速)SDMMC2_D0 = PC8(位 [31:16]:port1=3=GPIOC,pin1=8,afmux1=7,mode1=4=AF;上拉;中速)OTP
2023-01-12 07:42:06
该如何对8位以及32位的MCU进行选择?8位和32位MCU在功能上仍是互为辅助、各有千秋,这其中的诀窍就在于,需先了解什么样的应用适合什么样的MCU架构。 本文对比了8位MCU和32位MCU
2021-03-01 06:38:49
安国最新研发8位mcu 主要针对智能家电行业! 各种应用方案也在陆续出炉,欢迎各位咨询选购!
2013-09-10 10:24:07
概述:HT46C22是**合泰半导体公司出品的一款8位MCU微处理器,它具有低功率完全静态CMOS设计,工作电压:在4MHz下,由2.2V到5.5V,在8MHz下,由3.3V到5.5V,功率损耗:在5V/4MH...
2021-04-12 07:48:01
HT46R22是**合泰半导体公司出品的一款8位MCU微处理器,它具备低功率完全静态CMOS设计,工作电压:在4MHz下,由2.2V到5.5V,在8MHz下,由3.3V到5.5V,功率损耗:在5V
2021-04-13 06:52:00
CL2/4P-200-M1250134610HT46CL2/2N-M1250134612HT46CI/4W-200-M1250134636FT5I.3/4P-200-M8P150134656RSL400 M12
2020-07-07 10:44:44
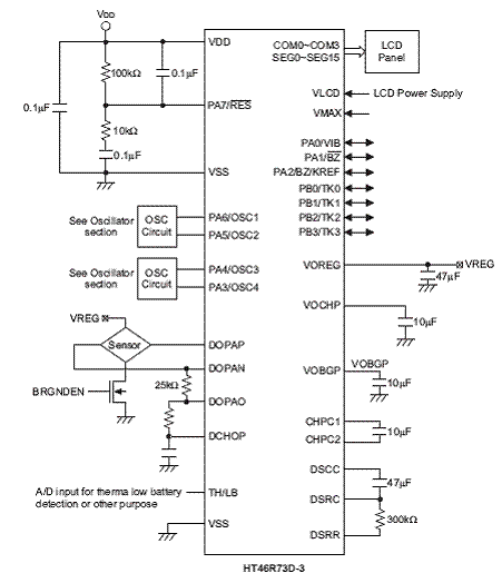
; HT46R72D-1A与HT46R73D-1A规格包含有2K与4K OTP ROM程序内存、96 Byte数据存储器 (RAM
2008-10-02 13:25:25
求分享HT878/HT878T单节锂电池内置自适应升压AB/D类切换8W双声道音频功放解决方案
2021-05-31 06:33:23
瑞萨科技公司(Renesas)近日宣布,作为带有片上闪存的R8C/Tiny系列小型高性能16位MCU一部分的7个家族30款新产品已经实现了商品化。R8C/2E、R8C/2F、R8C/2G、R8
2018-08-24 16:56:35
高附加值的嵌入式控制解决方案。PIC16C73就是Microchip Technology公司推出的一款单片机。PIC16C73是低功耗、高性能、CMOS、全静态、8位EPROM型单片机,寻址空间为
2010-03-17 14:52:20
8位mcu和32位mcu的区别?
2024-02-01 06:49:01
谁用过合泰HT46R06的单片机?用什么编译工具?有没有例程和资料?谢谢
2019-10-29 00:18:24
,HQM-77-2F,HQM-77-3F,HQM-77-4F浮子式液位开关HM-10,HM-12S,HM-12H,HM-12H-Ex,HM-12D,CS-1000HM-12H-SP,HM-12H-SP-Ex
2020-01-19 16:31:22
,HPC-100CTWH-2HLC-100C-P,HT-100RT,HT-100RT-L,HT-100CTH-2,HT-100CTW,HT-100RV-L,HT-100RV-Ex浮子式液位开关HR-30S-2F,HR-30S-3
2021-01-18 15:50:20
6个通信通道,12位A/D,8位D/A,RTC供应R5F51111ADFL#3A,32 MHz 32位接收MCU特征32位接收CPU内核32 MHz大工作频率在3
2022-02-06 21:53:51
HT46R064B/HT46R065B/HT46R066BEnhanced A/D Type 8-Bit OTP MCU (Enhanced OTP MCU)增强 A/D 型系列单片机是一款 8 位
2022-06-14 10:32:23
HT46R002/HT46R003经济A/D 型8-Bit 单片机(HT46R003 限用产品 -- 公告日 :2018/09/28 生效日 :2018/12/28 )(HT46R003 产品终止
2022-06-14 11:58:11
HT46R064B/HT46R065B/HT46R066BEnhanced A/D Type 8-Bit OTP MCU (Enhanced OTP MCU)增强 A/D 型系列单片机是一款 8 位
2022-06-16 15:49:38
HT46R46/HT46C46/HT46R47/HT46C47/HT46R48A/HT46C48A/HT46R49经济 A/D 型八位单片机(HT46C47 限用产品 公告日 : 2018/12
2022-06-21 11:28:12
HT46R064B/HT46R065B/HT46R066BEnhanced A/D Type 8-Bit OTP MCU (Enhanced OTP MCU)增强 A/D 型系列单片机是一款 8 位
2022-06-21 16:19:27
本文提出了一种以HT46R47单片机为控制芯片,对电热水壶工作进行控制的设计方案,使电热水壶使用更加方便、安全。关键词 : HT46R47,温度控制,单片机目前,单片机在家电
2009-08-25 15:13:18
179 、50 DMIP、128 KB的闪存、USB 2.0全速主机/功能/OTG,多6个通信通道,12位A/D,8位D/A,RTC供应R5F51111ADFL#3A,3
2022-12-20 14:48:55
HT46R94 驱动 32和16个共阴极数码管
2009-11-13 16:20:37
48 XC8P9521是一款不带AD的8位OTP芯片,内置3路PWM,支持双晶振,可用于LED手电筒,电子闹钟等产品。
2023-02-07 08:40:24
XC8P8613是一款带AD的8位OTP单片机,低功耗,带PWM输出,广泛应用于各种消费类电子产品。
2023-02-10 08:26:16
HT46R46锂电池充电器展示板:
2009-12-09 21:40:30
60 HT46R46充电器电路原理图
2009-12-09 21:41:21
96 HT46R47 概述应用范围基本工作原理电池特性应用电路说明
2009-12-10 20:12:26
32 /HT46C48A 产品终止)(HT46R46 限用产品 -- 公告日 : 2016/01/11 生效日 : 2016/04/11)经济型A/D单片机是8位高性能精简指令集MC
2023-05-11 17:14:59
HT48 HT46 MCU与HT93LC46 EEPROM的通信文件编码:HA0003s介绍:HT93LC46EEPROM 是Holtek 制造的1K 位系列的EEPROM(电可擦除只读存储器),一般它用于微控制器的固定数据的存储。在
2010-03-21 09:16:23
22 本范例使用HT45R36/HT45R38, HT46R322/HT46R342 来实现LED 的驱动。在需要多颗的LED 场合当中,传统的驱动方式是要加上三极管驱动电路,但是假设是用HT45R36/HT45R38、HT46R322/HT46R342 这几
2010-03-21 09:22:33
21 HT48 & HT46 MCU UART 的软件实现方法具有低功耗、高性能的HOLTEK 的8 位单片机,十分适用于各种控制系统产品,如办公自动化和一些消费性产品中。有时在一些应用系统中需要
2010-03-24 13:49:01
29 HT46R47,HT46R22,HT46R23,HT46R24 A/D型单片机使用手册
本手册分成三部份。关于一般的单片机的规格信息可在第一部份中找到。与单片机程序相关的信息,如指令集、
2010-03-24 14:11:35
58 HT45R35VC/R-F型八位OTP单片机
HT45R35V 是一款C/R-F 型具有8 位高性能精简指令集的单片机,专门为需要VFD 功能的产品而设计。
秉承HOLTEK MCU 一般特性,该单片机
2010-03-24 14:25:29
29 基于HT46RB50在USB充电器中的应用
HT46RB50是一个八位高性能精简指令集微控制器,它内部嵌入的USB SIE兼容USB1.1全速模式。
2010-03-25 11:26:10
47 HT46R48在瓦斯热水器中的设计应用
本款强排式热水器采用Holtek HT46R48 MCU作为天燃热水器的控制芯片,安全性能高,具有故障停点火、关煤气阀的保护功能。
2010-03-25 11:28:47
20 HT82M9AEE/HT82M9AAE pdf资料(USB Mouse Encoder 8-Bit MCU with EEPROM)
The USB MCU OTP body
2010-03-25 13:36:22
9 HT82M9AE/HT82M9AA pdf资料(USB Mouse Encoder 8-Bit MCU)
The USB MCU OTP body is suitable for USB
2010-03-25 13:40:51
12 HT82M9BEE/HT82M9BAE pdf资料(USB Mouse Encoder 8-Bit MCU with EEPROM)
The USB MCU OTP body
2010-03-25 13:42:47
8 HT82M9BE/HT82M9BA pdf资料(USB Mouse Encoder 8-Bit MCU)
The USB MCU OTP body is suitable for USB
2010-03-25 13:44:14
18 基于HT46R065V的24V VFD八位OTP型单片机
增强A/D 型系列单片机是一款8 位具有高性能精简指令集的单片机,应用相当广泛。秉承HOLTEK 单片机具有的低功耗、I/O 灵活、
2010-03-25 14:11:27
61 基于HT46R46E/HT46C46E经济A/D型八位单片机
HT46R46E/HT46C46E 是8 位高性能精简指令集单片机,专门为需要A/D 转换的产品而设计,例如传感器信号输入。掩膜版本HT46C46E
2010-03-25 14:18:53
32 基于HT46R63/HT46C63的A/D+LCD型八位单片机
HT46R63/HT46C63 是8 位高性能精简指令集单片机,专门为需要A/D 转换和LCD 显示的产品而设计。掩膜版本HT46C63 与OTP 版本HT46R63
2010-03-25 14:21:03
32 含315M/433MHz ASK 发送器的HT46R01T3 & HT48R01T3 MCU由Holtek 公司设计生产的HT46R01T3 & HT48R01T3 系列是一款OTP (One-TimeProgrammable) 版本的MCU 的全功能编码射频传送芯片附ASK Transmitter。
2010-03-27 08:36:42
80 基于HT49的MCU控制HT93LC46的读写
HT93LC46EEPROM 是Holtek 制造的1K 位系列的EEPROM(电子可擦除只读存储器),一般它用于微控制器的固定数据的存储。在本文中,我们
2010-03-27 09:00:08
14 基于HT46系列MCU的A/D应用范例
该软件示例46 系列AD 口的使用
2010-03-27 09:02:29
23 HT46R74D-1在人体电子秤中的应用
Holtek 用于电子秤的IC 有:HT46R71D-1、HT46R72D-1、HT46R73D-1、HT46R74D-1、HT46RU75D-1 等。此款人体电子秤是用HT46R74D-1 开发的高精度
2010-03-27 09:14:58
98 HT46R322在电磁炉中的应用
Holtek 用于电磁炉控制的MCU 有:HT46R47、HT46R22/23、HT46R12A/14A、HT46R32/34、HT46R322/342、HT45R38 等。本电磁炉DemoBoard 以Holtek A/D 型MCU HT46R322
2010-03-27 09:19:32
57 HT46R12A 在电磁炉中的应用HT46R12A/HT46R14A 是两款HOLTEK 标准A/D 型MCU 系列产品。它们都内含有PPG(Programmable Pulse Generator:可编程脉波发生器)功能。 因内含的PPG 硬件电路模块,这
2010-04-07 09:26:07
28 HT46R12 在电磁炉中的应用简介HT46R12/HT46R14 是两款HOLTEK 标准A/D 型MCU 系列产品。它们都内含有PPG(Programmable Pulse Generator:可编程脉波发生器)功能。 因内含的PPG硬件电路模块
2010-04-07 09:26:30
59 如何使用HT45R36/38与HT46R322/342GPIO做LCD Driver简介本范例使用HT45R36/HT45R38、HT46R322/HT46R342 来实现LCD 的驱动。在一些特定的环境,为了节省成本,控制I/O 需要较少,但芯片本身的
2010-04-08 08:16:57
25 HT46RB50在USB充电器中的应用HT46RB50是一个八位高性能精简指令集微控制器,它内部嵌入的USB SIE兼容USB1.1全速模式。
2010-04-08 08:24:22
38 HT46F4xE 系列与HT46R4xE系列转换差异使用说明:HT46F4xE 属于Flash 型MCU,HT46R4xE 属于OTP 型MCU,两者在很多方面存在相似之处但也有区别,列举出HT46F4xE 与HT46R4xE 在功能和使用方面的差异
2010-04-11 08:34:33
13 HT46R46使用IO PORT进行SPI全双工通讯:
2010-04-11 08:45:42
23 HT46R23/HT46C23是8位高性能精简指令集单片机,专门为需要A/D转换的产品而设计,例如传感器信号输入。掩膜版本HT46C23与OTP版本HT46R23引脚和功能完全相同。低功耗、I/O使用灵活、可编
2010-07-27 17:16:52
44 威廉希尔官方网站
相关信息 威廉希尔官方网站
相关信息 威廉希尔官方网站
相关信息 威廉希尔官方网站
相关信息 · 工具信息 · FAQs · 应用范例 − HA0003S HT48 & HT46 MCU 与HT93LC46 EEPROM 的通信 −
2010-09-14 20:00:02
29 威廉希尔官方网站
相关信息 · 工具信息 · FAQs · 应用范例 -HA0003S HT48 & HT46 MCU 与 HT93LC46 的通信 -HA0004S
2010-09-14 20:26:35
26 概述
HT46x23是8位高性能精简指令集单片机,专门为多输入/输出口的产品而设计的.特别适合应用于像洗衣机控制器和家用电器类产品.其HALT功能可降低功耗.
2010-12-20 23:03:47
65 概述
HT46R32/HT46R34是8位高性能精简指令集单片机,专门为需要A/D转换的产品而设计,例如传感器信号输入。内置放大器/比较器和PWM调制功能使得这款单片机处理模拟信号的能
2010-12-21 22:55:41
31 HT46R22各引脚功能及电压参数资料
2008-03-18 22:34:03
10621 
; HT48R10A-1, HT48R06A-1, HT48R05A-1, HT46R47A, H
2008-08-07 10:34:37
844 盛群半导体近日推出两个全新MCU系列:HT48R06xD与HT46R06xD高电流驱动LED系列MCU与HT66F1x/HT68F1x New Flash系列MCU。
2011-03-29 09:30:55
1471 盛群半导体(Holtek)推出HT48R06xG与HT46R06xG内建运算放大器(OPA)与比较器系列微处理器(MCU)
2011-04-12 10:26:51
1516 盛群半导体推出HT48R06xB与HT46R06xB系列MCU。HT48R06xB系列家族成员共4颗、HT46R06xB系列家族成员也有3颗
2011-08-17 09:12:56
2255 盛群半导体Enhanced A/D Type MCU新增HT46R0664MCU。HT46R0664内建有12-bit A/D与8-bit PWM,可减少外围零件、缩小PCB Size及降低成本,并内建高精准度的系统频率振荡器、内建直接驱动R-type LCD的驱动电
2011-08-31 09:31:51
874 Holtek新推出的Dual Slope A/D型8-Bit OTP MCU:HT45R2K-C/B/A。其内建体脂量测及Touch-key功能,再配合丰富及多样化的外围功能,特别适用于电桥式传感器的AC体脂秤量测系统。
2013-03-12 11:59:16
1820 近期,HOLTEK推出HT46R004系列新款单片机,包括HT46R004、HT48R008,除了客户熟知的MCU产品线,新增HT3021-10环境光Sensor IC、HT24LC128新款大容量串行式EEPROM。
2013-09-02 10:46:12
3007 HT46R47对AC过零信号进行检测。
2016-01-14 16:17:24
27 HT46F4xE 属于 Flash 型 MCU,HT46R4xE 属于 OTP 型 MCU,两者在很多方面存在相似
之处但也有区别,列举出 HT46F4xE 与 HT46R4xE 在功能和使用方面的差异,为在实际
应用过程中两者替换时提供参考依据。
2022-06-26 10:22:51
1 HT75xx-1/-2/-3,HT71xx-1/-2/-3,HT72xx, HT78xx,HT73xx 应用须知
2022-06-30 14:42:42
15 HT46F47E数据表
2022-11-11 21:52:00
1 HT46R002数据表
2022-11-11 21:52:03
5 HT46R004数据表
2022-11-11 21:52:03
3 HT46R064B数据表
2022-11-11 21:52:03
2 Holtek新推出具有LED调光功能OTP MCU HT45R5530,采用PSR Flyback电源设计架构,有源功率因子校正控制威廉希尔官方网站
可以满足高功率因子>0.9、低谐波失真和高效率的性能要求。
2024-01-24 17:34:11
504 Holtek新推出A/D型OTP MCU - HT66R00x系列产品,提供客户具有高性价比的卓越解决方案,整系列功能涵盖面广,可满足客户多元化产品需求
2024-02-19 14:25:27
344 Holtek新推出I/O型OTP MCU - HT68R00x系列产品,提供客户具有高性价比的卓越解决方案,整系列功能涵盖面广,可满足客户多元化产品需求,特别适合应用于小家电产品,
2024-02-21 15:28:06
230 Holtek持续扩增电池充电器MCU系列,推出性价比更高的HT45R5Q-2/HT45R5Q-3充电器OTP MCU,封装引脚与HT45F5Q-1/HT45F5Q-3相互兼容
2024-03-05 15:34:47
199
评论