遥控钥匙(RKE)的为人们带来了很好的用户体验,满足了人们对便利性及舒适性的要求,但由于其射频单向通讯的威廉希尔官方网站
2010-11-23 10:37:12
2782 
无钥匙进入系统是大多数现代汽车的基本配置。其最大的优势就是方便,车辆自身就能检测钥匙并自动解锁。但是很多人对此类系统的安全性提出质疑。他们认为无钥匙进入系统的便利性有时候需要付出代价:信息安全
2021-03-29 15:23:20
3030 大联大控股宣布,其旗下世平推出基于恩智浦(NXP)S32K144、NJJ29C2、NCF29A1和NCK2912芯片的汽车无钥匙进入及启动系统解决方案。
2021-12-14 10:12:40
2148 
低频段(300MHz至450MHz)ISM射频发射器已经服务于欧洲434MHz市场,以及美国260MHz至470MHz频段中最重要的频率。本应用笔记解释了如何利用现有的低频段RF IC器件创建868MHz发送器,以服务于欧洲免许可的868MHz至870MHz频段。
2023-01-29 12:03:42
1239 
遥控钥匙(RKE)的为人们带来了很好的用户体验,满足了人们对便利性及舒适性的要求。
2011-12-05 14:17:37
985 -大联大控股宣布,其旗下世平推出基于恩智浦(NXP)产品的跳频PKE / RKE无钥匙车辆门禁系统解决方案。
2019-09-03 10:46:09
1028 汽车时代的到来让无线接入威廉希尔官方网站
进入了大众的视野。传统采用PKE/RKE威廉希尔官方网站
的电子汽车钥匙,虽然给汽车的使用带来了极大便利,但也存在着容易受到中继攻击、手机蓝牙定位不精确等隐患。
2021-09-01 11:05:44
1745 
网络● 能量控制和管理● RKE(远程无钥匙进入) ● 热能采集,表计测量性能指标说明:DL-RTA7139突出的性能指标有两个:1、全接收状态功耗仅有3.8mA,2、支持速率范围大250Kbps,目前
2019-02-27 19:08:40
中有了物联就可以称为智能家居。智能家居可以知道家居中的实时状态,远程控制等等。 ISM频段 ISM频段, 无线频段都是受到管控,除了ISM频段。 常用的ISM无线频段, 433/868MHz的...
2021-07-26 07:43:14
SX1230I066TRT 射频发射器,正品原装现货The SX1230 is a fully integrated transmitter which canoperate in the 315
2021-12-06 10:52:10
STARTER KIT SX1230SKA433 USB
2023-03-22 19:18:08
STARTER KIT SX1230SKA868 USB
2023-03-22 19:18:09
STARTER KIT SX1230SKA915 USB
2023-03-22 19:18:09
、 8685MHz和915MHz无许可证的ISM频段;内部集成SIGMA-DELTA小数分频锁相环、功率放大器、唤醒定时器、数字调制解调器、66字节的发送和接收数据FIFO、数据包处理、数据加密功能AES,以及6
2019-08-02 06:06:35
IOT解决方案芯片,并自主代理国内知名无线射频芯片,提供全方位的被动元器件的配套。SX1272可用于工业操控、农业/灌溉、智能读表及传感器网络应用。LoRa调制技能的使用扩大了器材的传输间隔,使上述应用不
2020-07-04 09:29:05
和医用(ISM)频段中,因为其不受sub-GHz频率以及4G/LTE信号的干扰。这种抗干扰才能以及高线性度射频前端使SX1272成为强干扰信号下的最牢靠和稳健的解决方案。升特公司无线与传感产品威廉希尔官方网站
总监兼
2020-12-05 11:28:59
EVAL-ADF7020-1DBZ7,ADF7020-1 ISM频段收发器评估板。 ADF7020-1是FSK / GFSK / ASK / OOK收发器,专为在许可和未许可的VHF / UHF频段中运行而设计
2020-03-05 09:34:08
BOARD EVAL XMITTER FOR SX1230
2023-03-22 19:18:39
目前在汽车领域基本上都实现了遥控钥匙进入、无钥匙进入,启动的方式。无论是RKE (Remote Keyless Entry) 还是PKE (Passive Keyless Entry) 系统,都会用到UHF接收模块。而UHF模块的设计对整个系统性能来说起着非常重要的作用。
2019-08-28 06:40:45
本手册介绍了对现有遥控无钥门禁(RKE)应用的被动无钥门禁(PKE)系统升级。钥匙设计包括一片集成了三轴向模拟前端(Analog Front-End, AFE)的PIC16F639单片机 。采用一片PIC18F2680 单片机来实现低频发射器。原理框图:原理图:
2015-02-04 00:29:56
1、引言在中国,无线和移动通信的蓬勃发展需要更多的频谱资源,由此造成了频谱的珍贵和拥挤。为了和商用频段进行区分,同时满足国际上对于工业、科学、医疗等公用领域的需求,我国单独分配了以下四个ISM
2019-07-02 07:55:49
`无钥匙门禁系统彻底改变了汽车安防应用领域的发展前景,给用户带来了全新舒适与便利的体验。该威廉希尔官方网站
从高档车市场逐步进入中档车市场,市场潜力巨大。为此,世平集团推出了 PKE 汽车无钥匙门禁系统解决方案
2015-10-27 08:10:13
分享一款不错的基于QUALCOMM CSRB31024的KES无钥匙进入方案
2021-06-16 06:16:32
分享一款不错的汽车车锁IMMO/RKE/PKE解决方案
2021-05-14 06:50:18
分享一种不错的远程无钥匙系统方案设计
2021-05-12 06:16:16
,钥匙做为遥控及数据显示端由车主随身携带。车 身上的装置可以在接收到锁车指令后反馈锁车状态给钥匙端,确认车门已锁。同时还可以反馈油量以及胎压状态,提示车主加油或者给轮胎充气。双向RKE系统将 极大的提高其便捷性以及安全性。
2019-08-30 07:10:25
 to -139dBmSX1278137-525MHz6-127.8-500kHz300kbps-111 to -148dBm安美通利用其在无线射频威廉希尔官方网站
上的优势开发出了新一代基于Semtech SX1276/78的无线数传解决方案APC340,尺寸及管脚向前兼容,配合16位高速
2014-01-23 16:55:57
怎样去估算ISM频段ZigBee的传输距离?
2021-05-26 07:05:48
种通过手机来控制汽车的威廉希尔官方网站
,在原车配置上实现手机智能远程控制汽车启,熄火,开关中控,APP云平台手机应用汽车远程操控..开发一款手机远程控制汽车启动解决方案 - 移动管家手机控车无钥匙进入 一键启动,obd接口汽车电子威廉希尔官方网站
论坛 
2018-02-05 11:31:13
进行操控。 移动管家出版的摩托运车无钥匙进入一键启动功能,体现智能用车的提升。配置拥有移动管家版摩托运车无钥匙启动功能,不用再掏出钥匙解锁,拿着钥匙走到车辆所能探索的范围之内,便可以实现打开车辆储物箱
2022-02-28 10:18:44
以无线方式发送数据的方法有很多。从遥控无钥匙进入(RKE)和车库开门装置(GDO)等简单命令和控制方案到WLAN,您有很多种选择。本文主要探讨各种可用的无线网络选项和必须在应用过程中解决的局限性,旨在为设计师提供一些选择工业应用的无线网络时所需的实用信息。
2019-08-23 06:13:41
Proteus中没有ADS1230的元件库,请问各位大侠是否有替代方案。
2022-04-17 10:19:17
 汽车无钥匙进入及启动系统深度威廉希尔官方网站
解析,无钥匙进入系统系统的概念 ,无钥匙进入系统指的是持有遥控感应器的驾驶者,在距离车门2米范围内时,通过和车内设置的控制盒的自动感应直接打开车门,便可一键启动
2023-03-23 16:30:29
本设计运用TI最新的CRAIDAES产品RF430F5155设计为钥匙端,TRF4140作为汽车的基站端。当车主进入车子附近的有效范围的时候,汽车会自动检测钥匙并自动进行身份识别,只有合法身份的钥匙
2022-11-23 06:29:30
最新的CRAIDAES产品RF430F5155设计为钥匙端,TRF4140作为汽车的基站端。当车主进入车子附近的有效范围的时候,汽车会自动检测钥匙并自动进行身份识别,只有合法身份的钥匙才可以打开车门或者后备箱;当车主进入
2018-09-20 15:14:32
启动。80年代早期出现了第一款遥控无钥匙进入解决方案 - 通过简单地按下按钮来锁定或解锁车门。在90年代初期,最终发明了电子防盗装置。过去十年来汽车制造商最近的要求要求新的发明:更小,功能更丰富,更
2019-05-29 11:01:20
混合动力汽车无钥匙进入一键启动和现有燃油汽车无钥匙启动有什么差异?
2021-07-09 11:55:33
One of the most widely used electronic systems is remote keyless entry (RKE). Many manufacturers
2019-11-04 06:49:45
`在汽车上众多新潮的电子设备中,智能钥匙系统是非常吸引人眼球的,无钥匙进入威廉希尔官方网站
带来出色的便捷性,一键启动带来十足的科技味,而仅仅是从拧钥匙到按按键这个动作的转变,就足以让众多老板多掏不少银子,来购买一些甚至只有顶配才装备智能钥匙系统的车型。`
2012-08-15 23:12:34
应用中, dsPIC30F 电机控制芯片是多种类型BLDC 电机的理想驱动和控制器件。Microchip 已经开发了许多基于dsPIC30F 和BLDC 电机的解决方案。本文档将帮助用户为BLDC 电机应用选择最佳的解决方案。有需要开发研究的可联系QQ:251314507
2012-01-04 09:49:04
无钥匙车辆门禁系统的产品主要有哪几种?无钥匙车辆门禁系统有哪些核心威廉希尔官方网站
优势?基于恩智浦(NXP)产品的跳频PKE / RKE无钥匙车辆门禁系统该如何去设计?
2021-06-16 08:59:05
针对日益增长的汽车遥控无钥匙进入系统(RKE)市场,飞思卡尔半导体近期推出了包含硬件和软件安全协议(VKSP)的整体解决方案。汽车遥控无钥匙进入系统(RKE)由发射端(遥控钥匙)和集成于车身控制模块
2011-02-24 09:07:44
:2mS应用领域:遥控车门开关(RKE) 遥控器,车库门电子钥匙 AMR-自动抄表 无线报警及安全系统 遥控灯远距离RFID3发射模块PRX系列模块产品适用于ISM频段OOK\ASK无线接收。该系列模块拥有
2015-09-15 15:02:15
数据通信● 智能楼宇、智能建筑● 智能家居安全● AMR● 无线远程控制● 建筑自动化● 无线传感器网络● 能量控制和管理● RKE(远程无钥匙进入)● 热能采集,表计测量特点简介● 模块尺寸小, 采用
2020-04-26 18:33:18
、智能建筑● 智能家居安全 ● AMR● 无线远程控制 ● 建筑自动化● 无线传感器网络 ● 能量控制和管理● RKE(远程无钥匙进入)● 热能采集,表计测量特点简介● 模块尺寸小, 采用SMD 邮票边半
2020-06-20 16:34:16
不同,必须重新设计布局。APPCON提供了两种分别基于SX1278和SX1276的RF透传模块方案APC340,硬件上分别支持433/470M与868/915M,实际测试中不同频段的APC340通信距离和穿透力方面几乎一致。TEL:***/QQ2355573216 郭R
2018-09-10 13:55:31
遥控钥匙门禁系统的路径损耗估算方法在遥控钥匙门禁(RKE)系统中,可以用钥匙扣上的发射器从远端开锁,发射器将无线编码发送到汽车内的接收机。遥控钥匙门禁(RKE)系统通常工
2009-10-01 18:00:30
35 UHF ISM波段发射器的辐射功率和场强测试
工作在工业、科学及医疗(ISM)波段,频率范围为260MHz至470MHz的近距离无线通信已广泛用于遥控无钥匙门禁系统(RKE)、家庭安防和遥控装
2009-01-06 13:50:49
2625 
 描述RKE系统的工作原理及系统在功耗、稳定性、RKE发送和接收范围等性能设计上的独到之处;使用Freescale公司的高性能、小封装微处理器MC9RS08KA2,结合Maxim公司的收发IC设计射
2009-03-29 15:15:51
1126 
摘要:工作在工业、科学及医疗(ISM)波段,频率范围为260MHz至470MHz的近距离无线通信已广泛用于遥控无钥匙门禁系统(RKE)、家庭安防和遥控装置。无线发射器的一个关键参数是通过天
2009-04-29 08:57:03
2076 
摘要:在ISM 300MHz至450MHz波段的短波通讯中,低成本的ASK和/或FSK发送器和收发器是其核心器件。这些短程通信器件(SRD)的典型应用是无线遥控门禁系统(RKE)、胎压检测(TPM)、遥控和安全
2009-05-03 10:59:57
989 
采用Silicon Labs EZRadioPRO系列ISM频段无线芯片SI4432,在240-960 MHZ频段下最大输出功率可以达到+20DBm。整个网络分为PC机、中继器和节点三部分,此方案为无线工程师们使用SI4432芯片开发无
2010-07-28 15:51:28
1998   当今70%的汽车商选用RKE(Remote Keyless Entry,远程无钥匙进入)系统,或将其作为一个标准。RKE系统主要由按键加密发送器和车内内置接收器组成,结构框图如图1所示。它们主要用
2010-08-27 15:08:00
6493 
NXP推出汽车车锁IMMO/RKE/PKE解决方案
汽车安全与防盗最初的电子化开始于1994年的引擎防盗(IMMO),NXP作为第一家半导体公司把RFID的电子
2010-09-30 10:48:00
3422 
  模拟和混合信号半导体供应商升特公司(Semtech)日前推出了SX1233。这是一款可编程ISM频段收发器,拥有全球最高的码
2010-10-08 09:52:46
982 遥控钥匙(RKE)的为人们带来了很好的用户体验,满足了人们对便利性及舒适性的要求,但由于其射频单向通讯的威廉希尔官方网站
限制,在安全性上有其自身的不足。恩智浦半导体(以下简称NXP)适时推出的集成方案(Combi)把引擎防盗和遥控钥匙合二为一
2011-03-02 10:52:40
1768 
恩智浦半导体(以下简称NXP)适时推出的集成方案(Combi)把引擎防盗和遥控钥匙合二为一,用一颗芯片来实现,既提高了系统的安全性,又降低了整个钥匙的成本,逐渐替代独立的遥控钥匙
2011-12-12 19:24:49
17176 
升特公司日前推出了新款发射器SX1243用于扩展其RFIC平台。SX1243是全集成化的低成本FSK/OOK无线发射器,用来取代车库开门器、远程无钥匙进入(RKE)和其他消费性远程控制系统中的表面声
2012-05-28 10:17:58
1368 英特尔打造核心威廉希尔官方网站
智能标牌交钥匙解决方案
2015-12-29 10:22:55
0 2016年2月2日,致力于亚太地区市场的领先半导体元器件分销商---大联大控股宣布,其旗下世平推出基于Atmel、NXP、On Semi、TI等器件的高可靠、高性能PKE汽车无钥匙进入系统解决方案。与此同时,大联大世平在该方案中还集成了IMMO、RKE等功能。
2016-02-02 15:46:46
3446  2016年2月4日,致力于亚太地区市场的领先半导体元器件分销商---大联大控股宣布,其旗下诠鼎推出Toshiba适用于汽车电子的完整解决方案,其中包括汽车影音解决方案、智能后视镜、车辆照明、胎压监测(TPMS)、无钥匙进入(RKE)、自动泊车(APS)、驾驶辅助系统(ADAS)等等。
2016-02-15 10:50:03
1598 
2016年2月2日,致力于亚太地区市场的领先半导体元器件分销商---大联大控股宣布,其旗下世平推出基于Atmel、NXP、On Semi、TI等器件的高可靠、高性能PKE汽车无钥匙进入系统解决方案。
2016-02-15 13:52:18
2003 
摘要: RKE系统允许用户使用钥匙扣上的发射机来锁定汽车门或者开锁,此外,RKE还具有防盗作用。MELEXIS的无线收发芯片十分适合用在汽车遥控门禁中,其待机模式下仅消耗5nA电源电流。 RKE
2016-11-22 17:18:06
3667 
无钥匙进入使用一个短距离,相对安全的无线连接有很多机会超过打开车门。连接到电磁阀,遥控钥匙(RKE)系统可以打开存储单元,宠物门或安全的入口大门。
2017-08-13 10:16:52
2 普通的遥控钥匙进入系统,英文名称是Remotekeylessentry,简称RKE,这需要人主动去操作钥匙从而进行开锁。而无钥匙进入系统具有无钥匙进入并且启动的功能,英文名称
2017-11-25 11:32:59
29869 致力于亚太地区市场的领先半导体元器件分销商---大联大控股宣布,其旗下诠鼎推出Toshiba和AMS汽车电子之完整解决方案,其中包括胎压监测(TPMS)、汽车无钥匙进入系统(RKE)、以太网音视频
2018-04-14 16:55:00
1533 
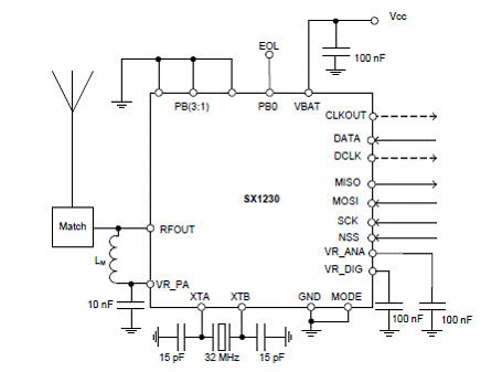
本文档内容介绍了基于SX1230数据手册,供参考
2018-04-23 10:23:35
25 系统 (RKE) 已成为目前大部分汽车的标配或选装配置。RKE系统还是一种大规模售后市场组件。安富利上海设计中心可为高端客户提供RKE 交钥匙解决方案、MCU+RF组合、单芯片解决方案。我们还设计了双向RKE系统。
2018-05-08 09:46:00
3217 
 汽车无钥匙系统所使用的不是传统的钥匙,而是一个智能钥匙,或者说智能卡。当你踏进指定范围时,该系统即可识别出你就是授权的驾驶者并自动开门。威廉希尔官方网站
的发展推动了产品的更新,进入系统由原先的机械钥匙变为遥控
2018-06-11 12:40:00
9193 2018年11月20日,致力于亚太地区市场的领先半导体元器件分销商---大联大控股宣布,其旗下诠鼎推出基于高通(QUALCOMM)CSRB31024的汽车无钥匙进入的解决方案。
汽车进入系统历经
2019-03-11 09:43:54
2043 
汽车进入系统历经几十年的演变,逐渐由机械式、遥控式转向无源式PASE系统(无钥匙进入与启动系统),并且PASE系统简单易用、方便快捷已经逐渐被消费者所认可。但是随着移动通信威廉希尔官方网站
和云端服务的成熟,众多零部件厂商开始布局最新一代的智慧进入系统。
2018-12-02 10:33:04
1375 
SM频段分为工业(902-928MHz),科学研究(2.42-2.4835GHz)和医疗(5.725-5.850GHz)---由美国联邦通信委员会(FCC)分配的不必许可证的无线电频段(功率不能超过1W)。最近(1997.1)核准用于无线局域网(WLAN)是医疗频段。
2019-04-13 09:56:12
69324 
致力于亚太地区市场的领先半导体元器件分销商---大联大控股宣布,其旗下世平推出基于恩智浦(NXP)KW36和NCF3320的BLE+NFC智能无钥匙进入系统解决方案。
2019-06-05 15:32:59
7017 汽车RKE功能包含了两个部分,遥控接收部分集成在BCM中,而遥控发射端位于遥控钥匙内。采用Infineon集成度较高的PMA51xx系列射频发射单芯片解决方案,该芯片集成了MCU、高频发射器、低频接收器、温度传感器、电源管理、硬件编码器等功能模块,在可靠性、稳定性方面均具有较佳的表现。
2019-09-26 10:53:21
11895 
树莓派LoRa扩展板 SX1262 915MHz频段
新一代LoRa扩频威廉希尔官方网站
,通信距离达5km,UART控制接口,兼容Arduino/STM32等主控板
型号 SX1262 915M LoRa HAT
2020-01-06 10:13:44
4176 
该参考设计提供了一个完整的演示平台,用于在远程无钥匙进入(RKE)应用中使用工业/科学/医学(ISM)射频(RF)产品。它讨论了封装大小,数据速率,发送和接收频率,组件值计算和选择,布局注意事项以及
2021-04-12 16:05:26
1565 本文介绍了无线威廉希尔官方网站
在2.4 GHz ISM频段运行的的共存方案。许多流行的无线威廉希尔官方网站
如无线局域网(WLAN)、蓝牙、ZigBee、Thread等使用通用的2.4 GHz运行。因此,它们可能会彼此干扰
2020-12-02 13:52:41
3221 数字车钥匙解决方案越来越多的汽车正在加载数字化功能,为用户提供灵活多样的使用体验。数字汽车钥匙的普及就是这一市场趋势的部分体现。
2021-04-19 09:53:58
935 无线模块领域中频段是非常重要的参数,而频段会涉及到ISM频段,有些刚入行的人不是很了解ISM是什么,在这里,思为无线为大家科普一下。
2021-08-01 11:49:38
4792 2021年9月1日,致力于亚太地区市场的领先半导体元器件分销商---大联大控股宣布其旗下世平推出基于恩智浦(NXP)NCJ29D5的数字汽车钥匙解决方案。☜ 汽车时代的到来让无线接入威廉希尔官方网站
进入了大众
2021-09-13 09:44:20
3171 其旗下世平推出基于恩智浦(NXP)S32K144、NJJ29C2、NCF29A1和NCK2912芯片的汽车无钥匙进入及启动系统解决方案。
2021-12-30 10:40:37
2345 许多最新的智能家庭电子设备及发烧友电子设备使用运行于915MHz和2.4 GHz ISM频段的Zigbee威廉希尔官方网站
,以实现设备间的低功耗和短距离通信。
2022-04-20 15:05:14
4629 RKE系统由钥匙扣(或钥匙)中的RF发射器组成,该发射器将一小段数字数据发送到车辆中的接收器,在那里对其进行解码,并通过接收器控制的执行器打开或关闭车门或后备箱。无线载波频率目前在美国/日本
2023-03-03 16:18:44
1041 
低成本ASK和/或FSK发射器和收发器IC是短程无线电系统的关键组件,设计用于在300MHz至450MHz之间的未经许可的工业、科学和医疗(ISM)频段工作。这些短程设备 (SRD) 的应用包括远程无钥匙进入 (RKE)、轮胎压力监控 (TPM)、远程控制和安全系统。
2023-03-08 12:17:00
559 
在远程无钥匙进入 (RKE) 系统中,通过从遥控钥匙发送到汽车接收器的无线电代码从远处解锁汽车。RKE系统通常在包括315MHz和433.92MHz在内的免许可ISM频段的频率下运行。随着远程启动
2023-03-08 11:28:00
514 
雨水有三候使用模块化数字仪对远程无钥匙输入设备进行物理表征汽车威廉希尔官方网站
正在将更多功能集成到每台设备中,比如车辆钥匙链,它已经从一个简单的机械钥匙演变成一个微型电子电源,包括远程钥匙进入(RKE),远程
2023-03-30 10:43:51
356 
ISM频段的最初目的并非用于通信,但是现在很多短距离、低功耗、免许可(或免许可容错)通信系统均在该频段内运行。
2023-06-26 10:13:24
798 
本文档介绍在以下情况下要考虑的参数决定在 ISM 频段中使用哪种天线设备应用程序。天线参数不同描述了天线类型和设计方面。辐射方向图、增益、阻抗匹配、带宽、尺寸和成本是中讨论的一些参数本文档。非常
2023-08-09 15:38:56
1 基于GD32A503的UWB汽车数字钥匙解决方案
2023-11-06 16:45:51
506 
 
                     
                
评论