谐波是电力系统中不可忽视的重要概念之一,它会影响电能质量和设备运行。系统中的高谐波水平可能导致组件过热,从而导致设备寿命缩短,功率因数降低。当然,电力系统的理想电源是纯正弦波。由于谐波的存在,这些纯波可能会从正弦形式扭曲。
2022-07-27 09:31:04
4214 
电力系统谐波及滤波威廉希尔官方网站
童先立1,邬辉2 (1.江西电力高级技校,江西南昌 330043;2.南昌供电局,江西南昌 330006) 摘 要:主要针对电力系统谐波的危害及其检测分析威廉希尔官方网站
,归纳总结
2009-01-13 13:03:22
),引发系统事故,威胁电力系统的安全运行。
(4)谐波可干扰通信设备,增加电力系统的功率损耗(如线损),使无功补偿设备不能正常运行等,给系统和用户带来危害。
电力系统谐波的危害:
1、对配电
2023-04-25 16:46:59
请问电力系统为什么要设置多级电压?
2019-12-17 16:15:04
求一份电力系统对称短路计算的设计
2020-12-28 16:14:32
电力系统微机继电保护威廉希尔官方网站
的威廉希尔官方网站
特点有哪些?电力系统微机继电保护威廉希尔官方网站
有哪些常见故障?
2021-09-26 08:17:04
电力系统潮流计算是什么意思?电力系统潮流计算有哪些意义呢?
2021-10-26 06:52:13
谐波产生的原因是什么?谐波对电力系统的危害有哪些?谐波的检测和分析方法有哪些?
2021-05-07 07:02:05
分析仪,可以轻松应付各种不同谐波分析情景。它具有: 基本功率精度:±(读数的0.01% + 量程的0.02%) 带宽:DC, 0.1Hz~10MHz 采样率:最高10MS/s
2019-04-28 21:47:14
两种测量同时进行(共用的线路滤波器) 随着硬件水平的提升和威廉希尔官方网站
的发展,有些功率分析仪可以实现常规测量和谐波分析同时进行,如横河的WT3000以及WT1800系列功率分析仪,常规测量的参数和谐波分析
2019-01-20 16:30:15
谐波分析 对于功率分析仪来说,谐波分析是一个重要的功能,但是在计算方法上与前面提到的常规测量有很大的不同,谐波分析要先通过傅里叶分解(一般是FFT方式)得到各次谐波的值,再分别计算各次谐波
2019-01-21 20:02:31
谐波分析仪WT3000应用实测:测量变频器效率 具有谐波分析功能的数字功率计WT3000可进行高精度、高测量效率,实现输入输出同步测量 当对功率转换器进行效率测量时,能够同步测量输入
2018-11-30 20:26:48
谐波分析仪WT3000应用实测:测量变频器效率 具有谐波分析功能的数字功率计WT3000可进行高精度、高测量效率,实现输入输出同步测量 当对功率转换器进行效率测量时,能够同步测量输入
2018-11-26 20:51:50
ADS786的内部结构和引脚说明是什么?ADS786的工作及控制模式是什么?ADS786在电网谐波分析仪中的应用有哪些?
2021-04-21 07:04:40
MATLAB里用SIMULINK仿真电力系统,请问大家都是用的正版软件吗?我下了个matlab2013A,结果SIMULINK仿真库里的电机那部分不让用,而且整个电力系统仿真左下角时钟是标志一个锁,是必须要购买正版软件吗?求大侠帮忙!!
2016-04-13 09:33:59
电能质量即电力系统中电能的质量,在现代电力系统中,由于大量的变频器的使用产生谐波导致的电压波形畸变,以及电压暂降、暂升和短时中断等,都成为很重要的电能质量问题。WP4000变频功率分析仪对电能
2021-03-22 16:28:38
不管是电力系统的小波还是其他波,就是对一组波进行谐波分析,谁有程序~急求
2015-06-02 09:13:45
数据,然后进行谐波分析,谐波输出要求有基波信号频率和各次谐波分量,各次谐波分量采用柱状图显示;进行显示,横坐标显示谐波次数。哪位大虾帮下忙,,急需~~~~做好后带上子程序,发我邮箱359775510@qq.com(跪求)~~~
2009-06-11 17:25:00
有没有应用labview进行谐波,基波分析的朋友啊?有没有实例或者好书推荐一下呗,万分感谢啊
2014-03-14 16:01:19
matlab电力系统方向应用实例分析,MATLAB对电力电子+电机控制建模实例应用。
2017-09-22 22:27:07
有没有做过数据基波,谐波分析的啊?就是通过数据采集卡测得电压,电流信号,然后通过电脑进行基波、谐波的分析,能否推荐本书,不胜感谢啊!!
2014-01-04 14:50:40
声学。有关谐波的数学分析在18世纪和19世纪已经奠定了良好的基础。傅里叶等人提出的谐波分析方法至今仍被广泛应用。电力系统的谐波问题早在20世纪20年代和30年代就引起了人们的注意。当时在德国,由于
2020-06-30 16:02:14
谐波主要集中在载波频率的整数倍附近,当载波频率高于基波频率40倍时,一般精度和带宽的谐波分析仪不能满足需要。 精确测量PWM电压波形的基波 评估变频器驱动电机时,电压的基波成分是关键测量参数之一
2018-09-01 11:23:28
谐波分析 对于功率分析仪来说,谐波分析是一个重要的功能,但是在计算方法上与前面提到的常规测量有很大的不同,谐波分析要先通过傅里叶分解(一般是FFT方式)得到各次谐波的值,再分别计算各次谐波
2019-01-20 16:26:14
关键是程序!采集以及傅里叶变换都做好了就剩下谐波分析了!帮忙啊
2015-05-29 20:42:35
基于双DSP的电力系统谐波分析仪的设计本文介绍了一种基于双TMS320F 28335的电力系统谐波分析仪的设计方案,该分析仪可同时实现多通道信号(电压和电流)的同步采样,并对其进行谐波分析。借助强大
2013-01-11 13:40:12
基于LABVIEW与DSP的串口通信在电力系统中的应用
2012-08-15 18:53:31
《电力系统分析课程设计-基于Matlab的电力系统潮流计算》由会员分享,可在线阅读,更多相关《电力系统分析课程设计-基于Matlab的电力系统潮流计算(27页珍藏版)》请在金锄头文库上搜索。1
2021-07-06 08:04:36
基于Matlab的小型电力系统的建模与仿真一、实验目的电力系统的动态仿真研究将不能在实验室中进行的电力系统运行模拟得以实现。在判定一个电力系统设计的可行性时,都可以首先在计算机机上进行动态仿真研究
2021-07-12 08:04:58
计算机辅助分析课程设计课 程 设 计课程名称:电力系统分析设计题目:基于Matlab计算程序的电力系统运行分析学 院:电力工程学院专 业:电气工程自动化年 级:学生姓名:指导教师: 单节杉、宋琪、谢
2021-09-02 08:25:24
、使用步骤1.引入库2.读入数据总结前言提示:这里可以添加本文要记录的大概内容:电力系统分析中, 潮流计算的意义十分重大,它是在电网正常或故障情况下的稳定运行状态的计算,为了更加深入地理解潮流计算,本文基于牛顿-拉夫逊潮流计算原理,设计出一个8机28节点的电力系统网络结构,然后基于Matlab进行仿真运行分
2021-06-30 07:44:14
MATLAB稀疏矩阵的引入,使电力系统潮流计算由传统方法转变为优化算法成为可能。减少了工作量,使电力系统分析的效率更高。MATLAB语言将来在电力系统中将会储存和运算,数据精确度高,能进行潮流计算问题中的各种矩阵...
2021-07-06 06:16:42
前言随着城市化和工业化的进一步发展,越来越多的电力电子设备在电网中广泛使用产生了大量的电力谐波注入到电网,这种不受控的电力谐波成为电力系统的一大公害。对市电进行电力谐波分析就可以分析其出附近区域内
2019-07-19 07:29:26
如何制作示波器,谐波分析仪,自制ADC(起码2mbps),电池内置检测器
2012-07-25 15:20:18
做一个有源滤波器的控制如何用labview建立电力系统三相谐波源模型求大神指导
2013-11-03 16:55:44
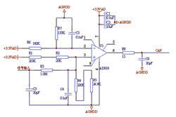
基于FFT算法的电力系统谐波检测装置,大多采用DSP芯片设计。DSP芯片是采用哈佛结构设计的一种CPU,运算能力很强,速度很快;但是其顺序 执行的模式限制了其进行FFT运算的速度。
2019-11-11 07:47:00
我用SIT将LabVIEW与simulink链接起来显示仿真电流波形,但怎么对simulink中的电流波形在LabVIEW中进行谐波分析?在MATLAB中可以用powergui直接看,但在LabVIEW中怎么处理,怎么将电流信号送给LabVIEW中的谐波分析的模块?求指点,谢谢。
2014-07-23 10:42:59
=oxh_wx3、【周启全老师】开关电源全集http://t.elecfans.com/topic/130.html?elecfans_trackid=oxh_wx谐波分析 对于功率分析仪来说,谐波分析是一个
2019-01-17 20:29:43
` 两种测量完美结合(独立的线路滤波器) 如果常规测量回路和谐波分析回路分别使用一个独立的线路滤波器,我们就可以分别设置合适的截止频率,从而保证常规测量和谐波分析都能获得高精度的结果。这样肯定会
2019-01-20 16:33:15
两种测量完美结合(独立的线路滤波器) 如果常规测量回路和谐波分析回路分别使用一个独立的线路滤波器,我们就可以分别设置合适的截止频率,从而保证常规测量和谐波分析都能获得高精度的结果。这样肯定会
2019-01-22 15:13:56
我想设计音频谐波分析仪。请问选精度类型的比如LTC2500-32好,还是高速的LTC2387-18好?带宽能测量到100Khz就可以。但是要求动态范围越大越好,精度越高越好。不计成本。
2023-12-08 07:10:44
采集一路语音信号,AD转化后,进行FFT变换,之后进行谐波分析!关键是谐波分析怎么龙弄,谁有相关程序发一份,感激不尽!!!
2015-05-28 10:27:42
采集一路语音信号,AD转化后,进行FFT变换,之后进行谐波分析!关键是谐波分析怎么龙弄,谁有相关程序发一份,感激不尽!!!
2015-06-03 19:04:32
一套电能监控系统程序(电压频率相位谐波分析等),给大家提供参考。可用daq助手作为输入采集数据。
2016-11-28 12:10:15
精简谐波分析检测程序分享
2016-11-28 09:28:21
萌新求助,求大佬分享电力系统稳态分析教学心得
2021-10-26 06:10:23
电力系统如何选择合适的运放
2021-03-18 07:51:54
跪求谐波分析制作{:soso_e130:}
2012-07-23 15:32:26
2003年第5期谐波分析程序
2006-04-10 21:40:20
37 高速高精度功率测量依照欧洲质量体系EN61000-3-2 进行谐波分析依照欧洲质量体系EN61000-3-3 进行电压波动分析 可测量电压峰值、平均值、电流、功率、功率因素、相
2006-04-26 16:33:04
67 主要针对电力系统谐波的危害及其检测分析威廉希尔官方网站
,归纳总结了目前电力系统中进行谐波抑制常用的方法。 关键词:谐波;谐波抑制;有源滤波0 前言 我
2008-11-23 11:28:31
40 如何检查和测量电力系统的谐波:谐波的前兆在整相配电系统都可以显示,而不一定非要在谐波源。例如:荧光
2008-11-26 17:32:33
21 摘要:间谐波是电力系统中一种特殊的谐波,它大量存在于电网中。间谐波对电网危害大,所以对它进行监测和分析具有重要的意义。针对基于傅里叶变换(DFT)的间谐波分析方法易
2009-01-11 12:00:16
37 电力系统中的故障暂态信号多为非线性非平稳信号,希尔伯特-黄变换(HHT)被认为是专门针对非线性非平稳信号的分析方法。将HHT引入到电力系统谐波检测中,利用经验模态分解(EMD)获
2009-12-30 17:05:11
19 电力系统中的信号通常是非平稳信号,传统傅里叶算法因其纯频域的特性,无法提供局部时间段上的频率信息,因而不适合电力系统信号的分析。基于离散小波的mallet 算法则由于
2010-01-18 11:17:25
22 电力谐波测量威廉希尔官方网站
在电能质量监测中占有重要的低位和作用。本文选用TI公司的TMS320LF2407芯片,采用小波变换算法进行实时高精度的电网谐波分析和计算。本文论述基于DSP威廉希尔官方网站
的谐波
2010-02-24 14:00:15
47 基于LabVIEW DSP 模块的手持式电力谐波分析仪研究
摘要:本文提出一种基于全功能可视化DSP 设计工具LabVIEW DSP 模块的手持式电力谐波分析仪开发方案。方案以32
2010-04-07 14:28:40
45 开关电源的谐波分析及谐波抑制研究
摘 要:文章以开关电源这一很多设备中普遍使用的电源为对象,实测其供电电压及电流数据,分析了电压、电流中的
2010-05-15 14:49:06
43 什么是谐波分析
非正弦波里含有大量的谐波,不同的波形里含有不同的谐波成份。在倍频器、变频器里,就必须要进行谐波分析,分柝各次谐波的
2008-11-22 20:34:29
3636 电力系统高次谐波分析
通过对电力系统高次谐波产生的原因及危害的研究分析,着重探讨电力系统抑制谐波的措施。关键词:高次
2008-11-23 10:12:48
708 CPLD在多功能谐波分析仪设计中的应用
1采样方法比较 对三相
2008-11-23 11:23:09
814 
电力系统高次谐波分析
摘 要:通过对电力系统高次谐波产生的原因及危害的研
2008-11-23 13:14:25
1043 
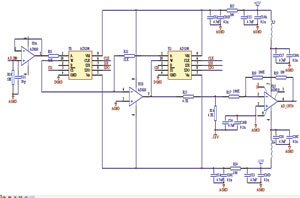
【摘 要】 介绍了12位8通道AD转换器MAX197的工作原理、内部结构、工作模式及编程要点,并给出了其在“谐波分析仪”中的应用实例。&
2009-05-11 19:49:41
1897 
摘要: 给出一种基于FPGA的新型谐波分析仪的设计方案。在该方案中,采用FPGA实现快速的FFT运算,使用实时操作系统结合Ethernet芯片实现TCP/IP协议直接接入局域网,
2009-06-20 14:56:51
528 
麦道90机载变速恒频发电系统的谐波分析
摘要:介绍麦道(MD)90飞机机载变速恒频交流发电系统的组成和工作原理。重点对其输出阶
梯波的谐波作理论分
2009-07-11 08:39:59
1417 
CPLD在多功能谐波分析仪设计中的应用
提出一种基于可编程逻辑器件(CPLD)的电力谐波分析仪,提高了谐波分析的精度及响应速度,同时大大精简了硬
2009-10-15 23:54:36
719 
基于双DSP的电力系统谐波分析仪的设计
本文介绍了一种基于双TMS320F 28335的电力系统谐波分析仪的设计方案,该分析仪可同时实现多通道信号(电压和电流)的同步采样,并
2009-12-05 17:54:45
939 
摘 要: 谐波测量在电力系统中占有重要的作用和地位。本文概述了谐波测量的主要方法, 对基于加窗插值FFT 的谐波测 量方法进行了分析和研究。在此基础上, 设计并实现了一种多功能虚
2011-04-14 17:47:33
59 快速傅立叶变换(FFT)在电力系统谐波分析中已经得到了广泛的应用,但直接应用该算法存在较大的误差,不能真实反映电网的谐波状况。本文对基于Hanning窗插值FFT 的电力系统谐波分
2011-05-27 18:15:42
104 随着电力电子威廉希尔官方网站
的广泛应用,谐波对电力系统的污染越来越严重,检测、分析和抑制谐波已经成为电力系统环境治理的重要课题。利用小波变换及传统的傅立叶变换对电网中的谐进行
2011-05-28 15:32:32
60 本书主要内容包括:概论、谐波分析。谐波源、谐波畸变的影响、谐波检测、谐波的消除、潮流计算、以及先进的谐波评估方法
2011-06-15 11:34:46
0 在分析SVPWM原理的基础上,给出了仿真的波形,重点对 SVPWM 的仿真结果进行了谐波分析, 得到了SVPWM谐波分布的主要特点及影响其谐波分布的几个主要因素, 为更有效消除SVPWM谐波污染提供了
2011-10-18 10:33:34
88 基于DSP的电力系统谐波测量仪的设计的论文
2015-11-02 11:22:57
23 SVPWM调制下逆变器输出电压谐波分析。
2016-04-15 17:49:53
14 基于TMS320LF2407电力谐波分析系统
2016-05-06 15:39:23
5 三相电力电子负载谐波分析与抑制_宋鹏先
2017-01-04 16:57:55
2 基于LabVIEWDSP模块的手持式电力谐波分析仪
2017-10-19 13:35:12
2 电磁兼容问题,导致半导体器件误动作;对于配电系统,会造成中性线电流过大以至发热甚至燃烧;对于电力传输系统,由于功率因素下降造成大量的能量消耗在电网电力传输线上。因此电力谐波分析治理对电网的管理有重要的意义。 1 电力谐波
2018-01-17 20:07:20
354 电力系统稳态信号非同步采样时,利用离散傅里叶变换分析谐波会使各频率成分产生频谱泄漏,增大了谐波参数的测量误差。为进一步抑制频谱泄漏,提高谐波测量的准确度,提出一种由矩形窗和余弦窗经过卷积运算
2018-03-28 10:22:48
1 在电力系统中,由于大量非线性电气设备的使用,电网遭受的谐波污染越来越严重,电能质量严重恶化。高精度的谐波检测分析对于电网安全稳定的运行具有重要意义。目前对谐波分析的多种方法中,快速傅里叶变换
2018-04-23 09:34:48
2 针对电力系统中谐波监测问题,提出了一种基于 MSP430 单片机实现小波变换,来对电力系统中 Rogowski 线圈采集电流信号的谐波分析与研究。
2018-04-27 15:27:57
15 谐波是电力系统的一大公害,消除谐波污染,把谐波含量控制在允许范围内,已经成为主管部门和用电单位的共同奋斗目标。而要消除电网中的谐波,首先就要对谐波进行准确测量,谐波测量工作已经越来越引起人们的关注[1]。A/D转换电路是电力系统谐波测量中必不可少的一个重要环节,是电力系统谐波测量系统前端的核心。
2020-01-30 17:12:00
955 
CA8332和CA8334是一结构紧密且抗摔击的三相电能质量分析仪。它的人性化设计和直观的用户界面,让用户测量使用非常简单、方便。不但能使用户测得电网上的主要电量参数(图形化)及实时波形,CA8334谐波分析仪还能在设定的时间范围内记录监控电量的变化趋势。
2020-07-17 10:41:18
941 一切周期非正弦信号都是由某一频率的正弦波(基波)和若干数倍于此频率的正弦波(高次谐波)叠加而成。谐波分析的工作就是了解一个信号的基波和谐波的组成及其占比。该设计使用基于ICETEK —VC5509 —A 的DSP 实验箱,软件环境为CCS3.3。
2021-03-02 17:11:00
37 AN-1483:使用ADE9000进行谐波分析
2021-04-22 10:01:08
10 adsp-bf533电力谐波分析系统的实现与优化(电源威廉希尔官方网站
存在的问题总结)-基于adsp-bf533电力谐波分析系统的实现与优化.
2021-09-23 17:01:32
9 在当今社会,电力已经成为我们生活中不可或缺的一部分。为了保证电力系统的稳定运行,电能质量分析仪应运而生。它是一款专门用于检测和分析电能质量的设备,能够帮助我们解决电力系统中的各种问题,确保电力
2023-09-28 10:38:22
274 
随着电力系统的不断发展,对电能质量的要求也越来越高,因此功率分析仪逐渐成为电力系统中的重要设备。本文主要从功率分析仪的作用、优势以及在电力系统中的应用展开阐述。
2023-12-08 11:42:42
354 
电力系统谐波的产生与危害 随着电力系统的发展和智能化程度的提高,谐波问题逐渐受到人们的重视。电力系统中产生的谐波波形虽然不是正弦波,但是其频率是基波频率的整数倍,会引起电能质量的退化,对电网
2023-12-11 16:44:07
351 电力系统谐波源是电力系统中产生谐波电压和电流的元件或设备。谐波源可以对电力系统产生不利影响,引起电压、电流不稳定以及设备故障等问题。
2023-12-29 14:10:47
379 谐波测量仪是电力系统中的一项重要设备,它能够对谐波进行全面、准确的监测和分析,帮助用户发现和解决谐波问题,保障电力系统的稳定运行。随着电力系统的不断发展,对谐波测量仪的需求也在不断增加,相信在未来的发展中,谐波测量仪将会发挥着越来越重要的作用。
2024-01-17 13:10:03
98 
电力系统的谐波是什么?谐波都有什么影响? 电力系统的谐波是指电力系统中频率为原有电力系统的基波频率整数倍的谐波电压或电流。基波频率通常是50Hz或60Hz,谐波电压或电流的频率可以是100Hz
2024-02-03 09:28:27
198
评论