最近想做一个CSR8675 蓝牙输出I2S到ADAU1701的,但是CSR8675输出的I2S不带MCLK时钟,而ADAU1701是必须要MCLK才能工作的,这种情况可以使用外部晶振为ADAU1701提供时钟吗,会不会出现和I2S 时钟不同步情况,有做过类似方案吗?
2021-02-23 16:32:47
ADAU1701 输入正弦波信号因为过大而出现削波(输入端已经削波),如何在输出端输出不削波的信号?
2018-08-03 09:16:27
使用ADAU1701的官方评估板,数字输入模拟linout输出的情况下,即使数字输入0dBFS,输出也只有3mV左右,这个正常吗?为什么会这么小?而且不同频点的幅值还有差异
2023-11-28 07:59:06
大家好:
我用了ADAU1701 的DSP和24AA256 的存储,现在用sigmastudio 调好了预设,输出Hex文件。如何把Hex 文件直接烧录到24AA256存储里面。(我不懂软件,不知应该如何操作)
谢谢!
2023-11-29 06:00:33
最近有项目使用到ADAU1701 需要接收和发送左对齐格式的20bit音频数据,现在已经知道ADAU1701的输出字长可以用SERIAL OUTPUT CONTROL REGISTER中的OWL[1
2023-11-30 08:18:06
在使用ADAU1701内部AD/DA的时候,发现频谱中高段成线性衰减状态。请问是否内部有去加重,如何关闭?谢谢!
2018-11-09 09:19:32
大家好!我用的是ADAU1701 和 ADAU1452 开发板,我希望模拟输出的两个通道的声音一个先出一个后出,那么在sigmastudio上面要把delay模块放在哪里呢?是放在模拟输入一进来
2023-11-29 08:29:10
ADAU1701使用外部电位器通过AUX ADC实现低频相位0-180度连续改变的问题,请问下这个要怎么样才能实现,谢谢!!!
2019-02-14 06:52:30
ADAU1701使用外部电位器通过AUX ADC实现低频相位0-180度连续改变的问题,请问下这个要怎么样才能实现,谢谢!!!
2023-11-29 07:45:48
我有个问题想请教 就是ADAU1701作为主模式 MA12070P数字功放作为从模式 想要通过IIS传输 但是ADAU1701默认输出为常规模式 MA12070P输入为左对齐模式 想请教一下如何在sigma studio配置中修改IIS为左对齐输出模式 谢谢解答
2023-11-28 06:53:41
ADAU1701如何实现移频 比如输入1KHz 输出为992Hz
2023-11-29 06:19:13
ADAU1701如何输出40K正弦波,晶振为12.288Mhz
2019-09-23 19:03:45
您好:
我想问问关于ADAU1442的EQ算法的问题。ADAU1701的EQ算法能不能跟ADAU1442通用的?我根据sigmastudioHelp里面的EQ算法来算出的数据,跟实际仿真出来
2023-11-30 06:10:25
主机使用。
ADAU1701(2006)号的I2S输入是可以作为从机使用的,但是其手册上要求I2S的BCK必须与ADAU1701(2006)号的MCKI(master clock input)同步。
我们也尝试
2023-11-28 07:05:26
ADAU1701的IO口怎样实现瞬时按钮和单极开关输入电路图的搭建
2023-11-28 06:50:37
ADAU1701输入正弦波信号因为过大而出现削波(输入端已经削波),如何在输出端输出不削波的信号?
2023-11-29 08:18:17
请教下,想用adau1701做4入2出(2个数字入),其中数字输入有优先级,只要数字有信号就切到数字通道。第一次做dsp,不知做要用什么控件可以实现。有实例吗
2023-11-29 07:21:37
BOARD EVAL SIGMADSP AUD ADAU1701
2023-03-30 11:47:53
SigmaStudio 3.9 开发ADAU1701时里面的adi algorithms里有个automatic EQ是什么样功能的EQ?一般用来做什么?还有加入此EQ后编译过不了,提示错误和请联系ADI,是什么原因?还没开放吗?
2023-11-30 06:36:23
大家好,想请教一下sigma studio在调试ADAU1701的时候,按照图上的设置增加RMS TC,然后show Graph。这样设置还是无法去除底噪,本知道要怎么设置。是否工程有问题?谢谢大家的帮助
2023-11-29 08:30:55
在使用ADAU1701内部AD/DA的时候,发现频谱中高段成线性衰减状态。请问是否内部有去加重,如何关闭?谢谢!
2023-11-30 06:00:39
用ADAU1701做了个按键式加减功能,目前可以调的功能正常,就是芯片重启之后音量就为0了,我看了SIGMASTUDIO上的模块是有读会写功能的,接了还是重启音量为0,有大侠知道什么原因吗?
2022-04-07 22:29:55
描述DSP 放大器 - 2 输入 4 输出带有 DSP 处理器的放大器,基于 TPA3116D2 和 ADAU1701,具有 4 路输出和立体声输入。DSP 编程使用 SigmaStudio 完成,需要合适的编程器。
2022-07-04 06:52:53
大家好!
我想问下如何用IIC方式往ADAU1701的EEPROM里写入工程,因为我目前用IIC方式只能把工程写入ADAU1701功能板上,所以掉电数据就没了,所以我想写入功能板
2018-08-13 08:36:57
我想问下如何用IIC方式往ADAU1701的EEPROM里写入工程,因为我目前用IIC方式只能把工程写入ADAU1701功能板上,所以掉电数据就没了,所以我想写入功能板上的EEPROM里面,能掉电
2023-11-29 08:30:20
大家好,如题,我想问一下如何让音频文件通过I2S进入到ADAU1701??具体要怎么做呢?是要用MCU发送吗?要怎么发送?具体讲讲原理或者例子,谢谢!!
2023-11-29 08:19:42
我用 IIC 方式对ADAU1701进行编程的时候发现,下线编译之后可以执行程序,但是掉电之后再上电,程序就没了,又要通过IIC来下载一次程序才可以,为什么会这样??不是用IIC写到了EEPROM 里面了吗?为啥掉电就没了?求大神指点。
2023-11-29 08:26:51
您好,我是初次接触ADAU1701这类音频DSP芯片。
问题是这样的,首先设置MP0引脚从外部读取I2S 音频信号,然后在DSP内部处理信号,最后再输出I2s信号到MP6引脚。按照下图设计后,把软件
2023-11-29 07:20:46
您好, 請問目前ADAU1701支持[size=13.3333px]Dolby的音頻解碼功能嗎? 如果無法的話, 請問ADI有哪系列的處理器能支持此功能呢? 謝謝!
2018-09-12 10:50:15
请问哪里可以下载这个开发板(ADAU1701 Mini Evaluation Board)的设计原理图与PCB的源文件。我们在网络上找了,可是没有找到。或者要通过什么渠道才可以获得源文件。
2019-02-14 14:27:24
ADAU1701如何实现移频 比如输入1KHz 输出为992Hz
2018-08-09 07:12:28
ADAU1701与AD1941程序加载有什么区别?通过单片机加载
2018-08-23 08:41:03
ADAU1701与AD1941程序加载有什么区别?通过单片机加载
2023-11-29 07:49:04
你好:最近有项目使用到ADAU1701 需要接收和发送左对齐格式的20bit音频数据,现在已经知道ADAU1701的输出字长可以用SERIAL OUTPUT CONTROL REGISTER中
2018-10-18 09:51:47
请教问题:我设计了一个ADAU1701的板子,时钟是12.288MHZ,f0为48KHZ,我想生成一个40KHZ的正玄波,sine tone最大只能生成20KHZ的正玄波,不知道怎么才能生成40KHZ的正玄波。非常感谢
2018-08-09 06:37:57
ADAU1701的数字输入端是否支持192K采样率?
2018-12-26 09:33:04
ADAU1701的数字输入端是否支持192K采样率?
2023-11-29 07:37:45
请教下ADAU1701的音频数据存到DELAY内存时是用多少bit存储的?谢谢!
2023-11-30 07:12:22
请教下ADAU1701的音频数据存到DELAY内存时是用多少bit存储的?谢谢!
2019-03-06 14:51:04
在我的AD1701应用系统中,有数字音频信号输入。当输入的数字信号的采样频率和ADAU1701的采样频率不同,系统不能正常工作。额外加一个SRC芯片,成本又不允许。所以希望能在ADAU1701芯片内内建软件SRC电路。不知是否可行?ADAU1701支持内建软件SRC吗?
2023-11-28 06:35:14
请问adau1701实现 I2S MASTER 8KHZ I2S IN 然后 I2S SLAVE 48KHZ OUT是否可行呢?
2023-11-28 07:10:26
您好:我想问问关于ADAU1442的EQ算法的问题。ADAU1701的EQ算法能不能跟ADAU1442通用的?我根据sigmastudioHelp里面的EQ算法来算出的数据,跟实际仿真出来的数据
2018-10-23 09:27:12
样片,官方大概需要多久才会回复?我找了两家官方代理商,一家不靠谱,一家上个星期三帮我申请了,什么时候能有结果。我自己填写的申请单被拒绝掉了,DSP芯片很难申请吗,还是ADI的东西都难申请?现在只能用ADAU1701的开发板调试,但是1761跟1701还是有很多差别的。
2023-11-29 08:05:23
,官方大概需要多久才会回复?我找了两家官方代理商,一家不靠谱,一家上个星期三帮我申请了,什么时候能有结果。我自己填写的申请单被拒绝掉了,DSP芯片很难申请吗,还是ADI的东西都难申请?现在只能用ADAU1701的开发板调试,但是1761跟1701还是有很多差别的。
2018-09-20 15:02:06
我用 IIC 方式对ADAU1701进行编程的时候发现,下线编译之后可以执行程序,但是掉电之后再上电,程序就没了,又要通过IIC来下载一次程序才可以,为什么会这样??不是用IIC写到了EEPROM 里面了吗?为啥掉电就没了?求大神指点。
2018-08-14 06:11:19
我想读取音频信号的有效电压和电流,能否通过ADAU1701来实现?如果能,又要怎么实现
2023-04-11 23:49:21
请教下,想用adau1701做4入2出(2个数字入),其中数字输入有优先级,只要数字有信号就切到数字通道。第一次做dsp,不知做要用什么控件可以实现。有实例吗
2018-08-02 07:48:48
大家好,想请教一下sigma studio在调试ADAU1701的时候,按照图上的设置增加RMS TC,然后show Graph。这样设置还是无法去除底噪,本知道要怎么设置。是否工程有问题?谢谢大家的帮助
2019-01-23 11:00:05
描述DSP 机器 1 - 用于 Raspberry Pi 的高分辨率流媒体,ADAU1701 + TPA3255DSP 机器 1 - 适用于所有 Raspberry Pi 的流媒体、DAC、音频
2022-08-31 06:01:26
通过上位机调节ADAU1701的EQ, 用的是Param EQ这个组件,具体的EQ参数的计算公式是怎么样的?
2023-11-28 06:26:25
通过使用自引导特性,ADAU1701/ADAU1702可以用于无微控制器的系统中,在上电或复位时作为I2C主机从外部EEPROM引导自身。在无微控制器的情况下,DSP的实时控制是通过将多用途引脚与按钮
2011-11-24 14:35:42
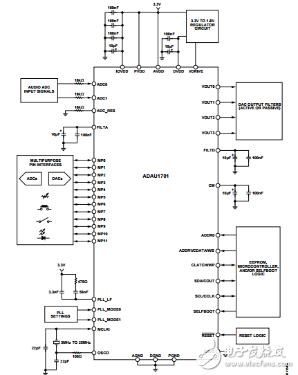
149 该文档是adau1701(音频处理器)中文资料用户手册,adau1701的应用特征、功率参数、应用范围和基本电路。还包括adau1701应用电路图和引脚配置图,是最全的adau17012中文资料,欢迎大家免费下载。
2017-10-29 17:01:08
63 分析两款ADAU1701电路应用方案,第一款电路是通过 ADAU1701 SigmaDSP 编解码器、低功耗 SSM2306 D 类放大器和 ADP3336 LDO 调节器实现模拟音频输入、D 类输出。
2017-11-08 09:06:39
9830 
编辑推荐:详细的芯片功能介绍请参考ADAU1701芯片手册 ~ ~ ~ adau1701资料数据手册 adau1701引脚图与引脚功能 ADAU1701是一款完整的单芯片音频系统,包含28/56
2017-11-09 17:51:19
8370 ADAU1701是一款完整的单芯片音频系统,包含28/56 bit音频DSP、ADC、DAC以及类似微控制器的控制接口。信号处理包括平衡、混音、低音增强、多波段动态处理、延迟补偿以及立体声图像扩展等,可以对现实世界的扬声器、放大器与收听环境的限制进行补偿,对感受到的音频质量进行动态改进。
2017-11-09 18:09:12
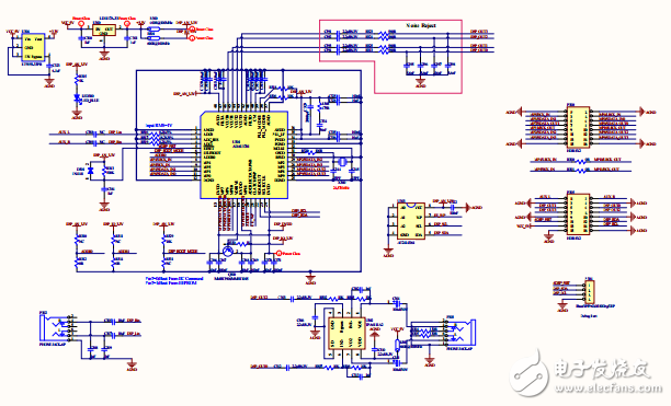
18797 adau1701开发板原理图高清版免费下载
2017-11-09 20:46:03
0 电子发烧友网为你提供ADI(ti)ADAU1701相关产品参数、数据手册,更有ADAU1701的引脚图、接线图、封装手册、中文资料、英文资料,ADAU1701真值表,ADAU1701管脚等资料,希望可以帮助到广大的电子工程师们。
2019-02-22 15:01:34

ADAU1701:带两个ADC和四个DAC的SigmaDSP 28/56位音频处理器产品手册
2021-04-16 14:20:21
27 ADAU1701声音音频系统Linux驱动器
2021-04-21 15:50:45
14 电子发烧友网为你提供ADI(ti)EVAL-ADAU1701相关产品参数、数据手册,更有EVAL-ADAU1701的引脚图、接线图、封装手册、中文资料、英文资料,EVAL-ADAU1701真值表,EVAL-ADAU1701管脚等资料,希望可以帮助到广大的电子工程师们。
2021-07-09 19:00:03
电子发烧友网站提供《用于Raspberry Pi的高分辨率流媒体(ADAU1701与TPA3255).zip》资料免费下载
2022-08-11 11:15:48
35 ADAU1701是一款数字信号处理器(Digital Signal Processor,DSP)芯片,由美国安华高公司(Analog Devices)研发和生产。DSP芯片是一种专用于数字信号处理
2023-12-25 10:40:03
914
评论