示波器虽然分成好几类,各类又有许多种型号,但是一般的示波器除频带宽度、输入灵敏度等不完全相同外,在使用方法的基本方面都是相同的,这里为大家详细讲述详析示波器的使用方法和步骤。
2016-01-28 13:39:49
14050 电子风速仪是一种用于测量风速的电子设备,广泛应用于气象、环保、航空等领域。掌握正确的电子风速仪使用方法,对于准确测量风速、评估环境状况以及保障飞行安全具有重要意义。本文将详细介绍电子风速仪的使用方法
2023-12-14 14:34:04
529 12864的原理是什么?12864的使用方法是什么?
2022-01-21 06:29:06
基本的会就差不多了吧!想不到有其他使用方法
2013-09-25 19:17:51
电子水准仪利用数字图像处理威廉希尔官方网站
,把由标尺进入望远镜的条码分划影像,用行阵探测器传感器替代观测员的肉眼,从而实现观测夹准和读数自动化。测量作业时只要将水准仪概略整平,补偿器自动使视线水平,照准标尺并调焦,按测量键等4秒钟后,在显示器上即显示h和d。
2019-10-23 09:01:26
电子灭蚊灯电路剖析及使用方法
2021-04-23 07:18:57
电子看板系统 中看板有若干种类,因而看板的使用方法也不尽相同。如果不周密的制定看板的使用方法,生产就无法正常进行,我们从看板的使用方法上可以进一步领会JIT生产方式的独特性。在使用看板时,每一个传送
2019-01-06 13:22:13
怎样使用RealView MDK开发环境及ARM软件模拟器呢?ARM汇编指令的使用方法是什么?
2021-11-29 07:22:23
手撸六足机器人(二)----------确定通信方式:HC05模块使用方法及配置步骤示例对于遥控器和机器人之间通讯方法,考虑到机器人动作的多样化和一些反馈,要寻找一种无线的、稳定的、支持复杂数据收发
2021-12-03 06:54:13
IIS3DHHC 是系统级封装的 3D 加速度计,具有数字 SPI 串口标准输出,超低噪声性能,并能在不同时间和温度条件下维持出色的稳定性,因此特别适合精密测斜仪、平台和天线定向/稳定和水准仪等应用。
2023-09-06 08:18:34
IO口的四种使用方法高阻态的典型应用
2021-01-12 07:16:33
IO口的四种使用方法高阻态的典型应用
2021-02-02 06:58:58
IO口的四种使用方法高阻态的典型应用
2021-02-19 07:23:09
Keil Assistant的插件的使用方法?
2021-10-09 07:23:21
Layout使用方法简介及设计步骤 PCB的设计流程一般分为:网表(Netlist)输入、规则设置、元器件布局、布线
2009-10-30 10:02:37
ModelSim软件有哪些主要特点?ModelSim软件的详细使用方法是什么?
2021-06-21 07:35:35
网上大多数介绍SST89E516RD使用方法的说明往往只是介绍Keil仿真步骤部分,往往漏掉最前面的关键部分,使得大多数新手买到该芯片后进行仿真都失败的结果。希望这能帮助到刚接触该芯片的爱好者。。。。
2016-05-22 14:21:29
LL库有哪些应用?LL驱动程序功能有哪些?LL库的使用方法是什么?
2021-10-26 06:31:49
前言:最近在调试STM32L152芯片的定时器功能,本文总结下STM32L152芯片基本定时器的使用方法。硬件平台:STM32L152软件平台:keil v5+cubeMX函数库:HAL库基本定时器使用方法
2021-08-19 07:56:29
STM32串口有哪些使用方法
2021-12-07 06:29:09
具有很多优势。 典型的应用是水准仪测量、工业应用避碰、速度和距离测量等。 这种基于无线电的测量威廉希尔官方网站
非常强大,这种方法克服了影响感应、电容和机械方法的严酷环境问题。这种方法不易受到沙尘和有雾环境以及
2018-11-14 15:15:08
使用方法① 氏名の中で複数氏名から一つある場合
2020-11-04 07:32:41
Xilinx原语使用方法
2021-02-22 06:55:53
ccs4的使用方法
2014-08-07 19:25:57
labview 8.6 excel 使用方法求助,labview 8.6 excel 使用方法求助?
2013-04-01 17:28:21
,这篇介绍SPI的使用方法,流程与TIM类似。大致总结为以下几个步骤:在RT-thread settings中使能对应的驱动框架在stm32f4xx_hal_conf.h中使能对应的模块(HAL_XX_MODULE_ENABLED)在board.h中启用外设类型对应的宏定义板级支持,通道号以及I
2022-02-17 06:32:16
本文介绍了示波器的特殊使用方法。
2021-05-06 10:36:05
无线模块的通信距离是一项重要指标,如何把有效通信距离最大化一直是大家疑惑的问题。本文根据调试经验及对天线的选择与使用方法做了一些说明,希望对工程师快速调试通信距离有所帮助。无线模块的通信距离是一项
2021-01-04 06:11:36
接触电阻测试仪原理接触电阻测试仪使用方法
2021-03-04 07:54:18
请问提高fpc打样水准的方法有哪些?
2020-04-15 15:57:06
可否教我ise软件的使用方法和激活方法,谢谢各位大神了
2016-05-23 20:18:10
JetsonNano的硬件连接JetsonNano的使用方法
2020-11-09 07:53:20
求助健伍HM-250失真仪说明书或使用方法!!!有的给发一个哦!
2013-03-27 19:55:35
这个图特别简单,可是我这个初学者完全蒙圈了,只知道是4×4矩阵通过单片机控制数字电位器实现自动化功能,4×4矩阵连接的是单片机1.0–1.7接口,中断接口int0int1接的是四个并联数字电位器的inc和u/d口,具体工作流程不明白,求助讲解电路的具体使用方法步骤和应用软件流程
2016-04-26 16:01:44
TwinCAT3第三方伺服电机是什么?汇川IS620N的使用方法是什么?有哪些操作步骤啊?
2021-06-28 06:46:08
华天电力为您分享电缆故障测试仪的使用方法
2018-12-18 10:58:17
直流电阻测试仪
1.直流电阻测试仪使用方法之电源:
直流电阻测试仪为测试提供的电源的两种:AC220V/DC12V。在强电磁场干扰的情况下,建议zui好使用直流电源测试,此状态下测试的数值稳定,抗
2023-12-21 10:20:51
示波器使用方法步骤视频教程——工程师必备的示波器设计分享示波器是每个工程师的必备品,也是电路研究的宝贝,用途十分广泛,凡可以变为电效应的周期性物理过程都可以用示波器进行观测。它能把肉眼看不见的电信号
2021-08-09 06:33:08
`使用方法:正确步骤:分为主回路和辅回路两个回路,主回路采用大旋钮调节,辅回路采用小旋钮调节,主回路通过面板上“输出选择“按键开关控制其输出的各种量,并且每切换一种输出的同时,仪器上的数字电压
2021-01-12 14:15:19
请教老大们,HP5371A时间测试仪的使用方法,谢谢了!
2013-12-24 04:00:51
请问STC90C51RD+能用来制作脉冲参数测试仪吗?制作测试仪的步骤和方法是什么呢?求各位大神帮帮忙!!
2016-05-14 11:05:49
proteus中蜂鸣器的使用方法的画法,有没有完整可使用的图
2013-07-22 22:09:38
谁有舵机的使用方法
2013-07-22 11:37:42
,STM32F407和STM32F429来说,设置方法都是一样的。9.2IAR中FreeRTOS插件的使用方法 使能IAR的FreeRTOS特性比较简单,通过下面三个步骤就可以完成:u 第1步:使能
2016-08-23 09:51:53
频谱分析仪的使用方法频谱分析仪的使用方法(第一页)13MHz信号。一般情况下,可以用示波器判断13MHz电路信号的存在与否,以及信号的幅度是否正常,然而,却无法利用示波器确定13MHz电路信号的频率
2009-11-14 16:48:56
频谱分析仪的工作原理和使用方法
2014-07-16 22:04:34
不管在选择任何一种检测仪器时肯定都需要提前了解一下它的具体使用方法是怎样的,然后在使用时才能够凸显出它的高价值,而对于选择高压开关动特性测试仪来说也是如此。很多人都了解高压开关动特性测试仪,对整个
2019-08-20 14:50:14
GB 12898-91主题内容与适用范围 本标准规定了建立三四等水准网的布设原则,施测方法和精度指标。引用标准GB 3160 水准仪系列及基本参数GB 3161 经续仪系列及基本参
2008-06-21 11:27:30
52 示波器的使用:作用;原理;使用方法。万用表的使用:作用;原理;使用方法。
一、示波器的作用1.广泛的电子测量仪器;2.测量电信号的波形(电压与时间关系)
2008-12-03 14:10:22
0 一、水准仪应满足的几何条件(1)圆水准器轴L′L′应平行于仪器的竖轴VV;(2)十字丝的中丝应垂直于仪器的竖轴VV;(3)水准管轴LL 应平行于视准轴CC 。二
2009-07-01 15:39:16
13 本文分析了电子水准仪的测量原理,提出了水准标尺的条码结构, 在此基础上提出了采用基于指数基的快速边缘检测算法对水准标尺条码图像进行边界提取。实验结果表明,采用
2009-08-29 10:17:48
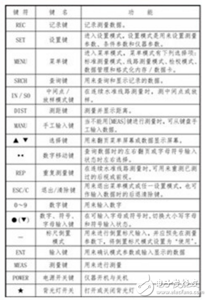
20 威廉希尔官方网站
参数精度达0.5mm内存达3000个点,内置等级多种测量程序前后视距差、视距累计差、二次读数差、高差、转点差等多种限差判定软件下载水准观测数据格式转换、软件生成规范报表可选配徕卡水准网平差软件
2023-01-05 14:36:43
介绍了数字水准仪数据采集和处理系统的原理与设计,设计一种基于定点DSPTMS320VC5402 的信号采集与处理系统,该系统应用了美国德州仪器(TI)公司生产的8位半闪速结构模数
2009-12-19 16:33:06
6 介绍了数字水准仪数据采集和处理系统的原理与设计,设计一种基于定点DSP TMS320VC5402的信号采集与处理系统,该系统应用了美国德州仪器(TI)公司生产的8位半闪速结构模数转换器,采用FI
2010-07-17 17:40:28
9 示波器的使用方法
1 示波器使用 本节介绍示波器的使用方法。示波器种类、型号很多,功能也不同。
2008-01-14 13:06:58
17739 Matlab使用方法和程序设计
实验一 Matlab使用方法和程序设计一、
2008-10-17 00:18:29
5056 
数字万用表使用方法和示波器的使用方法详解。
2016-03-14 10:38:03
31 固定流动电子狗使用方法介绍,感兴趣的小伙伴可以看看。
2016-07-28 10:21:49
6 电子狗正确的使用方法,感兴趣的小伙伴可以看看。
2016-07-28 10:21:49
10 车载电子狗的使用方法和常见问题,感兴趣的小伙伴可以看看。
2016-07-28 10:21:49
24 电子专业单片机相关知识学习教材资料——电感在电路中的作用与使用方法
2016-10-10 14:17:59
0 Altium Designer 9使用方法
2016-12-20 23:00:35
0 一种基于无线传感网络的电容式静力水准仪研制_蔡立艮
2017-01-16 14:04:30
2 这里介绍一种用74LS734制作的激光水准测量仪。该激光水准测量仪由激光发射和激光接收两部分组成,其电路结构、制作原理在文中有具体介绍。
2017-09-04 09:07:33
0 xilinx 原语使用方法
2017-10-17 08:57:42
11 ORCAD PSPICE 使用方法
2017-10-18 14:52:14
38 excel中宏的使用方法如下:
一、建立宏
二、执行宏
三、编辑和删除宏
2017-11-19 10:16:15
113409 
双踪示波器是一种应用十分广泛的电子测量仪器,它能更加准确的展现出人们肉眼看不到的电现象的变化。威廉希尔官方网站
瞬息万变,双踪示波器的最新应用也层出不穷。下面我们来看看关于双踪示波器的工作原理、结构、优点以及使用方法及步骤。
2017-12-05 08:35:53
112823 所有对高程进行测量的方法中,几何水准测量法是最精密的测量方法,所以一直沿用至今。精密水准测量方面,六十年代初由德国大地测量学者创造的机车化水准测量法,七、八十年代前西德研制出机车化水准测量方法和测量系统
2017-12-12 09:28:04
14448 水准仪是通过建立水平视线测定地面两点间高度差的仪器。测量的原理是利用水准仪提供的水平视线,借助带有划分的水准尺,直接测定地面两点间的高度差,然后根据已知点高度和测得的高度差,推算未知点高度。由于
2018-06-07 08:54:00
842 
电烙铁的使用方法视频内容详细步骤。电烙铁使用前的准备工具有:电烙铁,焊锡丝,松香,海绵,洞洞板,元器件。
2018-08-28 16:20:01
168589 完美解码器使用方法步骤.如果没有下载过完美解码器,可以百度一下,找一个下载地址,把这个下载下来。
2018-12-10 16:39:49
51470 在进行SMT手工焊接和维修时,吸锡带是去电路板上多余的焊锡的好帮手,而掌握吸锡带正确使用方法有哪些?什么是吸锡带?下面给大家介绍如何正确有效地使用吸锡带的操作步骤要领。
2019-10-23 11:01:41
44531 本文主要阐述了电子体温计使用方法及使用注意事项。
2020-02-28 08:59:16
29519 水准测量是高程测量中精度最高、用途最广、一种普遍采用的测量方法。水准测量又称几何水准测量,是用水准仪和水准尺测定地面两点高差和高程的测量。
2020-04-13 14:07:38
23002 
DSZ2自动安平水准仪 科力达DSZ2自动安平水准仪采用先进的自动补偿器,性能非常稳定,防水、防尘性能优越,测量精度:1.0mm/km。 产品特点 ●先进的自动补偿器 性能稳定,快速修正补偿范围内
2020-05-12 17:55:05
2146 经纬仪、水准仪、平板仪、电磁波测距仪、陀螺经纬仪、激光测量仪器、液体静力水准仪。
2020-05-21 11:16:17
5542 粗平是使仪器的视线粗略水平,利用脚螺旋置园水准气泡居于园指标圈之中。具体方法用仪器练习。在整平过程中,气泡移动的方向与大姆指运动的方向一致。
2020-05-27 09:50:02
17706 电子血压计是老年人常备的一个电子产品,简单方便的使用特点收到我们的欢迎,在家中我们应该必备电子血压计,那么大家对电子血压计的使用方法了解肯定不多,下面小编来为大家介绍电子血压计的使用方法。
2020-06-08 14:56:17
3002 示波器的使用方法并非很难,重点在于正确使用示波器的使用方法。往期文章中,小编对模拟示波器的使用方法和数字示波器的使用方法均有所介绍。为增进大家对示波器的使用方法的认识,本文将再次对示波器的使用方法详加介绍
2020-12-24 20:37:54
2347 在FPGA中配置PLL的步骤及使用方法
2021-05-28 10:01:17
20 本次深圳戈埃尔科技主要根据GL-FS-CS-IP67-5气密性检测仪介绍其使用方法及操作步骤,通过简单的介绍,将让各厂家对深圳戈埃尔气密性检测仪更加了解。现在生产厂家在生产线上做无损检测都会
2021-12-16 08:47:11
3900 
磁环是什么及使用方法?相信不少人是有疑问的,今天深圳市维爱普电子有限公司就跟大家解答一下!
2022-04-12 11:09:39
33585 S6 系列压差式静力水准仪是我公司自主研发的系列化全自
动变形监测系统, 可对沉降变形、二维倾斜变形、收敛变形(距
离变化) 进行全自动实时监测。 结合多年的安全监测经验及威廉希尔官方网站
积累, 针对
2022-06-16 14:08:23
1 粉末振实密度试验仪使用方法 今天洛克仪器的小编花一点整理了一下粉末振实密度试验仪使用方法,下面是基本的6个步骤,操作人员可以实际操作中熟悉机器可以提高速度和精度。后面还有关于粉末振实密度试验仪的一些
2023-02-21 15:33:09
810 静力水准仪是测量两点间或多点间相对高程变化的仪器。由储液器、进口高精度芯体和特别定制电路模块、保护罩等部件组成。沉降系统由多只同型号传感器组成,储液罐之间由通气管和通液管相连通,基准点置于一个稳定
2023-07-12 14:37:16
689 静力水准仪是测量两点间或多点间相对高程变化的仪器。由储液器、高精度芯体和特别定制电路模块、保护罩等部件组成。沉降系统由多只同型号传感器组成,储液罐之间由通气管和通液管相连通,基准点置于一个稳定的水平
2023-08-04 09:55:04
620 清易电子生产的CG-78 静力水准仪是测量两点间或多点间相对高程变化的一种仪器。一般由两个或多个同型号的设备组成沉降监测系统,储液罐之间由通气管和通液管相连通,基准点置于一个稳定的水平基点,当测点相对于基准点发生升降时,将引起各点压力的变化。
2023-08-18 16:10:02
770 
静力水准仪是测量两点间或多点间相对高程变化的仪器。由储液器、高精度芯体和特别定制电路模块、保护罩等部件组成。沉降系统由多个同型号传感器组成,储液罐之间由通气管和通液管相连通,基准点置于一个稳定的水平
2023-08-30 14:43:40
719 电子发烧友网站提供《电力电子器件大全及使用方法.pdf》资料免费下载
2023-11-18 14:46:04
1 示波器是一种用于显示电信号波形的仪器,它能够通过测量和显示电压随时间变化的图形,用于分析和诊断电路和信号的性质和特征。示波器广泛应用于电子、电力、通信等领域的实验、测试和维修工作中。 一、示波器使用方法
2024-01-22 14:54:45
703 万用表是电子工程中常用的测量仪器,广泛应用于电路测试、电阻测量、电流测量等方面。下面将详细介绍万用表的使用方法步骤以及万用表的hFE功能使用方法。 万用表使用方法步骤: 准备工作:首先确保万用表
2024-01-31 13:37:38
345 经纬仪是一种测量角度的仪器,通常用于测量地球上的地理位置、地理方位和导航。它有着广泛的应用,包括在航海、地理勘测、建筑测量、地震研究等领域。下面是经纬仪的使用方法和步骤以及其主要应用。 一、经纬仪
2024-02-03 15:00:28
433 示波器是一种广泛应用于电子测量的仪器,它用于显示电压波形、频率、相位等电信号的特性。下面将详细介绍示波器的使用方法步骤以及直流耦合和交流耦合的区别。 一、示波器的使用方法步骤 连接电源和信号源:首先
2024-02-04 13:36:02
402
评论