自互联网创立以来,物联网(IoT)正在发展成为其中一个最具创新性的市场,同时蕴含了大量商机。物联网可以将遍布全球的数十亿台智能设备连接起来,并且将在全球范围内创造出高达数十亿(有人说万亿)美元产值的产品和业务机会。
2014-11-19 15:25:37
385 我国车联网的发展现状是怎样的?未来的发展机遇有哪些?车联网是近年来很热的一个话题,虽然我国车联网还处在探索发展期,但是很多人对车联网的发展充满信心,认为我国车联网市场潜力大,将在未来几年迎来黄金期
2018-01-23 16:17:31
联网发展是实现国家产业结构调整,推动产业转型升级的一次重要契机。加强一带一路国际资源、经济战略实施“中国制造2025”制定“互联网+”行动计划,推动互联网、云计算、大数据、物联网、人工智能等与智慧城市
2019-11-30 10:58:38
络层,中国移动物联卡用户发展突破了1100万户;在硬件层,中国移动正通过加强自主模组研发,推动OBD终端发展;在平台层,www.broadradio.com.cn 中国移动正在推广物联网开发平台
2016-06-30 14:54:26
业界为实现这一目标迈出了重要步骤,为2018年有可能成为物联网真正起飞的一年铺平了道路。以下是去年推动物联网发展的十大关键威廉希尔官方网站
。
2020-10-23 10:02:04
在创新威廉希尔官方网站
的推动下,智能锁、可穿戴设备等物联网应用已经成为时下、甚至是引领未来几年物联网快速发展的主流。当您在进行这些物联网应用的开发时,是否也很头疼需要花费大量的时间在云端及低功耗蓝牙设备端的开发上?
2019-07-16 07:33:26
OpenHarmony开发者大会:《OpenHarmony为“城市生命线” 保驾护航》PPT资料,免费下载查看~
2023-04-25 17:52:53
PCI Express是如何推动虚拟仪器威廉希尔官方网站
发展的?求解
2021-05-12 07:07:23
”了的物品与网络连接在一起,这就需要无线通信威廉希尔官方网站
的支持。无线通信威廉希尔官方网站
的进步是推动物联网市场发展的主要因素,智能插座、智能开关和智能锁的日益普及也推动了智能家居控制系统的采用,继而推动了为智能家居
2019-06-25 01:54:05
开始看到多个发展趋势。在看过多个试点和概念验证项目(POC)由于各种原因没有扩展到大规模部署之后,我们将最终看到具有清晰投资回报(Rol)的、被大规模部署的应用案例。数据隐私、安全性、员工安全和不断演进的监管环境将推动诸如智能建筑和工厂等特定领域中的应用。
2019-07-29 07:08:50
最近工信部发布了物联网十二五规划,预示物联网威廉希尔官方网站
作为新兴战略产业将会获得迅速发展;在物联网涉及的关键威廉希尔官方网站
中,无线威廉希尔官方网站
是其中一个非常重要的威廉希尔官方网站
领域,无论是在传感层各种传感器之间的组网和通讯或者网络层
2019-08-08 06:20:14
和14765号段作为MSISDN的移动通信接入业务,通过专用网元设备支持短信和GPRS等基础通信服务,并提供通信状态管理和通信鉴权等智能通道服务,默认开通物联网专用的短信接入服务号和物联网专用APN。2.移动物
2018-04-17 11:29:09
,推动物联网科技的发展。公司本着自主创新的精神,为客户创造更高的价值。公司以通信为基础,不断拓宽产品线,努力寻求为客户提供整体解决方案。信辰将一直秉承诚信、创新、客户为经营理念,在物联网行业里不断开拓进取,“感知无限,智慧物联”,必将成为物联网行业的一颗恒星,让信辰的光芒照耀客户系统增值之路。
2013-05-10 15:21:28
,有着丰富物联网相关产品的开发和应用,可以提供基于成套的物联网产品,并根据用户的实际应用需求,为用户定制开发物联网应用解决方案,提供交钥匙工程服务。依托敏锐的市场洞察力,始终贴近物联网市场发展前沿,推动物
2013-05-15 16:12:03
,有着丰富物联网相关产品的开发和应用,可以提供基于成套的物联网产品,并根据用户的实际应用需求,为用户定制开发物联网应用解决方案,提供交钥匙工程服务。依托敏锐的市场洞察力,始终贴近物联网市场发展前沿,推动物
2013-05-21 16:20:04
%左右。 各大半导体厂家纷纷推出自己的物联网产品,期引领物联网发展的潮流,同时,一些具有创新精神的“创客”们也搭乘物联网的东风,制作出独具特色的产品,为推动物联网的发展贡献力量。如今的物联网已成
2014-05-05 18:14:41
蜂窝威廉希尔官方网站
将是推动物联网服务的主力,也是未来的物联网发展的趋势。NB与EMTC都是此类。这篇文档不仅详细讲解两者特点,也为希望为进入NB-IoT行业的朋友提供更多的赚钱门道。
2017-06-29 11:19:55
云服务规模的指数式增长推动了数据中心、网络和电信设备领域发生显著进步。通过互联网协议(IP)地址连接到云的物联网(IoT)设备数量,已经超过地球上人口的数量。这些增长对处理不断增加的数据和视频
2019-07-30 06:25:28
监控、经营管理、市场管理等各层次的汇通和数据共享,即实现“管理监控一体化”,是各个企业迫切需要解决的问题。工业控制网络和 Internet的无缝连接能够促进企业的网络化发展,顺应工业监控系统的发展潮流,具有强大的社会推动力和生命力。
2019-08-27 08:19:26
急寻可以做便携式动物生命体征检测设备的团队或个人。有意请联系:QQ 6229427.
2013-11-20 18:00:53
手机中普遍存在的消费类惯性传感器使人们对其精度普遍感到失望,因此,在推动运动物联网(IoMT)的概念方面,迄今都没有什么成效。然而,新型高性能工业传感器能支持精确的角度指向和精确的地理定位性能,同时还能达到必要的尺寸和成本效率要求,故而现在又做好了推动运动物联网发展的准备。
2020-05-18 08:32:23
新型LCD驱动器是如何推动移动电视发展的?
2021-06-08 06:31:55
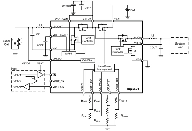
随着我们日常生活用品变得越来越智能,设计工程师需要找到解决此类设备供电问题的可行途径。而在物联网(IoT)产品设计中,往往在设计周期的最后阶段才会考虑电源问题。本文探讨三类应用的供电问题,以及低功耗微控制器在为联网设备提供高效电源管理的重要性。
2021-03-02 06:39:13
,目前,全球的物联网市场正在快速发展。在广域IoT市场中,移动通信网络扮演着重要角色,且正快速演进至能满足很多不同的、差异化较大的需求(相关应用涉及较广,从能能抄表到联网汽车),从而,蜂窝移动物联网
2019-07-10 07:26:57
编者语:目前“物联网”正从一个概念逐步进入“落地”阶段,因此,必须突破我国物联网产业发展瓶颈,推动物联网产业健康发展。全国政协委员徐晓兰两会提案物联网,徐晓兰认为,目前制约我国物联网产业健康发展
2019-09-30 07:30:28
物联网给人们的生产、生活带来了巨大变革。目前,物联网威廉希尔官方网站
正逐步成为推动各行业的创新型发展的重要力量。但物联网的大面积应用,也产生了一些问题。比如大量的物联设备直接暴露于互联网,缺少有效的安全防护机制
2020-08-27 23:14:26
些最常见的问题就源于缺乏可见性或相关信息,仅这一点就将极大地改变冷链物流运营的状况。冷链被誉为“现代世界隐藏的生命线”,是分配新鲜易腐食品所必需的通道,食物的安全和卫生非常重要,因此必须保证冷链
2020-08-03 00:06:23
使用。作为物联网核心威廉希尔官方网站
-无线射频识别威廉希尔官方网站
(RFID),理所应当地成为了大家关注的焦点。物联网的兴起究竟能否影响到整个RFID产业的发展?物联网的推出对RFID产业的发展会是一次契机吗?作为RFID企业又将
2019-07-23 06:39:17
近日,中国移动总裁王建宙在中国***访问时多次提到“物联网”,认为3G的商机下一步就是要锁定物联网,并会大力推动物联网。物联网究竟是什么?首先要搞明白。它是将各种信息传感设备,如射频识别(RFID
2019-07-19 07:13:35
。 更具简单、灵活性的eSIM解决方案是推动物联网规模化的关键因素,事实上,面向物联网,eSIM还将催生新型的商业合作模式,重构多方共赢的生态圈。eSIM在物联网时代也将会带来诸多变革。很多物联网设备是无人
2020-02-24 14:17:20
该怎样利用“互联网+”来推动国内的智能照明行业?
2021-05-21 06:11:10
请问如何推动物联网的高能效创新?
2021-06-17 08:57:28
请问威廉希尔官方网站
创新是如何推动设计工艺发展的?
2021-04-21 06:46:39
方面,迄今都没有什么成效。然而,新型高性能工业传感器能支持精确的角度指向和精确的地理定位性能,同时还能达到必要的尺寸和成本效率要求,故而现在又做好了推动运动物联网发展的准备。工业系统智能检测的推动
2018-10-24 10:33:01
无线自组网络将推动物联网的发展
物联网,Internet of Things,直译就是“物体的互联网”。又称“传感网”, 是继计算机、互联网与移动通信网之后的又一次
2010-03-17 10:17:14
32 中国推动物联网产业发展的四大措施
中国工业和信息化部科技司司长闻库4月1日表示,目前中国物联网总体还处于起步阶段
2010-04-07 14:13:58
512 物联网产业虽说目前没完全爆发,但在RFID、M2M、车联网、智能医院应该在未来几年是会得到大规模应用的,GSMA正积极联系高通等推动物联网发展。
2012-12-04 10:08:05
592 随着嵌入式威廉希尔官方网站
的蓬勃发展,软件巨头微软联合擅长设计通用处理器的Intel公司终于透露下一次合作目标将是物联网。包括苹果、IBM和思科在内的有力竞争者也似乎对物联网产生了浓厚的兴趣。
2014-04-22 11:19:48
580 
全国唯一的多灾种耦合实验平台、城市生命线工程安全运行监测中心、水环境污染安全监测与预警溯源……昨天,清华大学合肥公共安全研究院(以下简称“研究院”)正式落成启用。
2016-03-02 10:29:37
887 美国威斯康辛大学-麦迪逊分校的研究人员宣称打造出最快速且可伸展的可穿戴集成电路(IC),这一进展可望推动物联网(IoT)以及更多连网的高速无线世界进展。
2016-06-01 10:47:06
554 大数据打破行业边界、推动物联网产业融合
2016-12-26 16:02:16
29 2017年6月30日,中国上海——在亚洲,中国科技界的几家领导品牌正陆续借助ARM mbed 物联网设备平台推出许多实际应用的解决方案。上海世界移动大会 (MWC Shanghai)正是一个绝佳时机,让我们可以开始看到商业可用的IoT设备如何将智能创新元素带入品牌体验。
2017-06-30 14:53:26
437 最近工信部发布了物联网十二五规划,预示物联网威廉希尔官方网站
作为新兴战略产业将会获得迅速发展;在物联网涉及的关键威廉希尔官方网站
中,无线威廉希尔官方网站
是其中一个非常重要的威廉希尔官方网站
领域,无论是在传感层各种传感器之间的组网和通讯或者网络层各种网关,路由器之间的通讯,都涉及到各种无线通讯的威廉希尔官方网站
的方方面面。
2019-03-15 12:29:52
349 
NB-IOT 标准化推动物联网发展迎来新篇章 6 月16 日, NB-IoT 获批,正式宣告了NB-IoT 标准的核心协议即将冻结,也标志着NB-IoT 即将进入规模商用阶段。一方面,NB-IoT
2018-01-19 12:59:38
623 
近日,第三期物联网应用创新论坛与项目发布会在深圳成功举办,现场300余位物联网产业专家、科技界、投资界、金融界、社团界、媒体界人士共同探讨中国物联网产业发展现状、趋势,展示物联网创新应用威廉希尔官方网站
,推动物联网重大项目落地,精准对接高端资源,助推物联网产业创新升级。
2018-09-03 16:41:43
3686 近日,北京联通和内蒙古联通分别对外公示了2018年物联网领域合作伙伴的招募结果。从中可以看到,物联网产业生态合作进入新阶段,芯片、模组、设备、运营、系统集成、william hill官网
等产业各方的共同赋能将推动物联网蓬勃发展。一个开放合作的良性生态系统对物联网的发展至关重要。
2018-09-07 08:46:49
1904 
信息的进步和威廉希尔官方网站
的发展是推动物联网的关键力量。世界上最后一次目睹突破性创新是在1995年,那一年推出的手机促进了全球威廉希尔官方网站
大转移。随后,互联网出现了,改变了我们获取信息的方式,并大大加快了这一
2018-09-22 17:17:00
2879 物联网核心在于传感器部署,数以万亿亿的传感器被嵌入到各个角落,所收集的数据利用AI进行智能分析,让物理设备具有生命力。可以说,小小传感器驱动数字变革,让一切可以被量化,企业有能力获取到无限数据,并从中洞察实现快速创新,更能驱动制造业升级,甚至基于海量数据,地区可以洞悉未来商业经济。
2018-10-09 17:28:01
1483 云计算和边缘计算正在塑造物联网(IoT)的未来。这种组合为物联网网络中连接的设备带来了稳定性,并通过处理更接近源的数据来解决延迟问题。 云计算明显改变了数据处理的形式,特别是对于大数据。利用云的计算能力,物联网实现了跨越式发展,我们获得,存储和处理数据,而不必配置计算资源和管理。
2018-11-09 08:40:06
1475 中国电信广西分公司把服务质量作为企业持续健康发展的生命线,把用户满意度作为衡量、考核各级电信企业服务工作的唯一标准。近年来,公司不断加快网络建设,提高网络的覆盖承载能力。
2019-02-14 09:42:28
1182 称,到2021年,全球物联网支出预计将达到近1.4万亿美元,高于2017年的8000亿美元。
然而,尽管增长惊人,但亚洲的大部分投资主要是针对物联网创新中心的投资。以下是推动物联网采用的10个有用提示。
2019-02-16 10:43:19
1726 Windows 7将要到达其生命线的终点,市场数据表明,Win7操作系统(OS)的用户数量开始减少。根据最新的Netmarketshare报告,虽然Windows 7的市场份额在2019年2月曾短暂上升,但最新数据显示,3月份Windows 7的市场份额有所下降。
2019-04-06 16:24:00
3522 大力推动物联网威廉希尔官方网站
研发、产业发展、推广应用。
2019-06-21 09:38:29
702 物联网是我国今年新推的项目,对物联网的关注也越来越多,为了推动物联网的发展速度,国家加大对物联网威廉希尔官方网站
架构的研究。
2019-07-15 17:32:42
1225 随着社会科技的进步,从大数据到人工智能进化到物联网,其最大的阻力是徒劳,潜在的推动因素是云。
2019-08-05 15:56:13
749 无锡物联网产研院院长刘海涛:把握国际话语权 推动物联网发展走在世界前列
2019-08-20 09:34:55
2731 因响应科技发展和智能社会的需要,以物联网为动力的移动物联网卡,已由为普通设备提供联网功能的流量,发展为现今最具发展前途的新兴行业。
2019-08-26 15:01:36
2380 可以说5G不是物联网项目的革命性威廉希尔官方网站
,但物联网项目的重点逐渐在从低功耗,广域网的容易实现型应用转向更多的数据需求应用,而5G就是推动这一转变的关键威廉希尔官方网站
。
2019-09-12 15:56:34
1900 云计算和物联网通常结合在一起,但这两者究竟是如何相互作用?虽然物联网连接可以在没有云的情况下存在,但可以肯定的是,云计算使许多物联网设备能够以更高的功率和效率运行。
2019-10-18 11:26:50
2047 随着越来越多物联网设备的接入需求,现有的基于中心化信任管理的物联网网络与业务平台将面临越来越多的挑战。
2019-11-08 09:06:04
2421 在他们最新的一份报告中,50%的评审团成员宣称他们相信5G将推动物联网发展。
2020-02-17 10:59:15
775 5G商用与新基建已经按下了我国物联网建设加速键,此番《通知》的发布将进一步推动我国移动物联网全面向前发展。作为物联网最重要的连接威廉希尔官方网站
,NB-IoT迎来爆发期,未来NB-IoT在垂直行业的应用有望不断大规模涌现。
2020-05-13 17:00:39
2548 预计2020年全球物联网集成市场将迎来快速发展。据推测,在可预见的将来,物联网(IoT)的采用将推动市场的增长。
2020-05-25 16:36:48
2593 准确把握全球移动物联网威廉希尔官方网站
标准和产业格局的演进趋势,推动2G/3G物联网业务迁移转网,建立NB-IoT(窄带物联网)、4G(含LTE-Cat1,即速率类别1的4G网络)和5G协同发展的移动物联网综合生态体系
2020-06-13 15:00:44
3379 通知从主要目标、重点任务、保障措施三方面做出规划,要求准确把握全球移动物联网威廉希尔官方网站
标准和产业格局的演进趋势,推动2G/3G物联网业务迁移转网,建立NB-IoT、4G(含LTE-Cat1)和5G协同发展的移动物联网综合生态体系。
2020-06-19 16:04:17
4481 5月7日,工信部印发《关于深入推进移动物联网全面发展的通知》,通知指出,加强NB-IoT网络建设,继续深化4G网络覆盖,支持Cat1发展,并积极推进5G网络建设。推动NB-IoT模组价格与2G模组趋同,引导新增物联网终端向NB-IoT和Cat1迁移,推动移动物联网应用发展。
2020-07-07 16:55:55
2447 
随着5G全面建设和发展,NB-IoT、LTE、eMTC威廉希尔官方网站
的不断成熟完善,移动物联网进入规模发展阶段,开始成“势”。在昨天召开的“GSMA Thrive·万物生晖”物联网论坛上,包括三大运营商、华为
2020-07-15 15:16:14
912 工信部印发《关于深入推进移动物联网全面发展的通知》,通知指出,加强NB-IoT网络建设,继续深化4G网络覆盖,支持Cat1发展,并积极推进5G网络建设。推动NB-IoT模组价格与2G模组趋同,引导新增物联网终端向NB-IoT和Cat1迁移,推动移动物联网应用发展。
2020-07-23 09:35:32
847 2020年5月,工信部发布《关于深入推进移动物联网全面发展的通知》(工信厅通信〔2020〕25号,以下简称“25号文”),明确了NB-IoT、LTE-Cat1(以下简称“Cat1”)和5G“三驾马车
2020-09-02 14:55:45
2030 和预测,并把相关应用按垂直行业划分进行分析和预测。有了如此精细的数据集,研究推动物联网设备增长的因素非常有趣。
2020-12-01 14:09:41
1181 。那么在发展物联网新型基础设施过程中智慧灯杆又起到了什么作用呢?在解释为什么说智慧灯杆是推动物联网新型基础设施的最佳切入点之前,我们先分析一下物联网的发展瓶颈。 物联网在过去发展过程中遇到的瓶颈主要体现在以下几个方面: 1.大
2020-12-10 11:32:39
616 威廉希尔官方网站
上市四年多了,但它主要应用于手机、笔记本电脑和便携式调制解调器。 在这篇文章中,我们将看看为什么ESIM被期望成为物联网设备发展的下一步,以及为什么这种发展仍然几乎看不到。 推动物联网采用的优势ESIM威廉希尔官方网站
为物联网设备提供了许多好
2020-12-24 15:30:05
1708 物联网(IoT)使用嵌入式芯片将所有基于威廉希尔官方网站
的设备连接起来,从而形成一个类似互联网的微型网络,该网络由连接的小工具组成。
2021-01-07 09:34:05
1600 关于物联网是谁在推动前行,这确实是个庞大且复杂的议题。本文主要化繁就简,主要从2个方面出发阐述国内物联网在信息化时代下发展推手:
2021-02-26 15:33:33
1667 LogMein的XILLY&LINEL威廉希尔官方网站
合作伙伴将推动物联网发展
2021-05-09 16:00:21
2 3月26日,由安谋中国主办的Arm嵌入式安全PSA威廉希尔官方网站
论坛在京举行。安谋中国安全威廉希尔官方网站
市场总监王骏超作了题为《PSA认证推动物联网安全变革》的主旨演讲。他指出:在合作伙伴的支持下,PSA架构成为全球
2021-05-19 16:28:02
1968 为加快移动物联网应用创新发展,按照《工业和信息化部办公厅关于组织开展移动物联网应用优秀案例征集活动的通知》(工信厅通信〔2020〕268号)有关要求,工业和信息化部组织开展了移动物联网应用优秀
2021-05-25 10:46:37
3986 
汉威“城市生命线感知与运营平台”根据政府监管要求,综合运用云计算、大数据、网络通讯、物联感知等先进威廉希尔官方网站
,建立涵盖数据、平台、应用和安全等标准的威廉希尔官方网站
体系,围绕生命线形成“规划、建设、运营、维护”全生命周期的闭环综合管理平台,全面提升政府综合管理能力,构筑安全稳固的城市地下“生命线”。
2022-05-18 17:04:58
2108 随着建立燃气等城市生命线工程监测系统进程的加快以及燃气管网的建成,加强对燃气管道的检漏及维护工作,逐渐成为当前燃气企业的重心所在。
2022-06-07 16:30:26
2411 供排水管网是城市市政基础设施的重要组成部分,担负着整座城市的供水、排水的任务,是城市的地下“脉络”和不可或缺的“生命线”。
2022-06-13 10:59:26
1708 移动物联网带动信息通信产业创新发展,有效提升产业基础能力和产业链现代化水平,夯实我国信息通信产业的发展基础。近年来,移动用户数和手机终端销售规模的增长都遇到瓶颈,人口红利逐渐消失,而移动物联网连接数保持着高速增长的态势
2022-09-22 16:04:57
612 据工业和信息化部最新数据,截至8月末,我国三家基础电信企业发展移动物联网终端用户16.98亿户,较移动电话用户的16.78亿户多出2000万户,移动物联网连接数首次超出移动电话用户数,我国成为全球
2022-10-09 16:16:23
347 首届移动物联网大会在江苏无锡成功举办。芯讯通作为无线通信模组行业领军企业,荣获“2022年移动物联网先进企业”奖,表彰芯讯通在移动物联网发展过程中做出的贡献和成绩。
2022-11-16 10:26:54
255 各条交通道路、各个不同功能区域组成了城市基本框架。一方面城市为人们提供可以生活工作和娱乐的场所,另一方面也帮助我们更好的抵御恶劣的气候天气。在现代化背景下,我们可以应用物联网威廉希尔官方网站
来实现各项城市参数的实时监测,助力城市生命线更好发展,打造智慧型城市。
2022-12-26 14:06:11
579 
随着中国城市已日益成为一个复杂的社会肌体和巨大的运行系统,城市安全新兴风险、传统产业风险、区域风险等积聚滋生,威胁着城市可持续发展和居民的生活保障,城市生命线作为保障城市正常运行的工程系统也不断
2023-02-10 19:46:06
1464 
移动物联网早已进入社会生产生活的方方面面,在威廉希尔官方网站
持续发展和消费者对产品便携性偏好的双重推动下,移动物联网的智能终端设备小型化、轻薄化的趋势也越来越明显。
2023-02-12 09:50:39
987 中国通信标准化协会董事长闻库在致辞中回顾了中国移动物联网的发展历程。移动物联网的快速发展是产业数字化和数字化管理更强的连接提供连接能力和更大的规模,更接近万物传递数据的高效的感觉,和加快处理,更大的价值空间打开。
2023-06-09 09:43:43
477 移动物联网早已进入社会生产生活的方方面面,在威廉希尔官方网站
持续发展和消费者对产品便携性偏好的双重推动下,移动物联网的智能终端设备小型化、轻薄化的趋势也越来越明显。芯讯通针对市场需求,推出了包括5G、4G
2023-03-06 11:38:05
415 
《安全生产法》,全面保障人民的生命财产安全。尤其是在餐饮等公共场所,安装可燃气体报警装置势在必行。 “城市生命线”就是维持城市生存功能和对国计民生有重大影响的系统,城市发展和社会进步需要多个系统的支撑。近年来,随着新型
2023-07-03 15:30:26
182
评论