Abstract: Two integrated circuits (ICs) and some associated components form a voltage-controlled sawtooth generator that costs less than $3 and produces an auxiliary square wave at the same frequency. The generator is useful in a variety of applications. Its sawtooth waveform is commonly used, for example, to sweep the frequency of another generator.
Two ICs and some associated components (Figure 1) form a voltage-controlled sawtooth generator that costs less than $3 and produces an auxiliary square wave at the same frequency. The generator is useful in a variety of applications. Its sawtooth waveform is commonly used, for example, to sweep the frequency of another generator.

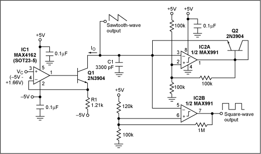
Figure 1. This simple voltage-controlled sawtooth-waveform generator operates with a linearity of 1% or less. A second output provides a square wave of the same frequency.
IC1 with Q1 and R1 forms a voltage-controlled current source. Current I0 discharges C1 until the C1 voltage is less than 1.66V, which trips the IC2A comparator and swings its output to 5V. Current through the diode-connected transistor (Q2) charges C1 until its voltage reaches 3.33V, causing the IC2A output to swing back to ground. This repeating cycle determines the output frequency:
fOUT = (3(5V +VC)/5V)(1/R1C1).
The maximum fOUT occurs when VC = 1.66V, but fOUT can be set as high as desired by adjusting the values of R1 and C1, subject to the limitations of comparator IC2A's slew rate and settling time. The MAX991 (as IC2A) yields a rise time of 150ns when a 3300pF load (C1) is present at its output. Lower C1 values yield shorter rise times, which allow higher fOUT. When fOUT approaches its maximum, the finite tr degrades the VCO linearity somewhat. By careful selection of R1 and C1, this effect will be minimized and linearities of 1% or better can be achieved.
The generator's linearity determines the frequency range over which it can operate. This generator's good linearity performance allows it to operate across several decades of frequency.
A similar version of this article appeared in the July 26, 1999 issue of Electronic Design magazine.
Two ICs and some associated components (Figure 1) form a voltage-controlled sawtooth generator that costs less than $3 and produces an auxiliary square wave at the same frequency. The generator is useful in a variety of applications. Its sawtooth waveform is commonly used, for example, to sweep the frequency of another generator.

Figure 1. This simple voltage-controlled sawtooth-waveform generator operates with a linearity of 1% or less. A second output provides a square wave of the same frequency.
IC1 with Q1 and R1 forms a voltage-controlled current source. Current I0 discharges C1 until the C1 voltage is less than 1.66V, which trips the IC2A comparator and swings its output to 5V. Current through the diode-connected transistor (Q2) charges C1 until its voltage reaches 3.33V, causing the IC2A output to swing back to ground. This repeating cycle determines the output frequency:
fOUT = (3(5V +VC)/5V)(1/R1C1).
The maximum fOUT occurs when VC = 1.66V, but fOUT can be set as high as desired by adjusting the values of R1 and C1, subject to the limitations of comparator IC2A's slew rate and settling time. The MAX991 (as IC2A) yields a rise time of 150ns when a 3300pF load (C1) is present at its output. Lower C1 values yield shorter rise times, which allow higher fOUT. When fOUT approaches its maximum, the finite tr degrades the VCO linearity somewhat. By careful selection of R1 and C1, this effect will be minimized and linearities of 1% or better can be achieved.
The generator's linearity determines the frequency range over which it can operate. This generator's good linearity performance allows it to operate across several decades of frequency.
A similar version of this article appeared in the July 26, 1999 issue of Electronic Design magazine.
电子发烧友App
















评论