开关电源芯片SM7075-12非隔离BUCK-BOOST(12V/0.35A)方案 芯片概述: SM7075-12是采用电流模式PWM控制方式的功率开关电源芯片,集成高压启动电路和高压功率管,为
2015-09-30 15:08:28
的WiFi速度,那么如何快速的提升WiFi的信号质量呢?选择一款好的路由器尤其重要,今天小编给您他推荐12V1A路由器开关电源芯片TB6812,从而提高WiFi速度。12V1A路由器开关电源芯片TB6812
2019-12-10 17:53:28
低功率离线开关电源主开关
2023-03-28 18:24:14
低功率离线开关电源主开关
2022-11-04 17:22:44
VIPER12A - LOW POWER OFF LINE SMPS PRIMARY SWITCHER - STMicroelectronics
2022-11-04 17:22:44
测试目的测试VIPer12A小功率电源芯片5V1A适配器电源芯片方案,评估该方案的各项性能指标是否达到设计要求。原理图 BOM单位号规格型号封装用量C1102/1KV陶瓷电容(PIN=5mm
2016-03-29 14:37:02
流电源芯片,成本较高。VIPer23A(即VIP23)是一款离线式隔离小功率 AC/DC 开关电源的高精度原边反馈 LED恒流驱动电路,内部集成600V高压功率管,适应于85V-265Vac全范围输入
2015-11-10 14:37:50
用VIPER12A芯片设计的开关电源,Viper12无故损坏或炸裂
2017-01-06 22:23:57
,就这么说吧,如果说集成块是一个房间的话,那么三极管就只能算是房间里的一个物件。就拿Viper12a来说吧,它就是一个比较简单的开关电源芯片了,但是里面也集成了很多个电路,比如PWM电路、电压比较电路、开关...
2021-10-29 09:21:32
、影碟机上面电源芯片大部分都是它;其三价格也比较便宜,用它没什么思想负担。好了,闲话不说了。Viper12a与标准的电源芯片相比,有几点不一样:1、它集成了大功率开关管,所以不用外接开关管了,省了一笔钱...
2021-10-29 09:16:03
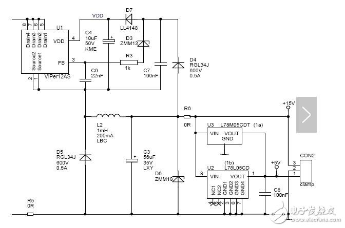
请问下Viper12A电路连接中,D7(LL4148起什么作用,这个二极管不是反向截止了吗?怎么工作的)
2015-06-06 14:01:28
开关电源芯片VIPer22A资料下载内容包括:VIPer22A引脚功能与实测电压VIPer22A引脚功能VIPer22A内部方框图VIPer22A典型应用电路
2021-03-25 06:23:24
本人菜鸟一只,想用芯片实现低噪声电源,需要1A左右驱动能力的电源,目前打算用开关电源后接LDO设计。总电源输入是24V电源适配器,目前还不知道电源适配器的纹波和噪声性能,但是看到大部分高驱动
2014-04-22 22:30:52
各位大神知道有什么关于开关电源测试的资料吗?谢谢{:12:}{:12:}{:12:}
2014-07-10 11:26:02
开关电源稳压模块Viper22ADIPE资料下载内容主要介绍了: Viper22ADIP-E功能和特点 Viper22ADIP-E引脚功能 Viper22ADIP-E内部方框图 Viper22ADIP-E典型应用电路
2021-03-26 06:22:40
电源管理芯片OB2226资料下载内容包括:OB2226引脚功能OB2226内部方框图OB2226典型应用电路用VIPer12A代换OB2226的方法
2021-03-23 06:25:28
深圳市三佛科技有限公司 供应 LP2702A非隔离12V120mA开关电源芯片,原装,库存现货热销LP2702A 输出电流@Vo=12V(输入电压:85VAC~265VAC@温升△T=45
2021-11-17 15:23:27
。 SM7025电磁炉开关电源芯片12V0.1A低成本开关电源方案如下:一、方案基本电气参数:[table=356]输入电压90~264Vac输出规格12V/100mA[tr]恒压精度[td]
2016-02-24 14:30:44
viper22a工作原理 开关电源具有效率高的特性,而且开关电源的变压器体积比串联稳压型电源的要小得多,电源电路比较整洁,整机重量也有所下降,所以,现在的DVD机大都使用开关电源。电源电路正常
2009-06-23 17:19:37
今天直接分享一个参考设计,一个12V/0.7A的开关电源方案,开关电源芯片选用MPS的MP020-5这颗...
2021-10-29 08:02:03
VIPER12A、VIPER22A:优质国产电源管理IC特价销售:BIPER12A—0.72元/PCSBIPER22A—0.77元/PCS,性能绝对可靠,完全替代ST产VIPER12A
2013-08-17 11:20:24
关于VIPER22A开关电源的问题,如原理图,这个电路在使用过程中,VIPer22a烧毁比较多,而且三个电感,变压器也会烧坏,想问一下,这个原理图是否合理?是什么原因导致前面几个器件烧毁的呢?望各位大神指教,谢谢!
2021-11-18 15:24:18
这是VIPer12A的原理图,有几个弱智问题不耻下问,求各位大大解答。其中有三个部件的作用不明白,一:与门上的两个交叉的圈圈是啥意思啊。二:一个脚的RS触发器还可以理解,可这四个R接口的RS触发器。。。四个R接口互相之间的逻辑关系是啥,还有这种RS触发器的名称是啥?‘三:怎么会有两个S端的MOS管呢??
2012-05-21 08:32:42
单片集成开关电源VIPer53是 ST 意法半导体VIPower家族中新推出的又一性价比极强的电源芯片。
2021-05-06 13:58:44
请问各位老师在multisim10中没有VIPer12A元件或VIPer22A元件,请问去哪里下载?或者谁有该芯片的元件库,能不能发一份给我,万分感谢。QQ邮箱:181390849@qq.com另外问一下:高版本的multisim中会有吗?或者其它仿真软件?
2016-09-28 09:53:51
本帖最后由 可卡风 于 2020-3-26 22:46 编辑
这是无极灯镇流器电路的一部分,主电路省掉了,图中是viper12a是给电路中的单片机0
2012-12-30 15:12:35
一个12V/0.7A的开关电源方案
2021-03-11 07:58:29
,就这么说吧,如果说集成块是一个房间的话,那么三极管就只能算是房间里的一个物件。就拿Viper12a来说吧,它就是一个比较简单的开关电源芯片了,但是里面也集成了很多个电路,比如PWM电路、电压比较电路、开关...
2021-10-29 06:35:14
用VIPER12A做的12V电源带50ma继电器时瞬间吸合力强,却电流不足断开,要等几秒才充足电流给负载用,续流能力太低,请问怎么回事?
2015-04-07 20:47:44
`SM7012是采用电流模式PWM控制方式的功率开关芯片,集成高压启动电路和高压功率管,为低成本开关电源系统提供高性价比的解决方案。 芯片VDD的工作电压范围宽,很方便的应用于充电器领域。电源芯片
2016-03-18 15:12:28
本帖最后由 whg2020 于 2022-1-21 09:44 编辑
VIPER12A设计的非隔离15V电源
2022-01-12 11:45:41
本人菜鸟一枚,手头有好几个5V 2A开关电源都坏了,故障都差不多,都是无输出或者是有输出4.8V左右带不动负载。电源板如图示,请求指导维修思路。图中变压器输出部分有一个10V 110uf电容未换之前
2016-09-17 15:05:00
课程链接:1、史上最全张飞半桥LLC电源教程,60小时深度讲解半桥串联谐振软开关电源设计http://url.elecfans.com/u/e0063cb1a02、张飞软硬开源:基于STM32
2019-07-04 13:41:45
问题1)产品手册上说MC33063A芯片是Switching Regulators,意识是这是开关电源芯片吗?问题2)开关电源芯片的输入地和输出地一定是两个不同的地吗,有地的隔离作用?问题3
2019-04-19 11:35:54
基于VIPer22A的空调开关电源设计
2019-04-29 11:26:49
viper12a替代芯片ap8012h电源芯片特征■ 内置800V高雪崩能力智能功率MOSFET■ 满足85~265V宽AC输入工作电压■ 全电压半封闭式稳态输出功率6W(DIP-8封装
2022-06-15 16:27:28
深圳市港禾科技有限公司所上传的产品图片均为实物拍摄。VIPER12ASTR-E 由于电子元器件价格因市场浮动,网站展示价格仅为参考价,不能作为最后成交价格,具体价格请与业务
2022-08-03 14:20:32
深圳市港禾科技有限公司所上传的产品图片均为实物拍摄。VIPER12ASTR-E 由于电子元器件价格因市场浮动,网站展示价格仅为参考价,不能作为最后成交价格,具体价格请与业务
2022-11-10 10:46:25
基于VIPer12A的小功率开关电源的EMC 初步分析:开关电源具有体积小,效率高,价格大众化等优势,被广泛应用于家电、灯具、信息威廉希尔官方网站
和音视频等各类产品。但是由于开关电源的
2009-10-08 21:15:38
548 深圳市三佛科技有限公司 供应VIPER12意法ST原装AC-DC开关电源芯片 VIPer12封装形式采用结构紧奏的SO-8或DIP-8,并集成了专用电流方式PWM控制器和一个高压电源
2023-06-30 17:19:43
深圳市三佛科技有限公司供应VIPER12A意法ST交流/直流转化器IC VIPER12ADIP-E ------DIP8VIPER12ASTR-E ------SOP8VIPer12封装
2023-06-30 17:30:08
深圳市三佛科技有限公司供应VIPER12,VIPER12ADIP-E 开关电源芯片 VIPER12ADIP-E ------DIP8VIPER12
2023-06-30 17:55:17
深圳市三佛科技有限公司供应VIPER12,VIPER12ASTR-E意法ST开关电源芯片,原装现货 VIPER12ADIP-E ------DIP8VIPER12
2023-06-30 17:57:38
深圳市三佛科技有限公司供应VIPER12意法ST原装VIPER12ADIP-E 开关电源芯片DIP8,原装,库存现货热销 VIPer12封装形式采用结构紧奏的SO-8或DIP-8,并集成
2023-07-05 14:59:54
深圳市三佛科技有限公司供应VIPER12A意法ST原装VIPER12ASTR-E交流/直流转化器SOP8,原装,库存现货热销 VIPER12
2023-07-05 15:04:25
深圳市三佛科技有限公司供应VIPER12,VIPER12A小功率开关电源芯片,原装,库存现货热销 VIPER12ADIP-E ------DIP8VIPER12
2023-07-05 15:15:25
深圳市三佛科技有限公司供应SDH8302S士兰微SOP8替代VIPER12A/AP8012H,原装现货SDH8302电磁炉开关电源芯片是电流模式PWM控制器,采用DIP-8封装,可PIN脚代换
2023-09-05 16:40:46
The VIPer12A combines a dedicated current mode PWM controller with a high voltage Power MOSFET
2010-06-19 23:38:28
160 单片集成开关电源 VIPer53 是意法半导体(ST)VIPower 家族中新推出的又一性价比极强的电源芯片。该器件内部集成了专用电流型PWM 控制器和一个采用多晶胞网格(Mdmesh)工艺的
2010-09-05 10:07:36
310 12V-5A反激式开关电源实例
2011-01-20 17:43:21
296 VIPER12A组成的开关电源设计,并联电路 啊啊啊啊啊啊啊啊
2015-11-23 14:27:02
93 VIPer12功率开关电源芯片6V-0.6A BOM、原理图和变压器参数。VIPER12A是采用电流模式PWM 控制方式的功率开关芯片,集成高压启动电路和高压功率管,为低成本开关电源系统提供高性价比的解决方案。
2015-12-14 14:06:38
19 VIPer12A开关电源芯片 6V-0.6A BOM、原理图和变压器参数,VIPER12A是采用电流模式PWM 控制方式的功率开关芯片,集成高压启动电路和高压功率管,为低成本开关电源系统提供高性价比的解决方案。
2015-12-17 14:55:06
128 VIPer12A pwm控制功率开关芯片12V0.6A BOM、原理图和变压器参数,LNK VIPER12A是采用电流模式PWM 控制方式的功率开关芯片,集成高压启动电路和高压功率管,为低成本
2016-01-18 16:27:00
0 VIPer12 12V0.6A原边反馈LED恒流电源芯片BOM、原理图和变压器参数,VIPER12A是采用电流模式PWM 控制方式的功率开关芯片,集成高压启动电路和高压功率管,为低成本开关电源系统
2016-02-25 15:34:06
40 7W负边电源控制芯片VIPER12A电磁炉电源IC, LNK VIPER12A是采用电流模式PWM 控制方式的功率开关芯片,集成高压启动电路和高压功率管,为低成本开关电源系统提供高性价比的解决方案。芯片VDD 的工作电压范围宽,很方便的应用于充电器领域。
2016-03-22 11:30:41
37 VIPER22A小功率充电器电源管理芯片, VIPer22A是采用电流模式PWM控制方式的功率开关芯片,集成高压启动电路和高压功率管,为低成本开关电源系统提供高性价比的解决方案。
2016-03-22 11:33:41
49 VIPer12 5V1.2A小功率充电器电源管理芯片方案,VIPER12A是采用电流模式PWM 控制方式的功率开关芯片,集成高压启动电路和高压功率管,为低成本开关电源系统提供高性价比的解决方案。芯片
2016-04-28 14:57:09
46 VIPer12A小功率电源芯片5V1A适配器电源方案,VIPER12A是采用电流模式PWM 控制方式的功率开关芯片,集成高压启动电路和高压功率管,为低成本开关电源系统提供高性价比的解决方案。
2016-04-29 14:40:26
116 VIPER22A 7-12W小功率充电器电源IC方案, VIPer22A是采用电流模式PWM控制方式的功率开关芯片,集成高压启动电路和高压功率管,为低成本开关电源系统提供高性价比的解决方案。
2016-05-04 11:09:51
70 VIPer12A 5V1.2A小功率充电器电源芯片方案BOM、原理图和变压器参数,VIPER12A是采用电流模式PWM 控制方式的功率开关芯片,集成高压启动电路和高压功率管,为低成本开关电源系统提供
2016-05-06 14:12:23
89 VIPER16------开关电源芯片 ST公司的 用起来不错
2016-06-15 17:36:42
168 电源芯片 AC-DC 效率高 外围元件少 值得推荐
2016-06-15 17:36:42
45 VIPer22A 24V-0.8A小功率PWM控制开关电源芯片方案BOM、原理图和变压器参数,VIPer22A是采用电流模式PWM控制方式的功率开关芯片,集成高压启动电路和高压功率管,为低成本开关电源系统提供高性价比的解决方案。
2016-06-17 16:33:43
40 VIPer22A 5V2.1A 小功率开关电源芯片方案,VIPer22A是采用电流模式PWM控制方式的功率开关芯片,集成高压启动电路和高压功率管,为低成本开关电源系统提供高性价比的解决方案。
2016-07-22 16:08:37
106 VIPER12A 12V400mA非隔离电源管理芯片方案,VIPER12A是采用电流模式PWM 控制方式的功率开关芯片,集成高压启动电路和高压功率管,为低成本开关电源系统提供高性价比的解决方案。芯片VDD 的工作电压范围宽,很方便的应用于充电器领域。
2016-07-25 17:45:30
215 VIPer22A 24V0.8A电磁炉开关电源芯片方案,VIPer22A是采用电流模式PWM控制方式的功率开关芯片,集成高压启动电路和高压功率管,为低成本开关电源系统提供高性价比的解决方案。
2016-08-23 15:55:35
84 VIPer12A 5V1.2A小功率充电器电源管理芯片方案,VIPER12A是采用电流模式PWM 控制方式的功率开关芯片,集成高压启动电路和高压功率管,为低成本开关电源系统提供高性价比的解决方案。
2016-09-14 16:45:44
96 韩国三和SAMWHA电解电容WL12--18W电源芯片VIPer-22A系列
2017-04-22 09:45:00
0 VIPER12A是ST最新推出的脱机开关方式电源调节器VIPer产品家族的新成员,这款芯片是为在高达5W(宽电源输入电压范围)/10W(欧洲电源电压)二次输出功率的脱机电源中使用而专门优化的解决方案。
2017-11-14 15:43:34
33944 viper12a是ST最新推出的脱机开关方式电源调节器VIPer产品家族的新成员,这款芯片是为在高达5W(宽电源输入电压范围)/10W(欧洲电源电压)二次输出功率的脱机电源中使用而专门优化的解决方案。
2017-11-15 08:55:16
13468 芯片VIPER12A是意法半导体有限公司于2002年出的单片小功率开关电源。具有固定60kHz的开关频率,芯片的电源电压范围很宽(9V-38V):具有电流控制型PWM调制器;具有滞后特性的欠压、过压、过流及过热保护功能等。芯片外围电路很简单并具有节能特性。
2017-11-15 09:27:37
197106 
电流模式 PWM 控制方式的功率开关芯片VIPer12A方案细节说明;线路统计及参数说明
2018-04-28 10:21:59
36 业内很是吃香。大多数LED厂商用的都是这款电源管理芯片方案。并且这款LED电源芯片SM7012还能够兼容国外进口的意法半导体芯片VIPer12,并且SM7012不需要更改电路。可以说LED电源芯片SM7012是近期内为数不多的能够直接跟美国意法半导体芯片VIPER12A替换的LED电源芯片。
2018-05-17 16:24:52
813 VIPER22A DVD开关电源电路,VIPER22A POWER SUPPLY
关键字:VIPER22A DVD开关电源电路
VIPER22A DVD开关电源电路
2018-09-20 20:31:04
2964 式开关电源,采用光电隔离、单端反激式拓扑结构。如下图所示,VIPer12A内带一个PWM控制器和一个高压MOSFET(场效应管),当PWM控制输出为高电平时,场效应管导通,变压器TF初级开始储能,输出电压
2018-09-20 20:33:57
2442 开关电源控制芯片是开关电源里面有的一种芯片,在开关电源问世之前以前都是线性电源。
2021-07-15 10:10:11
14002 
明伟12V开关电源电路原理分析(电源威廉希尔官方网站
发展新趋势,新威廉希尔官方网站
)-明伟12V开关电源电路原理分析,有需要的可以参考!
2021-09-16 09:53:51
271 ,就这么说吧,如果说集成块是一个房间的话,那么三极管就只能算是房间里的一个物件。就拿Viper12a来说吧,它就是一个比较简单的开关电源芯片了,但是里面也集成了很多个电路,比如PWM电路、电压比较电路、开关...
2021-10-22 11:36:02
18 、影碟机上面电源芯片大部分都是它;其三价格也比较便宜,用它没什么思想负担。好了,闲话不说了。Viper12a与标准的电源芯片相比,有几点不一样:1、它集成了大功率开关管,所以不用外接开关管了,省了一笔钱...
2021-10-22 16:51:09
36 ,就这么说吧,如果说集成块是一个房间的话,那么三极管就只能算是房间里的一个物件。就拿Viper12a来说吧,它就是一个比较简单的开关电源芯片了,但是里面也集成了很多个电路,比如PWM电路、电压比较电路、开关...
2021-10-22 19:36:11
17 VIPER12A芯片采用SO-8或DIP-8两种封装,是ST,VIPer产品系列,应用功率5W-10W,典型应用于电池充电器的壁挂式适配器,以及电视和监视的待机电源领域,随着缺货涨价以及国内芯片产业
2022-06-21 17:55:14
2948 
方案最优解——12W开关电源芯片U92153如今自动化办公愈发普及,人们对于电脑硬件设备的要求不断提高,电源适配器、充电器等配件要求也越来越高。深圳银联宝科技供应的优质开关电源芯片,可以帮你解决芯片
2022-12-09 09:36:17
999 
设计简洁的12v1A开关电源芯片U25136智能家居的功率器件、电容、可控硅以及继电器等器件更多是根据控制器的方案而定,但质量可靠、安全稳定等性能必不可少。对于适配器应用来说,开关电源芯片的功能升级
2023-02-13 10:53:31
1241 
VIPer12a封装形式采用结构紧奏的SO-8或DIP-8,并集成了专用电流方式PWM控制器和一个 高压电源 MOSFET,其中MOSFET采用了一项耐用、专利的智能电源威廉希尔官方网站
,允许输出电流垂直流过硅片。
2023-08-08 15:27:27
414 
VIPer12a封装形式采用结构紧奏的SOP-8或DIP-8,并集成了专用电流方式PWM控制器和一个 高压电源 MOSFET,其中MOSFET采用了一项耐用、专利的智能电源威廉希尔官方网站
,允许输出电流垂直流过硅片。
2023-08-10 22:51:24
638 
常用8脚开关电源芯片有哪些 首先,我们要了解什么是8脚开关电源芯片。开关电源芯片是一种高效节能电源控制器,它可以把输入端的直流电转换成我们需要的输出电压,同时也可以控制电流,保证电器设备正常运行
2023-08-18 11:14:28
12668 VIPer12A 原理图开关电源芯片电路图集
2023-10-10 11:46:15
6 SDH8302电磁炉芯片可替代VIPER12A/AP8012H,骊微电子是士兰微一级代理可提供样品申请及威廉希尔官方网站
支持。>>
2021-12-17 15:06:09
10 供应电磁炉viper12a芯片替代料ap8012h,更多viper12a芯片替代料ap8012h产品手册、应用料资请向骊微电子申请。>>
2022-06-15 16:28:46
30 供应芯片viper22a代换料开关电源芯片ap8022h,全兼容,不改PCB,不改外围参数,更多芯片viper22a代换料开关电源芯片ap8022h产品手册、应用料资请向芯朋微代理骊微电子申请。>>
2022-06-15 16:41:35
10 开关电源芯片大全
2023-11-16 17:00:28
44
评论