infineon公司的IRS2982是用于LED驱动器和电源的多种开关电源(SMPS)控制器,包括集成高压起动,精确的温度补偿的基准电压,跨导类型误差放大器,初级检测开路保护和逐个周期性初级限流,能兼容降压,升压,反激和其它SMPS电路拓扑,主要用在LED驱动器和开关电源。本文介绍了IRS298主要特性,应用电路,以及36 W反激评估板主要特性和指标,电路图,材料清单和PCB设计图。
The IRS2982 is a versatile SMPS control IC designed to drive switching converters for LED drivers and power supplies. Features include; integrated high voltage start up, accurate temperature compensated internal reference, transconductance type error amplifier, primary sensed open circuit protection and cycle by cycle primary current limiting.
The IRS2982 is compatible with Buck, Boost, Flyback and other SMPS circuit topologies and is able to regulate voltage or current directly or by secondary feedback through an opto-isolator. The high voltage startup cell enables the VCC supply to be derived initially from the DC bus until an auxiliary inductor winding or other supply source is able to take over enabling rapid start up under all line input voltage conditions. The IRS2982 uses voltage mode control operating in critical conduction (CrCM) with a minimum off time limit so that it enters discontinuous (DCM) mode at light loads. Burst mode operation is also available at very light loads.
The IRS2982 is ideal for single stage converters with an unsmoothed DC bus to obtain high power factor and low line current THD.
IRS298主要特性:
High voltage fast startup
Voltage mode control
Critical-conduction/transition mode operation
Constant voltage/current regulation
High power factor/low iTHD
Minimum off time (DCM at light load)
Burst mode operation at very light load
Cycle cy cycle over-current protection
Open load over voltage protection
Micro-power startup (50A)
Low quiescent current
Latch immunity and ESD protection
Noise immunity
IRS298典型应用:
LED Drivers
Power Supplies
	
图1.IRS298功能框图
	
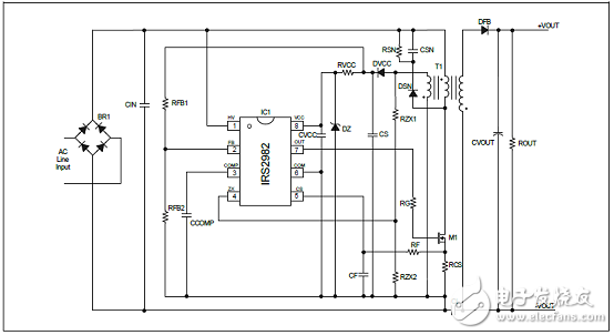
图2. IRS298非隔离反激LED驱动电路图:电流稳压模式
	
图3. IRS298非隔离反激LED驱动电路图-电压稳压模式
The IRS2982S is a versatile SMPS controller IC primarily intended for LED drivers in the 5 to 100 W power rangesuitable for buck, buck-boost and flyback converters operating in Critical Conduction Mode (CrCM) andDiscontinuous Conduction Mode (DCM) at light loads. Flyback converters will be covered in this applicationnote focusing on an isolated voltage-regulated design with Power Factor Correction (PFC)。
All of the control and protection required for the converter is integrated in the IRS2982S as well as a HV start-upcell to enable rapid illumination at switch-on over a wide line input voltage range. The IRS2982S is also able toprovide PFC in a single-stage flyback converter able tomeet class C (lighting) line current harmonic limits of theEN 61000-3-2 standard.
A 36 Wmultiple-output isolated constant voltage-regulated PFC flyback evaluation board based on theIRS2982S controller is described in detail in this application note and detailed test results are presented.
图4.IRXPSU1 36 W反激评估板外形图(正面)
图5.IRXPSU1 36 W反激评估板外形图(背面)
评估板主要指标:
Input and output at normal operation
• AC input voltage 90 V AC up to 265 V AC (45 to 65 Hz)
• Output voltages/output currents 3.3 V/0.15 A, 15 V/0.8 A, 30 V/0.8 A
• Maximumoutput voltage ripple on 3.3 V is +/-30mV,15 V is +/- 1 Vp-p, 30 V is +/- 1.5 Vp-p at full load
• Maximumoutput continuous power 36 W
• PF greater than 0.9, Total Harmonic Distortion (THD) less than 20 %for 40%up to 100%load over an
AC-line of 115 V AC and 230 V AC
• Efficiency greater than 80%for 50%up to 100%load over an AC-line of 115 V AC and 230 V AC
• Start-up time to reach the secondary nominal output voltages during full-load condition is less than400ms
Protection features
• Primary output OVP
• Cycle-by-cycle primary OCP
Maximum component temperature
During worst-case scenario (ambient temperature 60℃) themaximum allowed component temperature is:
• Resistor less than 100℃
• Ceramic capacity, film capacity and electrolyte capacity less than 100℃
• Flyback transformer and chokes less than 100℃
• MOSFET, transistor and diodes less than 100℃
• IC less than 100℃
Dimensions of evaluation board
Maximumwidth 2.69 inches (68.4mm),maximumlength 6.98 inches (177.3mm)
Safety requirements
The single-stage flyback converter should cover the safety requirements regarding EN 61347-2-13 and SELVmaximumoutput voltage 60 V DC. This part of IEC 61347 specifies particular safety requirements for electroniccontrol gear for use in DC supplies up to 250 V and AC supplies up to 1000 V at 50 Hz or 60 Hz and at an outputfrequency which can deviatefromthe supply frequency associated with LEDmodules.
	
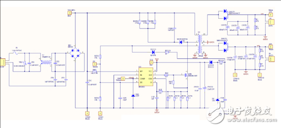
图6.IRXPSU1 36 W反激评估板电路图(1)
	
图7.IRXPSU1 36 W反激评估板电路图(2)
IRXPSU1 36 W反激评估板材料清单:
	
	
	
图8.IRXPSU1 36 W反激评估板反激变压器指标
	
图9.IRXPSU1 36 W反激评估板PCB设计图(顶层)
	
图10.IRXPSU1 36 W反激评估板PCB设计图(底层)
                        电子发烧友App
                    
                
                
          
        
        























           
            
            
                
            
评论