摘要介绍了利用无线收发元件构成的无线温湿度测量系统的设计方法。采用这种测量方案,不必敷设电缆,节省了费用和时间。而且,改变测量点位置和增、减测量点的数目都非常简单。由于采用~J~OS材料的低功耗
2009-09-29 09:53:34
温湿度记录仪:环境监测的重要工具温湿度记录仪是一种用于测量和记录环境温度和湿度的电子设备。这种设备的主要作用是帮助用户了解和控制环境的温湿度变化,从而为农业生产、科研实验、医疗设备、药品
2023-09-01 16:03:01
随着信息化的不断推进,对各行各业都是一次现代化升级的契机,比如工厂的温湿度监测工作,完全可以由无线温湿度监控方案来代替,24小时自动监测,监测频率精准至每一分钟,获取完整的环境数据。 无线温湿度监控
2023-08-22 17:58:38
154 TH-485智能型温湿度巡检仪,无线温湿度巡检仪智能型温湿度巡检仪是一种用于监测和记录、校准环境温度和湿度的设备,它能够实时获取数据并提供报告,为各行各业的温湿度管理提供了便利和准确性。随着
2023-07-26 16:29:04
温湿度记录仪是现代测量新发展出来的一个领域,尤其湿度的测量更是不断前进。其主要是经历了长度法、干湿法直至今天的电测量的历程,使湿度测量威廉希尔官方网站
日渐成熟。 现在由于我们不再满足于温湿度的测量,尤其是一些
2023-04-10 14:12:52
480 S103温湿度气压度传感器是武汉风河智能科技有限公司研制的iEMS-GSP无线温湿度监控系统的重要组成设备,具有以下功能:按照设定的周期采集温湿度数据;通过无线通信方式把
2022-12-27 14:46:12
温湿度变送器,顾名思义,就是温湿度传感器和变送器的结合体。它主要由温度传感器、湿度传感器、测量电路、运算放大电路和信号转换电路组成。温湿度变送器是一种测量环境温度和湿度的仪器。配有集成式温湿度探头
2022-06-13 16:07:09
4286 
S308型无线温湿度测点终端是武汉风河智能科技有限公司研制的iEMS-GSP无线温湿度监控系统的重要组成设备,具有以下功能:按照设定的周期采集温湿度
2022-03-25 10:16:33
S103温湿度气压度传感器是武汉风河智能科技有限公司研制的iEMS-GSP无线温湿度监控系统的重要组成设备,具有以下功能:按照
2022-03-09 10:16:27
S505 型无线温湿度测点终端是武汉风河智能科技有限公司研制的 iEMS-GSP 无线温湿度监控系统的重要组成设备,具有以下功能: 按照
2021-12-09 16:26:07
基于51单片机+NRF24L01模块的无线温湿度监测系统设计
2021-10-25 10:05:20
16 ?温湿度记录仪是温湿度测量仪器中温湿度计中的一种。其具有内置温湿度传感器或可连接外部温湿度传感器测量温度和湿度的功能。那么温湿度记录仪到底怎么读取数据?
2020-12-25 22:59:28
1494 温湿度记录仪是温湿度测量仪器中温湿度计中的一种。其具有内置温湿度传感器或可连接外部温湿度传感器测量温度和湿度的功能。 温湿度记录仪在实时温度监控方面有着不可替代的作用,使用温湿度记录仪对药品、食品等
2020-06-28 16:31:59
3182 温湿度传感器是指能将温度量和湿度量转换成容易被测量处理的电信号的设备或装置。市场上的温湿度传感器一般是测量温度量和相对湿度量。金鸽科技研发生产无线温湿度传感器可实现在不方便布线的所有场景下的温湿度在线监测,以下是温湿度的简单原理介绍。
2020-05-11 14:59:32
15299 智能型温湿度控制器:以数码管方式显示温湿度值,有加热器、传感器故障指示、变送功能,该仪表集测量、显示、控制及通讯于一体,精度高、测量范围宽,是一种适合于各个行业和领域的温湿度测量控制仪表。
2020-05-01 16:09:00
3078 通过nRF9E5作为前端,计算机作为后端,可以方便地设计和实现无线温度测量系统。该系统能实时采集环境温度,通过计算机图形显示,并存储一定量的温度数据。此外,本设计还可以将看门狗监控电路与低功耗相结合,降低系统功耗,提高系统可靠性。
2020-04-26 08:00:00
13 本文档的主要内容详细介绍的是nRF24L01和nRF905、nRF401及nRF9E5嵌入微处理器单片无线收发芯片的资料合集免费下载包括了:Nordic中文选型手册,nRF9E5中文手册
2019-05-23 08:00:00
20 采用数字式温湿度传感器SHT11、单片机MSP430和ZigBee无线收发芯片设计完成了一种分布式无线温湿度测量系统。
2018-04-28 09:27:13
18 基于 MSP430的仓库温湿度监测系统采用了先进的数字式温湿度一体化 SHT 芯片, 通过 nRF905无线方式传输数据, 大大简化了硬件成本。
2018-04-27 11:06:27
13 摘要: 针对传统温湿度测量中的缺点,设计了以低功耗MSP430单片机为控制核心,利用温湿度一体传感器SHT11进行温湿度信号的采集,结合无线传输模块nRF24L01对数据进行无线传输的温湿度测试系统
2018-01-18 07:16:26
499 本文主要介绍了一种基于STM32和LabVIEW的无线温湿度检测系统的设计,主控制器采用STM32,无线收发模块芯片选用nRF24L01P,传感器选用功耗低、响应快、稳定性强的数字温湿度传感器
2017-12-25 14:13:08
13529 
电子专业,单片机、DSP、ARM相关知识学习资料与教材——12864-12 LCD模块与射频SoC nRF9E5的串行接口设计,感兴趣的小伙伴可以看一看。
2016-11-03 17:26:31
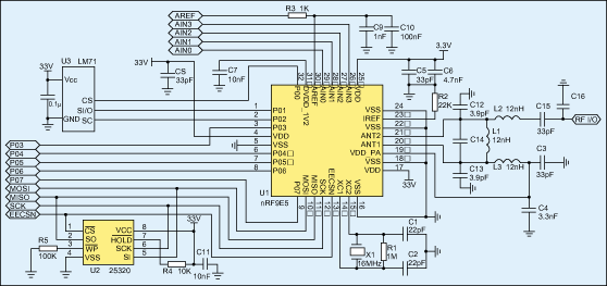
15 介绍最新 51兼容的射频S0C(片上系统 )nRF9E5的系统框架 、各个组成部分 、 工作方式和 配置方摘要法 ;分析无线数据传输 系统的结构和运用nRF9E5进行 无线数据 系统设计的通信协议 :给出系统的 硬 件原 理 图和程序流程图 ;归纳 nRF9E5在无线数据传输系统设计中的优 势 。
2016-10-25 18:27:59
30 nRF9E5的片 内微 控制器的功能及参数 ,阐述 了系统 的软 件设计 。最后说 明了用 nRF9E5进行无线光机 鼠 标设 计的优 势 。
2016-10-25 18:04:42
5 。然后介绍射
频片上系统 nRF9E5的片内微控制器结构与其接 口资源,给出在无线数据传输系统 中 12864—12与 nRF9E5串行连接的硬件电路和部分程序 。最后,论述 了该方案的优点。
2016-10-25 17:30:44
7 12864-12 LCD模块与射频SoC nRF9E5的串行接口设计,有需要的都可以看看。
2016-07-20 15:48:57
12 无线温湿度变送器方案图,无线温湿度变送器方案图
2016-03-02 17:47:30
16 WIFI探头型温湿度变送器,无线温湿度变送器,网络型温湿度传感器。
2016-03-02 17:46:05
23 GPRS无线温湿度变送器GPRS无线温湿度变送器GPRS无线温湿度变送器
2016-03-02 17:45:30
22 针对目前温室大棚温湿度监测大多采用人工监测或有线监测方式,设计了一种基于SimpliciTI的大棚温湿度无线监测系统。该系统以遵循SimpliciTI协议的CC2500无线收发器组成星型无线传感器
2015-12-24 18:33:48
19 设计了一种基于温湿度数字式传感器的无线温湿度检测装置以单片机为控制核心采用数字式温湿度传感器来检测目标的
温度和湿度信息利用软件编程完成温湿度信息的处理及系统功能实现并通过LED 显示相应测量数据。该装置具有温度及
湿度数据的测量及显示、工作模式选择和无线通信等功能。
2015-11-12 16:40:16
0 介绍了一种适用于矿用设备实验室综合测试系统的基于无线数据传输的温湿度检测仪,该系统以ATmega64L低功耗微处理器、SHT11温湿度传感器和nRF905为核心,其采用的数据传输方式与硬件
2013-03-04 16:21:55
112 利用计算机、传感器威廉希尔官方网站
和无线通信,本文设计了用于PCB电镀电流检测的无线传感器网络监测系统。该监控系统以NRF9E5单片机为无线传感器节点核心,运用霍尔电流传感器和检测电路的
2012-05-24 10:47:59
1108 
提出了一种针对无线数据传输问题的解决方案,该方案基于nRF24L01来设计无线温度采集系统。该系统采用低功耗、高性能单片机STC12C5A08S2和温湿度传感器DHT11来构成多点...
2012-03-15 10:53:46
8225 
设计了以低功耗MSP430单片机为控制核心,利用温湿度一体传感器SHT11进行温湿度信号的采集,结合无线传输模块nRF24L01对数据进行无线传输的温湿度测试系统,并在可靠可信、微功耗的基
2012-02-16 16:39:32
258 提出了可以显著降低功耗的有源 RFID标签 工作流程,设计出一种极低功耗的温湿度传感标签。该标签采用微控制器PIC24F16KA102 为核心, 以温湿度传感器SHT21S 和射频收发芯片nRF24L01 为外围
2011-07-15 11:02:35
51 设计了一种基于温湿度数字式传感器的无线温湿度检测装置,以单片机为控制核心,采用数字式温湿度传感器来检测目标的温度和湿度信息,利用软件编程完成温湿度信息的处理及系统功能
2011-06-13 17:09:17
126 摘 要:介绍了用于温湿度检测的无线传感器网络的设计,讨论了传感器节点的温湿度测量原理、电源特征和通信模式。该系统稳定性好,通信效率高,可广泛应用于环境检测。 关键词:无线传感器网络;温湿度检测;节点 Abstract : Design of a wireless sensor network fo
2011-01-29 00:30:32
70 介绍了一种基于8051内核的无线射频传输芯片nRF9E5,采用该芯片制作了扑翼微型飞行器的遥控系统,对遥控系统的收发装置进行了硬件设计,并对设计出的硬件系统进行了软件编程和
2010-08-03 15:48:38
64 本文主要介绍了用无线收发模块nRF9E5 设计的无线网络系统,以实现对矿井瓦斯浓度进行无线监测的系统设计方案。阐述了该系统硬件和软件的设计方法。文章通过构建合理的通讯
2010-01-18 14:25:14
47 介绍了一种无线温湿度传感器网络的设计,以无线射频芯片CC3430 为核心设计了用
于温湿度监测的无线传感器网络,对系统的硬件电路和软件设计作了说明。
2009-12-23 12:09:16
302 射频nRF9E5与无线耳机系统设计
本文所述无线耳机在设计上有两个特:一是印刷线路板体积一定要小;二是作为电池供电的电子产品,一定要求把线路的
2009-12-14 14:30:51
1189 
RFID 威廉希尔官方网站
已经发展得比较成熟并获得了大规模商用,但超高频RFID 威廉希尔官方网站
相对滞后。本文分析了射频芯片nRF9E5 的功能特性,并将其用于RFID 系统中,设计了一套有源超高频(UHF)RFID 系
2009-11-27 13:53:36
37 随着集成电路的发展,新型的无线芯片将会取代应用在轧机扭矩遥测系统上的传统V/F 电路,从而简化外围电路的设计,提高系统的抗干扰性。本文介绍基于NRF9E5 芯片的轧机扭矩遥测
2009-09-12 16:00:40
30 采用射频Soc nRF9E5 设计矿井人员定位系统,阐述了系统的结构功能及工作原理,给出了系统核心部分即人员定位终端的详细软硬件设计方法。文章通过制定合理的无线通讯协议,有效
2009-08-15 11:06:09
47 介绍最新51 兼容的射频SoC(片上系统)nRF9E5 的系统框架、各个组成部分、工作方式和配置方法;分析无线数据传输系统的结构和运用nRF9E5 进行无线数据系统设计的通信协议;给出系统
2009-05-16 14:09:48
23 介绍最新51 兼容的射频SoC(片上系统)nRF9E5 的系统框架、各个组成部分、工作方式和配置方法;分析无线数据传输系统的结构和运用nRF9E5 进行无线数据系统设计的通信协议;给出系统
2009-04-15 09:56:41
31 利用nRF9E5和火线的单线制射频遥控开关设计
首先介绍51兼容的射频SoC(片上系统)nRF9E5模块和火线处理的独特电路;然后阐述该控制
2009-03-29 15:14:42
1161 
为了解决传统的温湿度测量过程中存在的间题,利用集成湿度传感器HIH-3610测得相对湿度,用多功能芯片DS2438测得工作电压和湿度补偿数据,上位机采用IabVIEW编程进行湿度补偿计算
2009-03-18 10:31:29
40 摘要:介绍了利用无线收发元件构成的无线温湿度测量系统的设计方法。采用这种测量方案,不必敷设电缆,节省了费用和时间。而且,改变测量点位置和增、减测量点的数目都非常
2009-01-17 21:58:17
60 nRF9E5 pdf,nRF9E5 datasheet
射频识别(Radio Frequen
2008-11-20 15:11:29
1414 基于nRF9E5的有源超高频RFID系统设计
射频识别(Radio Frequency Identification,RFID)威廉希尔官方网站
是一种利用无线射频通信实现的非接触式自动识别威廉希尔官方网站
,与目前广泛采用的条形码威廉希尔官方网站
相
2008-10-13 14:55:38
822 
nRF9E5 is a true single chip system with fully integrated RF transceiver, 8051compatible
2008-09-08 17:33:32
46 摘要:介绍最新51兼容的射频SoC(片上系统)nRF9E5的系统框架、各个组成部分、工作方式和配置方法;分析无线数据传输系统的结构和运用nRF9E5进行无线数据系统设计的
2006-03-11 13:34:39
1096 
评论