两种高效能电源设计及拓扑分析,在本文中,我们将提出两个能符合更高效能要求,并可控制目标成本的设计方式,并将之和传统的拓扑结构进行比较。
2011-11-24 11:11:48
1632 
SL2516D LED恒流驱动芯片是一款专为LED照明设计的高效、高精度恒流驱动芯片。与LN2516车灯照明芯片兼容,可直接替换LN2516芯片,为LED车灯照明提供稳定、可靠的电源解决方案。
一
2024-01-10 16:03:35
、洗墙灯、景观灯照明、教育照明、建筑照明调光应用的降压型恒流驱动芯片,支持高频调光25K,实现真正的无频闪,支持高辉调光65536:1调光比,可提供较佳的调光效果。H7310采用了平均电流模式控制方式
2020-10-14 15:15:34
降压恒流LED电源芯片市场10年,对LED照明市场有着深入的了解及丰富的经验,专注LED电源行业超过10年,实力厂家,硬件设施齐全,工程资源充足,提供强大的威廉希尔官方网站
支持,免费协助Lay板,调试直至产品可以
2020-09-26 10:51:50
`AP9193 LED 大功率升压恒流驱动芯片概述AP9193 是一款高效率、高精度的升压型大功率 LED 灯恒流驱动控制芯片。AP9193 内置高精度误差放大器,固定关断时间控制电路,恒流驱动电路
2019-09-04 11:31:33
。BP2867XJ 芯片内置高精度的电流采样电路,同时采用了专利的恒流控制威廉希尔官方网站
,实现高精度的 LED 恒流输出和优异的线电压调整率。芯片工作在电感电流临界模式,输出电流不随电感量和 LED 工作电压的变化而变化
2020-09-24 10:30:02
的 LED 恒流驱动芯片。芯片工作在电感电流断续模式,适用于85Vac~265Vac 全范围输入电压的隔离反激型 LED恒流电源。BP3166XJ 芯片内部集成 650V 功率开关,采用专利的退磁检测
2020-09-23 10:02:59
全范围输入电压的非隔离电源。BP2513DP 芯片采用独有的电压电流控制威廉希尔官方网站
,不需要环路补偿电容,即可实现优异的恒压恒流特性,极大的节约了系统成本和体积。BP2513DP 芯片采用 PWM/PFM
2020-05-26 10:15:40
恒流控制芯片。适用于 85Vac~265Vac 全范围输入电压的非隔离电源。BP2516FP 芯片采用独有的电压电流控制威廉希尔官方网站
,不需要环路补偿电容,即可实现优异的恒压恒流特性,极大的节约了系统成本和体积
2020-10-12 11:50:39
恒流特性,极大的节约了系统成本和体积。BP2519 芯片采用 PWM/PFM 多模式控制威廉希尔官方网站
,能有效降低系统待机功耗,提高效率和动态性能,并减小系统工作在轻载时的噪声。BP2519 具有多重保护功能
2020-10-12 11:45:25
范围输入电压的非隔离电源。BP2519 芯片采用独有的电压电流控制威廉希尔官方网站
,不需要环路补偿电容,即可实现优异的恒压恒流特性,极大的节约了系统成本和体积。BP2519 芯片采用 PWM/PFM 多模式控制威廉希尔官方网站
2020-05-26 10:19:34
控制威廉希尔官方网站
,实现高精度的LED恒流输出和优异的线电压调整率。芯片工作在电感电流临界模式,输出电流不随电感量和LED工作电压的变化而变化,实现优异的负载调整率。BP2835BJ具有多重保护功能,包括LED
2020-04-16 11:08:40
检测和供电,只需要很少的外围元件,即可实现优异的恒流特性,极大的节约了系统成本和体积。BP2836DJ 芯片内带有高精度的电流采样电路,同时采用了专利的恒流控制威廉希尔官方网站
,实现高精度的 LED恒流输出和优异
2020-05-26 10:30:09
概述BP2861XJ 是一款外置 OVP 降压型 LED 恒流驱动芯 片。芯片工作在电感电流临界连续模式,适用于 85Vac~265Vac 全范围输入电压的非隔离降压型 LED 恒流电源。芯片
2021-04-19 15:43:11
采样电路,同时 采用了专利的恒流控制威廉希尔官方网站
,实现高精度的 LED 恒 流输出和优异的线电压调整率。芯片工作在电感 电流临界模式,输出电流不随电感量和 LED 工作 电压的变化而变化,实现优异的负载调整率
2020-04-08 15:25:23
外围的成本和体积。BP2865XJ 芯片内置高精度的电流采样电路,同时采用了专利的恒流控制威廉希尔官方网站
,实现高精度的LED 恒流输出和优异的线电压调整率。芯片工作在电感电流临界模式,输出电流不随电感量和LED
2020-04-08 17:58:13
检测威廉希尔官方网站
和高压JFET 供电威廉希尔官方网站
,无需VCC电容和启动电阻,使其外围器件更简单,节约了外围的成本和体积。BP2865XJ 芯片内置高精度的电流采样电路,同时采用了专利的恒流控制威廉希尔官方网站
,实现高精度的LED
2020-04-08 17:14:53
2866XJ 芯片内置高精度的电流采样电路,同时采用了专利的恒流控制威廉希尔官方网站
,实现高精度的 LED 恒流输出和优异的线电压调整率。芯片工作在电感电流临界模式,输出电流不随电感量和 LED 工作电压的变化而变化,实现优异
2020-09-24 10:04:17
了专利的恒流控制威廉希尔官方网站
,实现高精度的 LED 恒流输出和优异的线电压调整率。芯片工作在电感电流临界模式,输出电流不随电感量和 LED 工作电压的变化而变化,实现优异的负载调整率。BP2866XJ具有多重
2020-05-27 15:57:17
,节约了外围的成本和体积。BP2866XJ 芯片内置高精度的电流采样电路,同时采用了的恒流控制威廉希尔官方网站
,实现高精度的 LED 恒流输出和优异的线电压调整率。芯片工作在电感电流临界模式,输出电流不随电感量
2020-04-09 10:06:02
。BP2866XS芯片内置高精度的电流采样电路,同时采用了专利的恒流控制威廉希尔官方网站
,实现高精度的LED恒流输出和优异的线电压调整率。芯片工作在电感电流临界模式,输出电流不随电感量和LED工作电压的变化而变化,实现优异
2020-04-09 11:48:46
。BP2867FE芯片内置高精度的电流采样电路,同时采用了专利的恒流控制威廉希尔官方网站
,实现高精度的LED恒流输出和优异的线电压调整率。芯片工作在电感电流临界模式,输出电流不随电感量和LED工作电压的变化而变化
2020-04-15 15:51:14
。BP2867XJ芯片内置高精度的电流采样电路,同时采用了专利的恒流控制威廉希尔官方网站
,实现高精度的LED恒流输出和优异的线电压调整率。芯片工作在电感电流临界模式,输出电流不随电感量和LED工作电压的变化而变化
2020-04-15 15:33:41
智兴丰科技销售LED驱动IC,主要针对隔离/非隔离驱动IC/高压/低压线性恒流IC,PWM调光,可控硅调光等智能芯片BP2872 是一款内部集成高压供电、两路 BUCK 控制器 的 LED PWM
2020-05-27 16:44:35
开通于电压谷底,有助于实现更高的转换效率,同时抑制电磁干扰(EMI)。BP2875 芯片内部带有高精度的电流采样电路,同时采用了专利的恒流控制威廉希尔官方网站
,实现高精度的 LED恒流输出和优异的线电压调整率
2020-05-27 16:54:57
。BP2876D 芯片内部带有高精度的电流采样电路,同时采用了专利的恒流控制威廉希尔官方网站
,实现高精度的 LED恒流输出和优异的线电压调整率。芯片工作在电感电流临界模式,输出电流不随电感量和 LED 工作电压
2020-05-27 17:19:46
一、方案品牌:晶丰明源二、项目名称 QQ289 271 5427 BP2877F 2.4G无极调光芯片三、芯片简介 BP2877F 是一款支持PWM 调光高精度降压型LED 恒流驱动芯片,采用模拟
2020-08-03 15:47:26
一、方案品牌:晶丰明源二、项目名称BP2877F 2.4G无极调光芯片三、芯片简介 BP2877F 是一款支持PWM 调光高精度降压型LED 恒流驱动芯片,采用模拟和PWM 结合的调光控制模式,能够
2018-04-10 21:31:52
概述 BP2886X是一款支持PWM输入调光的高精度降压型LED 恒流驱动芯片,全程采用模拟调光控制模式,专为无频闪无噪声 LED 智能照明应用而设计。BP2886X 能够达到优异的调光线性度和输出
2020-10-16 16:55:57
BP2886X是一款支持PWM输入调光的高精度降压型LED 恒流驱动芯片,全程采用模拟调光控制模式,专为无频闪无噪声 LED 智能照明应用而设计。BP2886X 能够达到优异的调光线性度和输出电流
2021-11-09 17:17:58
深圳市大东微电子有限公司为您提供BP2886详细资料BP2886X是一款支持PWM输入调光的高精度降压型LED 恒流驱动芯片,全程采用模拟调光控制模式,专为无频闪无噪声 LED 智能照明应用而设
2021-12-09 12:22:43
BP2887X是一款支持PWM输入调光的高精度降压型LED 恒流驱动芯片,全程采用模拟调光控制模式,专为无频闪无噪声 LED 智能照明应用而设计。BP2887X 能够达到优异的调光线性度和输出电流
2021-11-09 17:21:00
BP2956DS PWM 调光非隔离降压型 LED 恒流驱动芯片QQ289 2715427BP2956DS 是一款支持 PWM 输入调光的高精度降压 型 LED 恒流驱动芯片,全程采用模拟调光控制模
2019-12-20 20:50:19
的高精度降压型LED 恒流驱动芯片,全程采用模拟调光控制模式,专为无频闪无噪声 LED 智能照明应用而设计。BP2956F 能够达到优异的调光线性度和输出电流一致性,适用于85Vac~265Vac 全范围
2020-09-26 12:08:56
的 LED 恒流驱动芯片。芯片工作在电感电流断续模式,适用于85Vac~265Vac 全范围输入电压的隔离反激型 LED恒流电源。BP3166XS 芯片内部集成高压功率开关,采用栅极退磁检测威廉希尔官方网站
和高压
2020-09-23 10:15:20
BP3169AJ隔离恒流驱动40W日光灯/球泡灯照明配置CS4N60AR4概述 晶丰明源Q Q289 271 5427 BP3169AJ 是一款高精度反激型的 LED 恒流驱动芯 片。芯片工作在
2019-08-03 16:19:47
一、方案品牌:晶丰明源 QQ289 2715427 二、项目名称BP3169AJ隔离全压50W方案三、芯片简介BP3169AJ 是一款高精度反激型的 LED 恒流驱动芯片。芯片工作在电感电流断续模式
2019-07-30 11:44:16
的 LED 驱动电源。BP3286H 芯片内部集成 650V 功率开关,采用专利的栅极驱动和高压供电方式,只需要很少的外围元件,即可实现优异的恒流特性,极大的节约了系统成本和体积。BP3286H具有多重保护
2021-12-09 12:24:53
电流控制威廉希尔官方网站
,不需要环路补偿电容,即可实现优异的恒压恒流特性,极大的节约了系统成本和体积。BP3516C 芯片采用PWM/PFM 多模式控制威廉希尔官方网站
,能有效降低系统待机功耗,提高效率和动态性能,并减小系统工作
2016-03-31 15:24:16
BP5111晶丰明源调光调色线性恒流 LED配合前级恒流调光方案控制芯片 概述Q Q2892715427BP5111 是一款高精度的单段线性恒流 LED 控制芯 片,集成了高压功率管和 JFET
2019-08-08 23:17:34
光 LED 线性恒流驱动芯片,主要用于市电输入的各类调光光源和灯具的驱动。基于线性恒流威廉希尔官方网站
的 BP5778DJ,可以省去磁性元件,有助于 LED 驱动器实现小体积、长寿命,并符合 EMI 标准
2020-10-09 15:15:37
概述 BP5778EJ 是一款双通道可调光 LED 线性恒流驱动芯片,主要用于市电输入的各类调光光源和灯具的驱动。 基于线性恒流威廉希尔官方网站
的 BP5778EJ,可以省去磁性元件,有助于 LED 驱动器实现
2020-09-26 10:40:27
`BP9938X是一款高精度降压型的LED恒流驱动芯片。芯片工作在电感电流临界模式,适用于全范围85Vac~265Vac输入电压的非隔离降压型LED恒流电源。BP9938X芯片内部集成500V功率
2020-04-16 11:13:08
DIP-812-18W投光灯、洗墙灯外置电源SP5630AC/DC电流模式PWM控制器(抖频威廉希尔官方网站
)驱动外置MOSFET。40WDIP-820-40W投光灯、洗墙灯外置电源SP5508高效能PWM LED驱动器控制集成电路
2011-12-18 23:08:56
的首选。电源芯片U6112包括高精度的恒流原边控制器及功率MOSFET,专用于高可靠,极精简外围元器件的小功率LED照明。在恒流模式下,电流和输出功率可通过CS脚的Rs电阻进行调节。银联宝U6112电源
2020-03-18 14:38:11
;3)LED照明专用单级APFC芯片的出现和威廉希尔官方网站
成熟,使得电源的体积和成本的进一步下降。顺应LED照明市场的发展趋势,丰明源半导体(BPSEMI)在2011年推出了主级侧恒流控制(PSR)的BP
2019-05-13 14:11:52
概述 BP26X###是一款内置电流采样电阻的降压型 LED恒流驱动芯片。芯片工作在电感电流临界连续模式,适用于 85Vac~265Vac 全范围输入电压的非隔离降压型 LED 恒流电源
2018-11-03 10:22:38
参考链接LED高效恒流驱动电源的设计指导书LED灯驱动电源设计LED恒流驱动电路(精)LED恒流驱动电路led灯驱动电源电路图 led灯的驱动原理电路图方案详解 KIA MOS管一、LED驱动电源
2021-12-28 06:44:48
~24V高效率:可高达 95%CS限流保护电压:500mVFB电流采样电压:250mV芯片供电欠压保护:5.8V关断时间可调内置补偿威廉希尔官方网站
内置输出OVP功能应用领域LED灯杯电池供电的LED灯串平板显示LED背光恒流充电器控制大功率LED照明
2018-08-15 14:39:45
照明光源已成为全球的海量需求,一个以制造LED照明灯具的新兴行业正在崛起,产业链正在日益完善,威廉希尔官方网站
正在日日更新。BP2808基本工作原理BP2808是专门驱动LED光源的恒流控制芯片。BP2808工作在
2019-05-15 10:56:57
照明光源已成为全球的海量需求,一个以制造LED照明灯具的新兴行业正在崛起,产业链正在日益完善,威廉希尔官方网站
正在日日更新。BP2808基本工作原理BP2808是专门驱动LED光源的恒流控制芯片。BP2808工作在
2019-05-15 10:56:53
能源消耗中占很大分量的照明领域也在孕育着革命性的改变。由于LED本身所具有的高效、节能、环保、不怕碰撞、使于运输以及超常寿命等优点,LED照明潜力巨【关键词】:小功率,驱动方案,开关电源,照明,恒流,大功率
2010-05-13 09:07:18
发光引擎威廉希尔官方网站
,锁定更低功耗且预算考虑的应用。这些小尺寸的LED封装极适合低流明数的市场,能加速促进市场从传统光源,例如白炽灯与卤素灯,转换至更环保、更高效能的固态照明。本新闻来自大联大云端
2014-01-07 10:22:05
概述:AP7116是一款高精度降压型大功率LED恒流驱动芯片.适用于交流85V到265V全范围输入电压的大功率LED恒流驱动电源专利的高端电流检测,固定频率,电流模PWM控制方式,具有优异的先行调整
2019-06-24 14:27:30
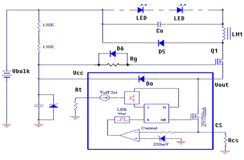
~60V输出可调的恒流控制方法DIM脚可进行PWM和模拟调光±3%输出电流精度内置LED开路/短路保护软启动时间可调极少的外部器件高端电流采样采用SOT23-6封装应用低压LED射灯替代卤素灯车载LED灯低压工业LED照明其它LED照明典型应用电路
2022-03-08 14:42:37
灯照明 H5538X 是一款效率高,稳定可靠的 LED 灯恒流驱动芯片,内置高精度比较器,固定关断时间控制电路,恒流驱动电路等,适合大功率LED 恒流驱动。H5538X采用ESOP8 封装,散热片内置接
2020-11-07 15:49:02
3.产品描述:AP5170 是一款效率高,稳定可靠的LED 灯恒流驱动芯片,内置高精度比较器,固定关断时间控制电路,恒流驱动电路等,特别适合大功率LED 恒流驱动。AP5170 采用ESOP8 封装
2019-04-23 11:02:46
是一款高效率、高精度的升压型大功率 LED 灯恒流驱动芯片。QX5305A 内置高精度误差放大器,固定关断时间控制电路,恒流驱动电路等,特别适合大功率、多个高亮度 LED 灯串的恒流驱动。QX5305A
2020-05-08 17:50:18
电流采样电压:250mV芯片供电欠压保护:5.8V关断时间可调内置补偿威廉希尔官方网站
内置输出OVP功能三、产品应用领域 LED灯杯、电池供电的LED灯串、平板显示LED背光、恒流充电器控制和大功率LED照明等
2020-04-29 14:58:54
LED降压大功率恒流驱动芯片:专利的高端电流检测、固定频率、电流模PWM控制方式,具有优异的线性调整率和负载调整率。QX6103采用的特有恒流控制方式,使得LED输出电流精度达到±3%以内
2014-05-22 16:54:56
LED 恒流驱动芯片。SL8530C 采用固定关断时间的控制方式,关断时间可通过外部电容进行调节,工作频率可根据用户要求而改变。SL8530C 通过调节外置的电流采样电阻,能控制高亮度LED 灯的驱动电流
2021-05-07 14:49:31
SM7513隔离LED恒流驱动芯片概述: SM7513是一款高性能的恒流控制芯片,应用于小功率LED照明领域的恒流控制功率开关芯片,采用我司的恒流控制专利威廉希尔官方网站
,在90Vac~264Vac输入电压
2015-11-24 14:26:51
、反激式隔离LED恒流驱动芯片。VIPer23A通过原边控制,无需光耦等次级反馈环路,即可实现高精度的LED恒流输出,并且降低成本,性价比高于BP3125VIPer23A内部集成了多重保护功能来加强
2015-11-10 14:37:50
AP9193LED 大功率升压恒流驱动芯片概述AP9193 是一款高效率、高精度的升压型大功率 LED 灯恒流驱动控制芯片。AP9193 内置高精度误差放大器,固定关断时间控制电路,恒流驱动电路等
2019-05-08 11:46:17
~40V高效率:可高达95%CS限流保护电压:500mVFB电流采样电压:250mV芯片供电欠压保护:5.8V关断时间可调内置补偿威廉希尔官方网站
内置输出OVP功能应用领域LED灯杯、电池供电的LED灯串平板显示LED背光恒流充电器控制和大功率LED照明等
2018-08-15 16:55:42
●概述H6911是一款外置NMOS高效率、高精度的升压型大功率LED恒流驱动芯片。H6911内置高精度误差放大器,固定关断时间控制电路,恒流驱动电路等,适合大功率、多个高亮度LED灯串恒流驱动
2021-01-13 15:49:46
概述OC6701 是一款高效率、高精度的升 压型、降压型通用大功率 LED 恒流驱动控 制芯片。OC6701 内置高精度误差放大器,固 定关断时间控制电路,恒流驱动电路等, 特别适合大功率、多个
2019-09-26 16:48:59
安森美高效能LED驱动方案全攻略
2012-08-18 10:10:58
电压、高精度、高效率、同步整流、外围简单、带温控、带调光脚、优异的线性调整率、负载调整率H7230是一款外围电路简单,采用VFPWM连续工作模式的非隔离式恒流LED驱动芯片。H7230 典型开关频率
2021-04-26 15:37:15
`H6902是一款内罝100V功率NMOS升压型大功率LED恒流驱动芯片,采用固定关断时间的样值电流模式控制方式。 H6902芯片内部由误差放大器、PWM比较器、电感峰值电流限流、固定关断时间
2020-10-24 15:01:01
请问怎样利用热处理去实现高效能LED?
2021-04-23 06:28:02
H6902是一款内置100V功率 NMOS高效率、高精度的升压型大功率 LED 恒流驱动芯片。H6902内置高精度误差放大器,固定关断时间控制电路,恒流驱动电路等,适合大功率、多个高亮度 LED 灯
2021-05-14 15:27:41
1引言 LED(Light Emitting Diode)照明作为一种节能高效、绿色环保的照明威廉希尔官方网站
,在室内外照明、交通信号灯、汽车照明、背光显示等领域[1]的应用日益广泛。因此,研究高效能
2018-10-10 16:44:20
寻求AMD R系列与AMD SOC系列嵌入式高效能解决方案
2021-05-10 06:05:01
销售及方案解决,提供原装正品芯片、提供威廉希尔官方网站
支持、提供优先货源,保障客户利益,为客户提供全方面服务。一、产品概述 QX5247 是一款降压、恒流、高效率的高亮度 LED 驱动器。QX5247 特别适合宽
2020-01-17 10:04:25
5W以下的反激式隔离LED恒流电源。BP3122芯片内部集成650V功率开关,采用原边反馈模式,无需次级反馈电路,也无需补偿电路,只需要极少的外围元件即可实现恒流。采用的驱动和电流检测方式,芯片的工作
2022-01-03 06:36:47
。过去,典型的台式电脑电源可以达到60%~70%的最高效能,但现在则要求电源在额定负载的20%、50%和100%时都能达到最低80%的效能。同时,最近更出现了希望能够在低于20%负载时达到70%或以
2009-02-04 10:10:32
从实用出发,采用数字模拟混合电路或电源专用芯片,结合其他外围电路设计出具有一定创新性和应用价值的高效恒流应急LED照明系统。①有市电时由220V供电,无市电时由电池组供电;②照明系统输出功率≥20W;③具有恒流输出,最大电流≤1000mA;④开关频率50~100K;⑤具有过压、短路,过载保护等。
2022-04-13 17:28:13
高效能稳压电源原理图
2019-10-16 09:03:15
`绿色照明,低碳生活 led线性恒流芯片系列产品,采用高压(如:730V)混合单芯片集成工艺威廉希尔官方网站
以及我司独创的恒流控制威廉希尔官方网站
、高压自启动及供电威廉希尔官方网站
和高功率因数控制威廉希尔官方网站
等专利威廉希尔官方网站
,内置软启动及输出开
2015-11-13 14:12:25
概述BP2608 是一款高效率、高PF 值、低THD 的LED 驱动芯片。芯片工作在电感电流临界连续模式,适用于Boost 架构的LED 驱动电源。BP2608 采用专利的源极驱动和电流检测方式
2018-03-30 10:11:30
。芯片内带有高精度的电流采样电路, 同时采用了恒流控制威廉希尔官方网站
, 可实现高精度的LED恒流输出和优异的线电压调整率。通过调整外部电阻可精确控制LED开路电压。芯片具有多重保护功能, 包括LED开路/短路保
2015-04-29 15:13:35
BP2808是一款驱动LED的恒流控制芯片,系统应用电压范围从12VDC 到600VDC,占空比从0-100%。支持交流85V-265V 输入,主要应用于非隔离的LED驱动系统。BP2808 采用专利威廉希尔官方网站
的恒流控
2009-08-27 16:49:03
813 BP2808是一款驱动LED 的恒流控制芯片,系统应用电压范围从12VDC 到600VDC,占空比从0-100%。支持交流85V-265V 输入,主要应用于非隔离的LED驱动系统。BP2808 采用专利威廉希尔官方网站
的恒流控制和补偿
2009-08-27 16:50:29
25 BP2808日光灯驱动解决方案:BP2808 是一款驱动LED 的恒流控制芯片,工作范围从30V 到450V,占空比从0-100%。支持交流85V-265V 输入,主要应用于非隔离的LED 驱动系统。采用专利威廉希尔官方网站
的
2009-09-07 08:12:35
72 ,它具有多种优点,被广泛应用于各种应用场景。首先,OC5220原厂降压恒流IC芯片具有很高的效率。它采用先进的开关电源威廉希尔官方网站
,可实现高效能,使得能量转换效率高达90%
2023-12-21 19:08:01
BP2808 是一款驱动LED 的恒流控制芯片,系统应用电压范围从12VDC 到600VDC,占空比从0-100%。支持交流85V-265V 输入,主要应用于非隔离的LED驱动系统。BP2808 采用专利威廉希尔官方网站
的恒
2010-12-21 16:25:12
144
高效能稳压电源原理图
2009-05-11 13:12:45
659 
BP2808应用电路(85V-265V AC输入LED恒流驱动芯片)
2009-08-27 16:53:28
4459 
BP2808典型应用电路 (不含EMC 和开路输出限压)
2009-09-07 08:14:48
2501 
采用A723构成的高效能低功耗稳压电源电路
图中是采用A723构成的高效
2009-10-23 16:08:30
815 
符合新兴高效能电源要求的设计
美国环保署(EPA)的能源之星(Energy Star)计划在2007年7月20日正式开始实施,这是针对个人电脑在不同负载下最低效能要
2010-01-04 08:15:07
581 
热处理实现高效能LED威廉希尔官方网站
LED是一种半导体元器件,核心是 p型及n型半导体组成的芯片。在p型半导体和n型半导体之间有一个过渡层,称为p-n结。当注
2010-05-25 10:17:31
854 BP2808 是一款驱动LED 的恒流控制芯片,工作范 围从30V 到450V,占空比从0-100%.支持交流 85V-265V 输入,主要应用于非隔离的LED 驱动系统。
2011-03-02 11:07:21
2595 从威廉希尔官方网站
和市场经济的角度对BP2808用于LED照明灯具电源英国威廉希尔公司网站
进行分析,详细论述BP2808用于非隔离灯具电源设计的方案、工作原理和关键威廉希尔官方网站
。
2021-04-22 10:33:36
30 什么是高效能交流电源供应器?有什么特性? 高效能交流电源供应器是一种电气设备,主要用于将交流电转换为所需电压和电流的直流电源。它采用先进的变换威廉希尔官方网站
和控制算法,以提供稳定、可靠、高效的电源输出
2023-11-07 10:08:35
263
评论