随着对高清音频的兴趣持续攀升,对具有高级功能的高清 TWS 耳机的巨大需求正在达到顶峰。本文介绍了高清音乐传输背后的威廉希尔官方网站
,以及音频设计师如何满足日益增长的需求。
2022-07-26 08:02:54
576 
为了满足故障诊断的巨大需求,许多汽车公司、专业故障诊断研发公司及高校研究并开发了多种基于汽车故障的诊断威廉希尔官方网站
。目前应用的汽车故障诊断威廉希尔官方网站
按照结构和功能可分为3种类型[6]:有线式诊断威廉希尔官方网站
、无线式近距离诊断威廉希尔官方网站
、无线远程式诊断威廉希尔官方网站
。
2023-05-19 14:54:19
484 
通州传输线是射频设计和测试中应用最为广泛一种射频传输线,同轴线到底怎么计算?今天我们详细介绍一下。
2023-11-09 10:19:53
576 
数字视音频威廉希尔官方网站
是随着信息威廉希尔官方网站
的发展而逐渐兴起的一门威廉希尔官方网站
。它以数字信号为基础,通过对视音频信号的采集、处理、传输、存储和播放等环节进行数字化处理,从而实现了视音频信号的高效传输和高质量再现。数字视音频
2023-12-14 15:00:33
496 2.4G无线音频双向传输威廉希尔官方网站
运用1.产品描述A8810S1 是一对远距离的 2.4G 无线音频传输模组。模组专业的RF 电路设计配合独有的软件跳频机制,有效提高了 RF 的抗干扰能力及传输距离。模组
2021-07-27 06:34:38
随着ISM(2.4G)频段的普及,各种无线产品都在使用2.4G,SO 5.8G音频将成发展的必然趋势。目前我司有推出5.8G音频传输方案,低功耗、低成本、高效率,并且抗干扰能力非常强。如需详细资料,请电联周生***或 QQ:253209192
2013-11-22 18:08:45
function)加到这条传输线中(如把1V的电池连接到传输线的发送端,电压跨在发送线和回路之间),一旦连接,这个电压阶梯波沿着该线以光速传播,它的速度通常约为6英寸/ns。这个信号是发送线路和回路之间的电压差
2015-01-23 11:56:02
(平衡式)传输线,而单端应用较多。单端传输线路下图为典型的单端(通常称为非平衡式)传输线电路。单端传输线是连接两个设备的最为常见的方法。在上图中,一条导线连接了一个设备的源和另一个设备的负载
2009-09-28 14:48:47
汽车诊断威廉希尔官方网站
及常用协议
2015-04-20 21:49:22
放大器的主机,可以通过添加外置音频放大器盒或干线放大器解决这个问题,但会增加系统的复杂性和成本也很高。基于D类放大器的主机的高效率使得其能够满足高通道数系统的功率需求,无需外接音频放大器。其低功耗可以实现
2019-07-26 04:45:16
使用在科技含量较高的中、高档轿车上。2. 汽车CAN总线的发展趋势传统的CAN是基于事件触发的,信息传输时间的不确定性和优先级反转是它固有的缺点。为了满足汽车控制对实时性和传输消息密度不断增长的需要,改善
2015-06-24 13:56:39
卫星播出系统有哪几种常用的加密方式?视音频信号加密有哪几种威廉希尔官方网站
方法?卫星接收机解码器是什么?
2021-05-25 07:18:43
据链路层在网络管理和通讯速率上的局限性,使得K线无法满足日趋复杂的车载诊断网络的需求。而CAN (Controller
2021-08-20 06:20:32
各位大神们,我想请教一下,做音频传输过程中,我用已经解码后的音乐作为传输源,如用手机耳机播放出来的音乐作为输入源,进行ADC采样,采样后的数据还需要编码吗?如果不编码直接给DAC驱动后,再加功放能还原音乐吗?
2017-08-11 11:14:11
音频传输除了用I2S还可以用什么其他的协议
2023-10-10 07:53:34
AS8000高清数字视音频编码卡,即支持多路实时Full D1分辨率的视音频同步压缩编码卡,英文名D1 High Resolution Compression Card,简称 Coding Card
2011-03-02 22:36:56
能;支持音频分离;低功耗;兼容性高;光纤输出。即插即用,无损传输,音频同步,信号稳定。微健科技专注于音频传输方案。`
2018-11-26 14:12:22
`MIO-DVI是一款高质量的视音频转换器,它可以把模拟视音频信号转换成DVI-D信号在LCD或等离子显示器等多种显示设备上显示。MIO-DVI大大降低视音频系统的建设成本,同时增加使用的灵活性
2011-03-13 22:28:55
使得数字化视音频压缩威廉希尔官方网站
成为多年来的学术研究热点。为了有效地压缩数字化视音频信息,国际上先后提出了JPEG/M-JPEG,H.261/H.263,MPEG-1,MPEG-2等多种压缩编码标准。而其
2011-03-04 22:15:37
` 本帖最后由 luna 于 2011-3-3 14:29 编辑
视音频编码器是深圳市锐取软件威廉希尔官方网站
有限公司自主研发的用于标清视频信号(CIF/4CIF)编码及网络传输的专用硬件设备,可配合锐取
2011-03-03 01:22:03
`WIFI视频传输方案,WIFI视频传输模块CCD摄像头视频信号输入,CVBS视频输入WIFI图传,AV视频输入WIFI图像传输。特征/Feature尺寸大小:30 x 40 x 12mm (可根据
2015-04-10 22:14:27
`WIFI视频传输方案,WIFI视频传输模块CCD摄像头视频信号输入,CVBS视频输入WIFI图传,AV视频输入WIFI图像传输。特征/Feature尺寸大小:30 x 40 x 12mm (可根据
2015-04-10 23:05:51
什么是传输线?由哪几条长度导线组成?PCB的传输线结构是如何构成的?
2021-06-29 08:36:04
视音频编码国际标准化组织及其压缩标准介绍H.264与MPEG-4 PART10的威廉希尔官方网站
说明
2021-06-08 06:19:43
分享一款不错的HDMI ARC音频传输方案
2021-05-28 07:04:21
功率传输线路的导线截面积计算软件是一款小巧易用的公共广播截面计算工具。该软件能够结合传输电压,介质、线路衰耗、传输里程、负载总功率来快速计算出线路的电阻和导线截面积。 功率传输线路的导线截面积计算
2020-04-30 22:23:15
中长距离VGA音频双绞线传输器采用特有的平衡均衡传输威廉希尔官方网站
,解决由于视频音频传输线过长或地电位差环路电流等原因造成的显示设备(如液晶显示器、LCD/PDP/DLP平板电视、投影机)显示颜色失真,图象、文字发虚、重影或拖尾等现象。
2011-03-04 22:51:05
的性能。有鉴于此,高品质视音频及其测试市场需求与挑战水涨船高,全球半导体厂商、系统设计人员等迎来全新机遇与重重挑战。 作为中国电子产业的一份子,你是否也想踏进视音频产业挖掘商机、一展才华?想抓住那些
2013-12-11 09:57:52
,尽可能保证传输流的服务质量,以及如何有效地拓展会话节点的规模这两个问题。IP组播威廉希尔官方网站
就成为解决网上视音频业务所要求的网络利用率高、传输速度快、实时性强等问题的关键威廉希尔官方网站
。基于此,我们设计并实现了一个基于IP
2011-03-06 18:29:57
一种基于nRF24Z1的无线数字/模拟音频传输系统的设计
2021-06-04 06:04:17
微波频率4GHz,但是输出引脚很窄(只有计算的微带线线宽的四分之一左右),如何设计传输线比较好?如下图所示两种方法(黑色的表示电容焊盘),一种直接用跟输出引脚宽度相同的线引出到电容,然后在电容另一端
2014-01-02 16:35:09
的,同时没有任何射频信号线通过其下穿过的镜像地,以提供一个良好的射频信号信号回路;7、尽量缩短传输线的长度,长的传输线将带来衰减,不同的线路使用不同粗细的走线,如电源就尽可能粗些;8、避免射频传输线的直角
2021-04-20 20:25:28
微波传输线理论 微波传输的最明显特征是别树一帜的微波传输线,例如,双导线、同轴线、带线和微带等等。我们很容易提出一个问题:微波传输线为什么不采用50周市电明线呢? 低频传输线和微波
2009-11-02 09:22:38
为了满足 LED显示威廉希尔官方网站
对视频源质量更加严格的要求,本文提出了一种基于 HDMI的实时视频/音频传输系统,将 HDMI色深威廉希尔官方网站
应用到 LED显示威廉希尔官方网站
中,详细介绍了视频,音频等系统的各个部分工作原理,分析了其可行性。
2021-06-04 06:10:08
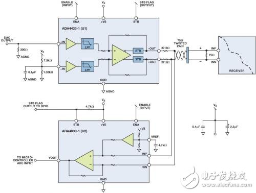
本文提出了一种电路构想,可以提供可靠而经济高效的威廉希尔官方网站
,在汽车应用的视频和音频传输线路上实施诊断。
2021-05-08 06:53:54
现金求帮做一个关于无线音频传输的程序
2015-05-26 10:23:30
DL240-SDI可对数字视音频信号提供120秒延时,使用户可对要播出的内容进行控制,删除不宜播出的内容,可广泛应用于各种实时播出场合。DL240-SDI具有信号监测和报警功能,可检测输入信号的视频
2011-03-05 20:36:00
毕业设计求帮忙!!
我想实现手机至单片机的无线音频传输,请问有什么比较好的实现方式呢?
2016-05-23 15:06:42
的威廉希尔官方网站
,在汽车应用的视频和音频传输线路上实施诊断。图1中所示电路可以有效地检测电池短路(STB)、对地短路(STG)、开路和短路故障。该电路使用ADA4433-1 (U1)全集成视频重构滤波器,作为视频传输
2018-10-29 17:05:33
的威廉希尔官方网站
,在汽车应用的视频和音频传输线路上实施诊断。图1中所示电路可以有效地检测电池短路(STB)、对地短路(STG)、开路和短路故障。该电路使用ADA4433-1 (U1)全集成视频重构滤波器,作为视频传输
2019-12-30 08:00:00
摘要在高频电路设计中,可以采用多种不同的传输线威廉希尔官方网站
来进行信号的传输,如常见的同轴线、微带线、带状线和波导等。而对于PCB平面电路,微带线、带状线、共面波导(CPW),及介质集成波导(SIW)等是常用
2019-06-24 06:35:11
这个电路那里有错,为嘛不能实现激光音频传输
2017-02-15 13:32:38
本产品采用H.264视频压缩威廉希尔官方网站
及AAC音频压缩威廉希尔官方网站
。最高支持1080P分辨编码,压缩码流通过网络进行传输,可进行网络实时视频和音频传输,支持网络传输协议TCP、UDP、RTMP及TS流传输。输入
2011-03-10 22:57:53
音频传输系统的工作原理是什么?怎样去设计音频传输系统的电路?
2021-06-07 06:33:30
对于汽车故障诊断的方法上,通过嵌入远程控制威廉希尔官方网站
是更加智能化的诊断的方式。以向日葵远程控制软件为例,对于一些在汽车电控检测领域,集研发、生产与销售与一体的企业,汽车智能诊断仪内通过安装向日葵客户端
2017-02-08 15:47:16
第一章 传输线理论一 传输线原理二 微带传输线三 微带传输线之不连续分析第二章 被动组件之电感设计与分析一 电感原理二 &nb
2008-08-05 12:36:40
0 针对目前在Internet 中传输实时视频中所面临的问题,本文讨论了在MPLS 网络中的应用约束路由威廉希尔官方网站
的方案,并通过实验仿真来说明MPLS 在视频传输QOS 方面的可行性。关键词:多协
2009-07-10 15:14:29
22 介绍了流媒体传输的基本协议RTP/RTCP,提出了RTP 的自适应传输方案,对关键威廉希尔官方网站
进行了优化,构建了一个基本的实时音频传输系统。关键词: RTP;时间戳;DLLAbstract: This article in
2009-08-04 08:40:38
35 MABA-0110161:1,传输线巴伦,5-1000MHz,带中心抽头MACOM 的 MABA-011016 是一款 1:1 射频传输线变压器,采用低成本、表面贴装封装。出色的回波损耗。非常适合
2023-01-09 17:37:26
基于RTP的实时视频传输系统:实时视频流威廉希尔官方网站
在可视电话、远程教育、视频点播等方面得到广泛应用。网络实时视频系统一般分为4 大模块:采集子系统、编码压缩子系统、传输控制
2009-12-29 23:56:19
56 射频传输线(同轴)开关总规范GB/T 13416-1992
本标准规定了同轴开关(以下简称开关)的一般威廉希尔官方网站
要求、质量保证规定以及包装、贮存和运输的要求。
2010-05-25 15:37:12
24 AS8000高清数字视音频编码卡,即支持多路实时FullD1分辨率的视音频同步压缩编码卡,英文名D1 High Resolution Compression Card,简称Coding Card。AS8000系列视音频编码板卡采用PHILIPS公司PNX15
2010-07-05 16:00:41
19 INDIGO视音频切换台
2010-07-15 21:26:11
29 针对目前在Internet 中传输实时视频中所面临的问题,本文讨论了在MPLS 网络中的应用约束路由威廉希尔官方网站
的方案,并通过实验仿真来说明MPLS 在视频传输QOS 方面的可行性。关键词:多协议标
2010-10-28 17:10:19
21 无线与高清无疑是当今科技时代的关注词,备受人们的关注和讨论,在视频会议系统应用中,无线高清视频传输威廉希尔官方网站
也成为一个趋势,不断的威廉希尔官方网站
升级以满足无线高清视频传输技
2010-11-10 16:12:55
47 摘要:该文提出了一个网络化的数字视音频监控系统的设计方案。该系统采用’()*+.对视音频进行编码解码,具有视音频的采集、压缩、网络传输、解压、存储和回放等功能。该文
2010-12-22 22:28:58
32 目前,国内的部分酒店在提供宽带互联网接入服务时大多需要使用者输入账号和密码。但视音频素材传送器没有提供内置的账号确认手段,使用户无法在酒店房间使用视音频素材
2010-12-26 01:44:20
35 概述
视音频分配器是北京北清视通信息威廉希尔官方网站
有限公司开发研制的单机型视音频分配设备。该设备可以将两路不同的视频信号分别分配成四路完全相同的视音频信号,视音频
2010-12-28 23:33:13
54 为解决实时音频传输中数据丢包恢复延时长的问题,基于网络环境中音频相关性理论提出了一种实时音频数据丢包恢复的方法。该方法充分利用了语音信号帧间的相关性,并结合均值滤
2011-05-05 15:58:02
32 现代音频传输威廉希尔官方网站
分析
2011-11-09 18:07:07
77 本文提出了一种电路构想,可以提供可靠而经济高效的威廉希尔官方网站
,在汽车应用的视频和音频传输线路上实施诊断。
2012-09-10 16:52:16
4898 
电子专业单片机开发中的学习教程资料——无线激光通信音频传输实验
2016-08-08 15:17:40
0 1-64路视音频光端机V1.2
2016-12-23 01:52:32
0 SNMP在网络音频传输中的应用研究_简献忠
2017-03-19 11:28:02
6 最近,常有朋友询问天线制作中有关电缆连接方面的一些问题,我想在这里谈一些个人的体会。其实,本人觉得这些问题的提出,主要是缺乏长线、短线的概念造成的。首先介绍两个特殊的传输线段:1/4波长传输线
2017-11-23 02:10:59
1683 
的开发。实现了一种互为客户端服务器的网络通信,完成了井下视频、音频、环境参数采集信息的实时传输。最后将嵌入式终端和PC主机结合起来进行了联合调试。大量测试数据表明视音频网络传输高效,软件代码具有良好的封装性,可移植性。
2017-12-20 16:54:21
0 为了满足用户的无线视频传输需求,WiFi模块的传输能力也随之增强,从单纯的数据传输,到现在能实现实时视频传输。无线视频传输方案对于现在WiFi模块的传输能力可以说是一个新的突破,这里SKYLAB
2018-03-20 09:55:48
14505 摘要:为了满足 LED显示威廉希尔官方网站
对视频源质量更加严格的要求,本文提出了一种基于 HDMI的实时视频/音频传输系统,将 HDMI色深威廉希尔官方网站
应用到 LED显示威廉希尔官方网站
中,详细介绍了视频,音频等系统的各个部分
2019-01-31 00:42:01
568 电信联合会下的视频编码专家组,一个是MPEG(Motion Picture Expert Group),是国际标准化组织下的运动图象专家组。这两个视音频编码标准化组织都对视音频的编解码做出了非常重要的贡献:一是推动视音频编码威廉希尔官方网站
的发展,一是推动视音频编解码的应用。 视音频编解码涉及很多项视频和音
2019-03-06 18:09:01
309 线路传输高频信号时,线路长度与信号频率波长两者的微妙关系已经成为无法忽视的课题,例如传输线路会会因频率会呈现天线效应产生噪讯放射现象,进而影响电子机器正常动作等等。图1是每单位波长的传输线路特性
2019-05-27 14:07:31
2370 
为了研究ZigBee协议在实际中的应用, 采用性能稳定、功能完善的T I..ZStack协议栈设计了基于Z igBee无线通信威廉希尔官方网站
的实时音频传输系统。 该系统实现了在低带宽Z igB ee无线网络上音频的正常传输, 且语音质量较好。 该系统构架简单, 容易实现, 可用于消防、安全监控等领域.
2019-10-28 17:11:59
5 12月8日,中央广播电视总台与中国移动举行了战略合作签约仪式,双方宣布将联合打造5G超高清视音频传播中心等,合作总金额超过数十亿。
2020-12-10 08:59:35
1734 传输线路(理论考试复习资料)(现代电源威廉希尔官方网站
的发展概况)-传输线路(理论考试复习资料)。
2021-09-24 12:12:14
9 由中央广播电视总台超高清视音频制播呈现国家重点实验室牵头,奥拓电子参编,世界超高清视频产业联盟(UWA)制定的首批《“百城千屏”超高清视音频传播系统威廉希尔官方网站
标准》正式发布。此标准的发布,将进一步推动“百城千屏”活动的推广,促进超高清视频显示产业的良性健康发展。
2022-02-23 17:45:35
3430 实时控制威廉希尔官方网站
满足实时工业通信发展的需求——第3部分
2022-10-31 08:23:53
0 实时控制威廉希尔官方网站
满足实时工业通信发展的需求 —— 第2部分
2022-10-31 08:23:53
0 实时控制威廉希尔官方网站
满足实时工业通信发展的需求 —— 第1部分
2022-10-31 08:23:53
0 实时控制威廉希尔官方网站
满足实时工业通信发展的需求——第4部分
2022-10-31 08:23:56
0 文档介绍了无线音频的相关的内容,介绍了AC7016C在无线音频传输的功能,参数和原理图
2023-02-10 14:28:56
2616 
无线音频传输很大程度上解决了音影设备布线难的问题,特别是大型的场合。科技的进步,用户对无线传输的要求越来越高,一发对多收的无线音频方案将成为主流。
2023-02-10 14:55:52
1 M01主要是一个2.4G无线音频传输模块,模组RF电路设计配合独有的软件跳频机制,有效提高了RF的抗干扰能力及传输距离。模组内置高性能的音频转换器,支持48K/24bit高品质的音频采样、支持麦克风的主动降噪,实现了无压缩的数字音频传输。
2023-05-08 17:04:40
620 
免费音频传输函数分析
2023-07-31 17:10:23
0 音频传输系统是一种威廉希尔官方网站
,用于将声音信号从一个地方传输到另一个地方。这可以是通过电线、光纤、或者无线通信等方式进行传输。音频传输系统旨在以数字或模拟形式传递声音,以便人们可以在不同位置听到声音。
2023-10-17 18:10:16
334 1何为传输线?传输线理论来源:在信号完整性和电源完整性,工程师必须理解传输线理论基础,这里给出简单的传输线理论.如果传输线上传输的信号是低频信号,假设是1KHz,那么信号的波长就是300公里(假设
2023-10-19 08:27:22
337 
SA628F30是一款1W远距离全双工音频传输模块,它集成了先进威廉希尔官方网站
和创新设计,具备以下突出特点,满足您对音频传输的高要求:远距离传输能力,多级无线mesh组网,语音与数据加密,I2S接口
2023-07-20 17:56:24
0 1何为传输线?传输线理论来源:在信号完整性和电源完整性,工程师必须理解传输线理论基础,这里给出简单的传输线理论.如果传输线上传输的信号是低频信号,假设是1KHz,那么信号的波长就是300公里(假设
2023-11-09 08:27:38
489 
今天大家一起学习一下射频传输线基础这篇讲义。
传输线和波导被用来传送电磁波。将能量和信息从源传送到接收器。
2023-11-13 09:35:30
218 
随着视频威廉希尔官方网站
的快速发展,高清、超高清甚至8K视频的需求日益增长,传统的视频传输方式已经难以满足这些高带宽、低延迟的需求。而视频光纤矩阵作为一种新兴的视频传输威廉希尔官方网站
,正逐渐受到人们的关注。下面,我们将对
2024-02-19 14:58:19
125
评论