电子发烧友App

硬声App

0
  • 聊天消息
  • 系统消息
  • 评论与回复
登录后你可以
  • 下载海量资料
  • 学习在线课程
  • 观看威廉希尔官方网站 视频
  • 写文章/发帖/加入社区
创作中心

完善资料让更多小伙伴认识你,还能领取20积分哦,立即完善>

3天内不再提示

电子发烧友网>汽车电子>MC9S12G系列方案如何调节输入电源和所有内部电压

MC9S12G系列方案如何调节输入电源和所有内部电压

收藏

声明:本文内容及配图由入驻作者撰写或者入驻合作网站授权转载。文章观点仅代表作者本人,不代表电子发烧友网立场。文章及其配图仅供工程师学习之用,如有内容侵权或者其他违规问题,请联系本站处理。 举报投诉

评论

查看更多

相关推荐

8位MCU-MC9S08LG32的LCD驱动设计方案及原理图

8位MCU-MC9S08LG32的LCD驱动设计方案     本文介绍了MC9S08LG32系列的主要特性
2009-10-23 09:48:22

12V输入的Xilinx Virtex Ultrascale FPGA电源参考设计

描述PMP9475 12V 输入参考设计以紧凑高效的设计提供为 Xilinx's Virtex® Ultrascale™ 系列 FPGA 供电时所需的所有电源轨。此设计使用几个 TI 的 PMBus
2018-08-29 08:33:47

MC9S12系列单片机入门知识介绍

MC9S12系列单片机是飞思卡尔半导体推出的基于 CPU12内核的 16位车用MCU,本章介绍其入门知识
2021-12-10 06:36:40

MC9S12DG128 ECT中断问题

我在调试MC9S12DG128的ECT模块的时候,使用到了定时器通道0和1的中断,为什么当我使用TSCR2_PR寄存器进行分频时,程序就执行不下去,而不调用这句话的时候程序就能够执行呢??求大神指点
2014-08-18 16:01:57

MC9S12DG128的一些基础资料

MC9S12DG128的一些基础资料
2014-08-19 20:00:14

MC9S12DP256B汽车防抱死系统(ABS)的设计

故障。本系统针对这些故障均给出了相应的诊断电路。 MC9S12DP256B和CPLD概述 MC9S12DP256B是基于16位HCS12 CPU及0.25um制造工艺的高速、高性能5.0V FLASH
2008-07-09 11:23:26

MC9S12DP256具有哪些功能特点应用?

MC9S12DP256的功能特点是什么?MC9S12DP256在汽车电子中的应用是什么?
2021-05-17 06:48:47

MC9S12GN16芯片下载程序

目前在用MC9S12GN16芯片做一个项目,用的下载器是P&E USB MULTILINK INTERFACE,软件是codewarrior v5.1,但连接好后,进入DEBUG界面显示硬件未连接,测试单片机最小系统,有5V电源,但晶振无波形,请教各位大佬这是什么原因。
2018-06-09 11:56:13

MC9S12HY64 数据手册

MC9S12HY64Reference ManualCovers MC9S12HY/HA Family
2016-01-26 09:40:19

MC9S12XDT256 下载和调试问题

现在使用飞思卡尔的MC9S12XDT256这款单片机,要在其EBI总线上面挂载外设,这种情况好像就无法用BDM来调试和下载程序了,用什么方法调试和下载,只能用串口吗?
2014-03-18 21:21:13

MC9S12XEP100系列EEPROM跟D-Flash区别是什么啊?

MC9S12XEP100系列EEPROM跟D-Flash区别是什么啊?
2017-04-22 09:32:13

MC9S12XEP100与MC9S12DP512两款区别

大家好,我正准备将以前用的MC9S12DP512替换成MC9S12XEP100这款芯片,我的替换意图是价格便宜,我想问一下除了便宜,MC9S12XEP100比DP512还有哪些优势,我用来做发动机的控制
2017-06-01 16:33:27

MC9S12XEP100外部扩展

最近在学习使用飞思卡尔的MC9S12XEP100,用到了外部扩展RAM是8位的,地址总线和数据总线没有全部用掉,那么剩余的地址总线和数据总线包括LDS和UDS在扩展模式下能不能当做普通的IO用。
2016-05-13 09:14:54

MC9S12XEP100晶振问题

我发现买的MC9S12XEP100开发板,晶振16M,用手一摸晶振,单片机频率就变了。这位高手,这是哪里出问题了,谢谢。
2016-05-19 12:00:35

MC9S12XET128MAA

请教大侠给个MC9S12XET128MAA编程软件,和仿真调试软件。有大侠做BMS的吗?LTC6803G-3跟MC9S12XET128MAA读取锂电池电压怎么读取?大侠们能否告知1.2 小弟邮箱727986987@qq.com
2017-03-21 22:20:57

MC9S12XET256 SPI

只有1分求MC9S12XET256读写SPI 例程,最好是验证过的,谢谢。
2017-03-30 17:24:47

MC9S12XHZ25VAG加密的数据如何读写

那为大师知道MC9S12XHZ25VAG加密的数据如何读写?谢谢
2019-12-13 16:12:58

MC9S12XS128 PIM配置相关资料推荐

MC9S12XS128 PIM配置
2021-12-10 07:54:44

MC9S12XS128 PWM输出配置相关资料下载

MC9S12XS128 PWM输出配置
2021-12-10 07:14:05

MC9S12XS128 芯片资料

MC9S12XS128 芯片资料
2013-03-25 10:03:11

MC9S12XS128MAL如何实现两路CAN?

MC9S12XS128MAL如何实现两路CAN?
2015-12-30 17:48:13

MC9S12XS128事件处理的相关资料下载

MC9S12XS128 事件处理
2022-02-08 07:33:51

MC9S12ZVM的MCAT在哪里?

我用的板子是MC9S12ZVM,但是没找到MCAT工具。我在哪里可以找到它。
2023-04-17 08:02:45

MC9S12电路图

这个图看不懂,是MC9S12单片机原理图的一部分,谁能帮忙写一段文字描述和解释请联系我
2020-05-27 01:31:11

MC9S12超详细中文资料

MC9S12超详细中文资料
2012-09-08 10:02:56

MC9S12超详细中文资料

MC9S12超详细中文资料
2013-03-14 21:33:52

MC9S12超详细中文资料

云拓将MC9S12超详细中文资料整理后共享给广大智能车爱好者。需要的请留下邮箱,文件比较大。
2014-02-22 18:09:04

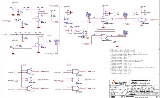
MC9S12G

MC9S12G - Ignores external trigger. Performs one conversion sequence and stops. - Freescale Semiconductor, Inc
2022-11-04 17:22:44

MC9S12G RTI时钟源的问题 求教

我想问一下飞思卡尔该系列RTI时钟源能不能引用总线频率 还是只能用内部晶振或者外部晶振 如果能使用PLL倍频以后的总线频率具体该如何操作?
2015-03-12 11:56:33

MC9S12G系列DAC使用问题

MC9S12G系列单片机在使用DAC功能时,寄存器设置:Register Address = Module Base Address + Address Offset,怎么设置啊,求分享~~~
2016-07-06 08:32:16

MC9S08DZ60CLC

MC9S08DZ60CLC是飞思卡尔针对汽车和工业市场,推出业界首款内置控制器局域网(CAN)接口、电可擦除可编程只读存储器(EEPROM)和片上仿真/调试工具的8位微控制器系列S08D系列器件
2011-07-30 17:35:01

MC9S08JM16血糖监视仪解决方案

Freescale的MC9S08JM16系列MCU是低成本、高性能的8位HCS08产品家族的成员。该家族中所有的MCU都采用增强型HCS08内核,具有多种模块、内存容量、内存类型和封装类型
2019-07-18 06:21:05

MC9s12XDP512模拟量数字量转换模块

MC9s12XDP512这个型号的单片机,112引脚贴片封装,刚开始用其ATD模块的时候,采集中空旋转电位器的电压,硬件电路上没有对AD做保护,也没有滤波电路,采集的0~5V之间的电压信号直接
2016-12-21 13:14:17

S9S12G128F0MLF、S9S12G128F0MLH汽车芯片,一般用在哪个零件上,比如车灯?中控?底盘?天窗等等,谢谢

各位老铁,专家,汽车芯片S9S12G128F0MLF、S9S12G128F0MLH,一般用在哪个零部件上?
2021-06-24 15:31:07

S9S12G128F0MLF和S9S12G64AMLF可以直接替换吗?

S9S12G128F0MLF和S9S12G64AMLF可以直接替换吗?
2023-09-20 06:57:27

S9S08DZ60F1MLF

13892JVLR2,S908GZ32G3MFAE,S908GZ32G3MFUE,S9S08DZ60F1MLC,'S9S08LG32J0CLF,MC9S08AC32CFGE, MC9S08SH8CWJ, MC9S
2011-07-30 17:36:03

mc9s12xs的PWM模块里PWM的周期寄存器PWMPERx怎么算的

mc9s12xs的PWM模块里PWM的周期寄存器PWMPERx怎么算的?
2017-03-28 23:51:26

电源集成电路MC34700相关资料下载

调节器 。所有交换信道都采用外部补偿进行电压模式控制,使采用MC34700设计电源符合各种输出规则和瞬时性能要求。4条输出信道具有广泛可编程输出电压。第1条信道输出可以2.0V~5.25V之间编程,第2
2021-04-16 07:00:12

调节电压隔离电源的方法

问题与解决方案,首先要清楚 TL431 的内部情况以及如何用它来调节电源。TL431 并联稳压器也许是隔离式开关电源中最常见的 IC。它可为精确调节输出电压提供低成本的简单方法。图 1 是 TL431
2022-11-21 08:03:31

DEMO9S12NE64E MC9S12NE64微控制器系列应用综合套件

DEMO9S12NE64E,MC9S12NE64微控制器系列应用的演示板。该综合套件包括一个演示板,该板使用芯片EMAC和EPHY上的MC9S12NE64。演示一些典型的MC9S12NE64应用,其中需要单芯片以太网
2020-03-11 09:53:41

LM2575S-12最小输入电压

本帖最后由 liunixy 于 2015-9-21 22:04 编辑 要保证LM2575S-12这块芯片输出12V 500mA,输入电压最低为多少?最高为多少?LM2575输入电压范围是7~40V,输入7V时输出还能有12V?2575是降压芯片
2015-09-21 14:38:13

【精品】MC9S12XS128原理图

详细的MC9S12XS128原理图原理图,PDF文本格式,利用PDF编辑器可以编辑。。。
2013-04-02 10:48:37

使用MC9S12实现FlexRay总线

有一个项目,使用飞思卡尔MC9S12实现FlexRay总线与RS422的协议转化,请问哪位大神搞过这个?飞思卡尔官网提供完整FlexRay源码例程。是否可提供有偿威廉希尔官方网站 支持,或其他合作模式?MC9S12FX512 本身自带两路UART和A/B通道双冗余FlexRay总线接口,需完善软件方面的设计。
2018-06-08 15:57:38

使用PROG12Z编程后MC9S12A128CFUE进入安全模式要如何解决?

我正在接管一个使用 MC9S12A128 处理器的遗留项目。我做了一些更改,似乎在更改之后,当我使用 PROG12Z 进行闪存时,我看到处理器已进入安全/安全模式,我需要使用“P&E MC9S12 不安全程序”再次解除它的安全保护。在更改之前闪烁原始闪光灯时,这似乎不是问题。
2023-04-19 10:20:43

关于编译mc9s12xep100程序出现的问题

各位高手专家,我最近在将应用于MC9s12dp512的发动机点火控制程序替换为应用在MC9s12xep100中时,遇到一个很棘手的问题,程序各个模块都能单独编译,但是在整体联合编译时,出现例如
2016-12-10 11:17:52

单片机MC9S12DG128B相关资料分享

MC9S12DG128B是一款使用16位HCS12内核单片机,它隶属于飞思卡尔单片机的S12系列,其内核为CPU12高速处理器。MC9S12DG128B拥有丰富的片内资源,具有128 KBFlash
2021-04-14 06:53:29

哪些FPGA可以支持可以像MC9S12E128V1一样强大的微型光纤?

问候,我有一个关于使用微型薄膜或处理器的问题。目前我们的设计使用的是spartanXA3S200-4VQ100Q和MC9S12E128V1的独立处理器。我们想将处理器移到FPGA中,但我不知道微型
2019-07-30 08:24:14

基于MC9S12XS12的智能循迹小车设计

基于MC9S12XS12的智能循迹小车设计
2012-09-08 01:09:58

基于ADE7758+MC9S08AW32方案的多回路监控单元的设计

基于ADE7758+MC9S08AW32方案的多回路监控单元的设计安科瑞 蔡昀羲摘 要:介绍一个基于ADE7758和MC9S08AW32方案的智能监控单元的设计方法,详细说明了设计原理、硬件构成以及
2011-12-16 20:50:43

如何去使用基于MC9S12G的编码器去控制输出PWM呢

基于MC9S12G使用编码器(控制)输出PWM首先是编码器的原理A和B是对应两个光敏接收管,AB之间的距离S2小于S0和S1,所以当顺时针旋转的时候,A和B对应的初始值是1 ,1,A会首先进入初始
2021-12-10 06:22:25

如何在codewarrior 10.6中添加MC9S12G系列设备支持包?

用codewarrior 10.6开发MC9S12G系列,但是codewarrior 10.6的MCU支持包里没有型号。如何获取MC9S12G系列支持包并添加使用
2023-05-29 08:13:11

如何设计一款基于MC9S08JM60的新型编程调式器?

本文在分析了S12系列MCU编程调试器MC68HC908JB8的基础上,设计了基于MC9S08JM60(以下简称JM60)的新型编程调式器,主要解决JB8在通信速率上存在的不足和在通用性方面存在的问题。
2021-04-28 06:48:16

怎样才能得到“mc9s12g64.h”?

我怎样才能得到“mc9s12g64.h”
2023-03-21 06:51:30

有没有谁有飞思卡尔MC9S12XEP100的altium designer库文件

有没有谁有飞思卡尔MC9S12XEP100的altium designer库文件或者相同系列的库文件
2013-12-13 19:48:41

MC9S12GRMV1的中文资料!!!

MC9S12G系列参考手册,英文的看的好慢,读起来也费劲。
2016-07-26 14:22:53

MC9S12XDT256共同研究的小伙伴

本人刚刚接触MC9S12XDT256,求MC9S12XDT256共同研究的小伙伴,共同学习共同进步,或者来个大神帮忙指导下!!QQ:1139471346
2016-06-30 19:48:28

MC9S12XET256写入和读取flash数据程序

写了一个将数据写入FLASH,同时读出的程序,在MC9S12XET256程序运行不正常,但是在MC9S12EP100可以正常运行,求各位大神给一个MC9S12XET256的程序作参考
2016-01-10 08:37:25

mc9s12xs128单片机基本操作例程

mc9s12xs128单片机基本操作例程
2013-11-19 21:55:10

求飞思卡尔芯片mc9s12xs128的头文件

求飞思卡尔芯片mc9s12xs128的头文件
2017-03-27 11:54:05

请问MC9S12XEP100M如何进行I/O调试?

本帖最后由 一只耳朵怪 于 2018-6-25 17:12 编辑 课题有研究MC9S12XEP100M进行I/O调试,老师给的任务,之前没有接触。寻求指导
2018-06-25 16:12:01

请问S9S12G128的wafer有多少nm?

S9S12G128的wafer有多少nm?
2023-05-24 07:38:27

请问单片机S9G64CF0和S9S12G64F0一样吗?

我有几个来自工作的 PCB 组件,其中包含一个 Freescale 微控制器,其主体印有 PN S9G64CF0N75C。 这与 9S12G64F0C 的 PN 相同吗?(我只能找到关于这个 MC9S12G 系列微处理器的文档。
2023-03-24 06:44:17

请问有大神知道,飞思卡尔MC9S12XEP单片机引脚从0变为1的临界电压是多少吗?

请问有大神知道,飞思卡尔MC9S12XEP单片机引脚从0变为1的临界电压是多少吗?求大神指点
2016-06-19 09:59:06

请问谁有MC9S12H系列芯片的原理图?

请问各位大神,谁有MC9S12H系列单片机的原理图?我有个MC9S12HZ256芯片的板子,但是外围的有些电阻电容元件没有,想焊上去却没有详细的参数。
2015-07-09 15:32:03

适用于MC9S08DZ60微控制器的DEMO9S08DZ60,S08D系列演示板

适用于MC9S08DZ60微控制器的DEMO9S08DZ60,S08D系列演示板。使用集成的USB BDM,示例软件工具和示例,可以快速轻松地进行应用程序开发。还提供可选的BDM-PORT端口,以允许使用BDM-PORT电缆。两个40针连接器可访问目标MCU上的所有IO信号
2019-04-11 07:37:31

飞思卡尔MC9S12XET256MAL

有前辈知道飞思卡尔MC9S12XET256MAL的软复位程序怎样写吗?求不吝赐教,拜谢!
2016-06-21 16:47:39

飞思卡尔MC9S12G128使用USBDM刷程序出错,求助!!

飞思卡尔MC9S12G128使用USBDM刷程序出错,求助!!Programming of the target flash failed!Reason: Execution of TCL script returned an error!
2018-12-14 09:21:11

解答万年问题——NXP的MC9S12XS128跟S9S12XS128,究竟有什么不一样?

芯片测试芯片封装MC9S12XS128XS128
芯广场发布于 2022-07-15 20:15:00

超宽输入电压电源解决方案(含电路原理图)

超宽输入电压电源解决方案:超宽输入电压范围(10-265 VAC 或13-400VDC),输出3.3V,5V,12V等
2015-12-09 17:08:0063

MC9S12G家族芯片威廉希尔官方网站 说明书

MC9S12G家族芯片威廉希尔官方网站 说明书,主要介绍了MC9S12G家族16位单片机架构和寄存器配置内容
2017-08-31 15:49:4342

MC9S12系列单片机的输入输入端口IO口的详细资料说明

本文档的主要内容详细介绍的是MC9S12系列单片机的输入输入端口IO口的详细资料说明
2018-12-11 14:55:1533

MC9S12G优化的汽车16位微控制器的数据手册和参考手册免费下载

MC9S12G系列是一款优化的汽车16位微控制器产品线,专注于低成本、高性能和低针数。该系列旨在连接高端8位微控制器和高性能16位微控制器,如MC9S12XS系列MC9S12G系列针对需要CAN
2019-08-27 16:36:1576

MC9S12G系列单片机的参考手册免费下载

本文档的主要内容详细介绍的是MC9S12G系列单片机的参考手册免费下载。
2020-03-06 08:00:0012

已全部加载完成