资料介绍
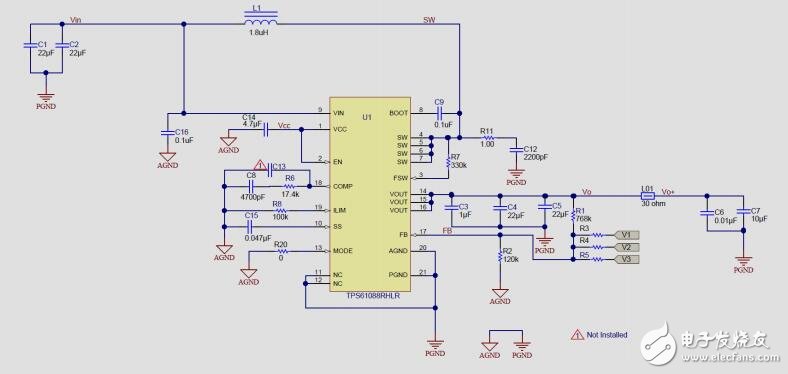
此参考设计提供采用升压转换器TPS61088的低辐射EMI解决方案。此参考设计将高di / dt关键路径面积缩减至最小,采用与顶侧信号层相邻的集成型接地平面,将合适的钢筋混凝土阻尼器置于开关节点,从而可在EN55022和CISPR22 B类辐射测试中获得大于6 db的裕量。此参考设计的输出功率为18 w。整个解决方案的尺寸仅为4.6厘米²。
	
转换器(converter)是指将一种信号转换成另一种信号的装置。信号是信息存在的形式或载体。在自动化仪表设备和自动控制系统中,常将一种信号转换成另一种与标准量或参考量比较后的信号,以便将两类仪表联接起来,因此,转换器常常是两个仪表(或装置)间的中间环节。
	
												下载该资料的人也在下载
												下载该资料的人还在阅读
											
											更多 >
											
										- 如何使用TPS55288升压转换器实现低EMI
- 采用TPS7H4010-SEP的抗辐射反相降压/升压转换器
- 降低直流/直流降压/升压转换器辐射EMI的层设计
- ISOW7721具有集成式低辐射、低噪声直流/直流转换器的双通道数字隔离器数据表
- 具有集成式低辐射低噪声直流/直流转换器的ISOW774x四通道数字隔离器数据表
- 10A 全集成同步升压转换器TPS61088-Q1数据表
- 10A 全集成同步升压转换器TPS61088数据表
- 升压模块TPS61088开源
- 低辐射EMI升压转换器参考设计资料下载
- TPS61088全集成升压转换器的数据手册免费下载 3次下载
- 模_数转换器设计指南 0次下载
- TPS61088 10A 全集成同步升压转换器 238次下载
- 开源硬件-PMP9774.1-面向采用 TPS61088 的音频放大器的包络跟踪电源 PCB layout 设计
- 开源硬件-PMP9773.1- PCB layout 设计 - 采用 TPS61088 支持快速充电 2.0 的 USB 电源
- 开源硬件-PMP9772.1-采用 TPS61088 的低输入电压高电流升压转换器 PCB layout 设计
- 采用TPS6108x的多功能升压转换器电路图 607次阅读
- 使用TPS108x的多功能升压转换器电路图 552次阅读
- 高频高效DC-DC转换器TPS61087DRCR 应用介绍 905次阅读
- 在便携式应用中使用D类放大器降低EMI并保持高效率 776次阅读
- 最小化SEPIC转换器的辐射 580次阅读
- 48V降压转换器帮助MHEV满足燃油排放标准 761次阅读
- 使用MAX38643降低CISPR32兼容毫微功耗降压转换器的辐射EMI 2367次阅读
- 低EMI升压转换器工作原理是什么 1644次阅读
- DC-DC转换器的低辐射设计 1980次阅读
- 如何降低转换器的EMI? 1487次阅读
- 降压DC/DC转换器TPS62730的性能特性及典型应用电路 4514次阅读
- 如何计算EMI辐射信号的强度 4114次阅读
- DC/DC转换器传导EMI - 第2部分,噪声传播和滤波 3149次阅读
- 电源转换器设计中的EMI辐射抑制方法探讨 1002次阅读
- EMI辐射信号强度解析 1590次阅读
下载排行
本周
- 1TC358743XBG评估板参考手册
- 1.36 MB | 330次下载 | 免费
- 2开关电源基础知识
- 5.73 MB | 11次下载 | 免费
- 3100W短波放大电路图
- 0.05 MB | 4次下载 | 3 积分
- 4嵌入式linux-聊天程序设计
- 0.60 MB | 3次下载 | 免费
- 5DIY动手组装LED电子显示屏
- 0.98 MB | 3次下载 | 免费
- 6基于FPGA的C8051F单片机开发板设计
- 0.70 MB | 2次下载 | 免费
- 751单片机PM2.5检测系统程序
- 0.83 MB | 2次下载 | 免费
- 8基于51单片机的RGB调色灯程序仿真
- 0.86 MB | 2次下载 | 免费
本月
- 1OrCAD10.5下载OrCAD10.5中文版软件
- 0.00 MB | 234315次下载 | 免费
- 2555集成电路应用800例(新编版)
- 0.00 MB | 33566次下载 | 免费
- 3接口电路图大全
- 未知 | 30323次下载 | 免费
- 4开关电源设计实例指南
- 未知 | 21549次下载 | 免费
- 5电气工程师手册免费下载(新编第二版pdf电子书)
- 0.00 MB | 15349次下载 | 免费
- 6数字电路基础pdf(下载)
- 未知 | 13750次下载 | 免费
- 7电子制作实例集锦 下载
- 未知 | 8113次下载 | 免费
- 8《LED驱动电路设计》 温德尔著
- 0.00 MB | 6656次下载 | 免费
总榜
- 1matlab软件下载入口
- 未知 | 935054次下载 | 免费
- 2protel99se软件下载(可英文版转中文版)
- 78.1 MB | 537797次下载 | 免费
- 3MATLAB 7.1 下载 (含软件介绍)
- 未知 | 420027次下载 | 免费
- 4OrCAD10.5下载OrCAD10.5中文版软件
- 0.00 MB | 234315次下载 | 免费
- 5Altium DXP2002下载入口
- 未知 | 233046次下载 | 免费
- 6电路仿真软件multisim 10.0免费下载
- 340992 | 191186次下载 | 免费
- 7十天学会AVR单片机与C语言视频教程 下载
- 158M | 183279次下载 | 免费
- 8proe5.0野火版下载(中文版免费下载)
- 未知 | 138040次下载 | 免费
 电子发烧友App
	                电子发烧友App
	             
	         
	         
           
        
 
        
 
	                    
 
                         
                         
                         
                         
                        


 创作
创作 发文章
发文章 发帖
发帖   提问
提问   发资料
发资料 发视频
发视频 上传资料赚积分
上传资料赚积分 
            
             
             
                 
             工商网监
工商网监
        
评论