资料介绍
安卓设备现在已经成为了一系列提供基于传感器的功能的小工具的一部分,这些功能让开发者们可以通过确定某人手机的频繁使用、允许用户通过倾斜、摇晃或指向手机来控制应用程序和游戏来完成一切。
开源的Android平台非常适合使用硬件传感器创建创新的应用程序。然而,它不是实时传感器数据采集的优化,需要智能算法进行处理,然后提供可用的传感器信息。
游戏是Android手机最流行的传感器应用之一。游戏应用程序使用陀螺仪、加速度计和指南针,使这种丰富的用户体验成为“通过隧道飞行”的体验,以及玩家体验或interwetten与威廉的赔率体系 任何方向运动的游戏。作为一个例子,考虑任天堂的使用在Wii系统游戏感知运动,它允许用户交互和操作的项目在屏幕上通过手势识别和瞄准,通过使用加速度传感器和光学传感器威廉希尔官方网站 。

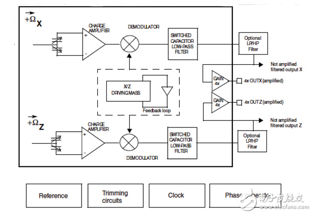
The Android platform itself provides a rich opportunity for sensors to monitor and interact with the handset environment. Sensors that can and are currently being used include accelerometers, gyroscopes, compasses, as well as pressure, temperature, and image sensors. For the purpose of this article, only the first three will be discussed, both as independent devices and, via sensor fusion, as a system, so that:
Gyroscopes provide orientation and good dynamic response
Accelerometers provide correction due to gravity
Compasses provide correction due to magnetic north
- DIY ePUB阅读器
- 简单的NFC阅读器
- 模拟阅读器开源分享
- 电子阅读器的电路原理图免费下载 49次下载
- Python简历样本—模拟仪表阅读器下载 1次下载
- 基于图论的阅读器防碰撞算法 1次下载
- 多功能电子书阅读器的设计 16次下载
- Android作为手机、平板电脑和电子阅读器的传感器平台的设计应用 2次下载
- 超高频射频识别阅读器固件和应用编程接口(API)考量 11次下载
- PDF阅读器AcroRd32软件 22次下载
- 超星阅读器免费下载 19次下载
- 基于S1D13521的电子纸阅读器的设计 129次下载
- 手机txt文档阅读器下载
- txt文档阅读器
- djvu阅读器下载
- 手搓了一个ESP32墨水屏阅读器,蛮简单的 331次阅读
- CMOS图像传感器的制造工艺 1760次阅读
- Android移动设备中光电传感器的工作原理解析 1113次阅读
- ZigBee模块在RFID射频识别阅读器中有着怎样的作用 2689次阅读
- 重力传感器的原理及有哪些应用 2.1w次阅读
- 基于ARM的平板电脑硬件平台设计 1350次阅读
- 那些智能穿戴设备里的传感器 2554次阅读
- 浅谈传感器中的位置传感 1487次阅读
- 采用LabVIEW图形化编程语言设计的基于软件无线电的RFID阅读器 2226次阅读
- 智能手机和平板中的传感器 1452次阅读
- 基于Android移动设备传感器的体感应用 3574次阅读
- 采用新型集成元件来简化RFID阅读器设计 1083次阅读
- 基于ISO18000-6C协议的UHF RFID阅读器接收电路设计 3770次阅读
- MCU在手机和平板电脑中的应用 1201次阅读
- 高度集成的传感器接口模拟前端如何简化传感器调理 699次阅读
下载排行
本周
- 1TC358743XBG评估板参考手册
- 1.36 MB | 330次下载 | 免费
- 2开关电源基础知识
- 5.73 MB | 11次下载 | 免费
- 3100W短波放大电路图
- 0.05 MB | 4次下载 | 3 积分
- 4嵌入式linux-聊天程序设计
- 0.60 MB | 3次下载 | 免费
- 5DIY动手组装LED电子显示屏
- 0.98 MB | 3次下载 | 免费
- 6基于FPGA的C8051F单片机开发板设计
- 0.70 MB | 2次下载 | 免费
- 751单片机PM2.5检测系统程序
- 0.83 MB | 2次下载 | 免费
- 8基于51单片机的RGB调色灯程序仿真
- 0.86 MB | 2次下载 | 免费
本月
- 1OrCAD10.5下载OrCAD10.5中文版软件
- 0.00 MB | 234315次下载 | 免费
- 2555集成电路应用800例(新编版)
- 0.00 MB | 33566次下载 | 免费
- 3接口电路图大全
- 未知 | 30323次下载 | 免费
- 4开关电源设计实例指南
- 未知 | 21549次下载 | 免费
- 5电气工程师手册免费下载(新编第二版pdf电子书)
- 0.00 MB | 15349次下载 | 免费
- 6数字电路基础pdf(下载)
- 未知 | 13750次下载 | 免费
- 7电子制作实例集锦 下载
- 未知 | 8113次下载 | 免费
- 8《LED驱动电路设计》 温德尔著
- 0.00 MB | 6656次下载 | 免费
总榜
- 1matlab软件下载入口
- 未知 | 935054次下载 | 免费
- 2protel99se软件下载(可英文版转中文版)
- 78.1 MB | 537797次下载 | 免费
- 3MATLAB 7.1 下载 (含软件介绍)
- 未知 | 420027次下载 | 免费
- 4OrCAD10.5下载OrCAD10.5中文版软件
- 0.00 MB | 234315次下载 | 免费
- 5Altium DXP2002下载入口
- 未知 | 233046次下载 | 免费
- 6电路仿真软件multisim 10.0免费下载
- 340992 | 191186次下载 | 免费
- 7十天学会AVR单片机与C语言视频教程 下载
- 158M | 183279次下载 | 免费
- 8proe5.0野火版下载(中文版免费下载)
- 未知 | 138040次下载 | 免费
电子发烧友App





创作
发文章
发帖
提问
发资料
发视频
上传资料赚积分
评论