资料介绍
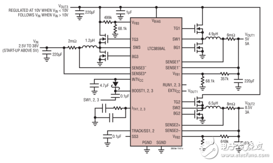
LTC®3859AL 是一款高性能、三路输出 (降压 / 降压 / 升压) 同步 DC/DC 开关稳压控制器,用于驱动全 N 沟道功率 MOSFET 级。恒定频率电流模式架构可提供高达 850kHz 的可锁相开关频率。LTC3859AL 可在一个 4.5V 至 38V 的宽输入电源范围内运作。当从升压型转换器的输出或另一个辅助电源来给 LTC3859AL 施加偏置时,该器件在启动之后将能够利用一个低至 2.5V 的输入电源正常运作。
28μA 的无负载静态电流延长了电池供电型系统的工作时间。OPTI-LOOP 补偿的运用使得能够在一个很宽的输出电容和 ESR 数值范围内优化瞬态响应。LTC3859AL 具有一个用于降压型转换器的精准 0.8V 基准、用于升压型转换器的 1.2V 基准和一个电源良好输出指示器。PLLIN/MODE 引脚负责在轻负载条件下选择执行突发模式操作、脉冲跳跃模式或连续电感器电流模式。

- 汽车电源应用电路图 87次下载
- 348常用实用电路图大全 768次下载
- 基于LTC3859AL_Typical Application直流到直流多输出电源的参考设计
- LCD/LED液晶控制器及驱动器芯片VK1072B电路图 42次下载
- LM358典型应用电路图集 366次下载
- LTC3859:低I<SUB>Q</SUB>,三路输出,降压/降压/升压同步控制器产品手册
- LTC3859AL:三输出、降压/降压/升压同步控制器,带28μA突发模式I<SUB>Q</SUB>数据表
- LTC3859A:低I<sub>Q</sub>,三路输出,降压/降压/升压同步控制器,具有改进的突发模式操作数据表
- 可编程彩灯控制器电路图
- 功能齐全的光照控制器电路图
- 密码控制器电路图
- 两种实用的密码控制器电路图
- 多功能密码控制器电路图
- 灯箱定时控制器电路图
- 电动车控制器接线电路图
- 数字控制器ADP1046的性能特点及典型应用电路 2878次阅读
- 74ls290典型应用电路(内含四款电路图) 2.3w次阅读
- 冰箱风冷同步控制器电路图 1.2w次阅读
- AD590集成温度传感器典型应用电路图 1.4w次阅读
- 典型应用电路图 4489次阅读
- AD22105型典型应用电路图 3100次阅读
- S-8081B典型应用电路图 3397次阅读
- RH3001典型应用电路图 2720次阅读
- PT2103典型应用电路图 4381次阅读
- NS303典型应用电路图 2503次阅读
- 卡管控制器电路图 1879次阅读
- 温度控制器电路图3 3035次阅读
- 温度控制器电路图2 2632次阅读
- 温度控制器电路图5 6086次阅读
- 水温自动控制器电路图 4321次阅读
下载排行
本周
- 1TC358743XBG评估板参考手册
- 1.36 MB | 330次下载 | 免费
- 2开关电源基础知识
- 5.73 MB | 11次下载 | 免费
- 3100W短波放大电路图
- 0.05 MB | 4次下载 | 3 积分
- 4嵌入式linux-聊天程序设计
- 0.60 MB | 3次下载 | 免费
- 5DIY动手组装LED电子显示屏
- 0.98 MB | 3次下载 | 免费
- 6基于FPGA的C8051F单片机开发板设计
- 0.70 MB | 2次下载 | 免费
- 751单片机PM2.5检测系统程序
- 0.83 MB | 2次下载 | 免费
- 8基于51单片机的RGB调色灯程序仿真
- 0.86 MB | 2次下载 | 免费
本月
- 1OrCAD10.5下载OrCAD10.5中文版软件
- 0.00 MB | 234315次下载 | 免费
- 2555集成电路应用800例(新编版)
- 0.00 MB | 33566次下载 | 免费
- 3接口电路图大全
- 未知 | 30323次下载 | 免费
- 4开关电源设计实例指南
- 未知 | 21549次下载 | 免费
- 5电气工程师手册免费下载(新编第二版pdf电子书)
- 0.00 MB | 15349次下载 | 免费
- 6数字电路基础pdf(下载)
- 未知 | 13750次下载 | 免费
- 7电子制作实例集锦 下载
- 未知 | 8113次下载 | 免费
- 8《LED驱动电路设计》 温德尔著
- 0.00 MB | 6656次下载 | 免费
总榜
- 1matlab软件下载入口
- 未知 | 935054次下载 | 免费
- 2protel99se软件下载(可英文版转中文版)
- 78.1 MB | 537797次下载 | 免费
- 3MATLAB 7.1 下载 (含软件介绍)
- 未知 | 420027次下载 | 免费
- 4OrCAD10.5下载OrCAD10.5中文版软件
- 0.00 MB | 234315次下载 | 免费
- 5Altium DXP2002下载入口
- 未知 | 233046次下载 | 免费
- 6电路仿真软件multisim 10.0免费下载
- 340992 | 191186次下载 | 免费
- 7十天学会AVR单片机与C语言视频教程 下载
- 158M | 183279次下载 | 免费
- 8proe5.0野火版下载(中文版免费下载)
- 未知 | 138040次下载 | 免费
电子发烧友App





创作
发文章
发帖
提问
发资料
发视频
上传资料赚积分
评论