资料介绍
在美国,国家职业安全与健康研究所(NIOSH)和美国政府工业卫生学家会议(ACGIH)已规定了许多有毒工业气体的短时间和长时间接触限值。“阈限值—时间加权平均值”(TLV-TWA)是指大多数工人可以在正常8小时工作日内反复接触而不会受到有害影响的时间加权平均浓度。“阈限值—短时间接触限值”(TLV-STEL)是指大多数工人可以短时间接触而不会受到刺激或伤害的浓度。“立即威胁生命或健康的浓度”(IDLHC)是一种限制性浓度,它会对生命立即或缓慢产生威胁,导致不可逆转的健康损害,或者影响工人独立逃生的能力。表1列出了几种常见气体的限值。
	  
对于检测或测量有毒气体浓度的仪器,电化学传感器能够提供多项优势。大多数传感器都是针对特定气体而设计,可用分辨率小于气体浓度的百万分之一(1 PPM),所需工作电流极小,非常适合便携式电池供电的仪器。电化学传感器的一个重要特性是响应缓慢:首次上电后,传感器可能需要数分钟时间才能建立至最终输出值;暴露于中间量程的气体浓度时,传感器可能需要25到40秒时间才能达到最终输出值的90%。
本文描述一种使用电化学传感器的便携式一氧化碳(CO)探测器。一氧化碳的IDLH浓度远高于大多数其它有毒气体,处理起来相对更安全。但一氧化碳仍然属于致命性气体,测试本文所述电路时应极其小心并采取适当的通风措施。
图1. CO-AX一氧化碳传感器
图1所示为 Alphasense公司的CO-AX传感器。表2是CO-AX传感器威廉希尔官方网站 规格摘要。
	  
表2. CO-AX传感器威廉希尔官方网站 规格
对于这种应用中的便携式仪表,实现最长的电池寿命是最重要的目标,因此,必须将功耗降到最低,这一点至关重要。在典型的低功耗系统中,测量电路上电后执行一次测量,然后关断进入长时间待机状态。然而,在这种应用中,由于电化学传感器的时间常数很长,测量电路必须始终保持上电状态。幸运的是,因为响应缓慢,所以我们可以使用微功耗放大器、高值电阻和低频滤波器,从而将约翰逊噪声和1/f噪声降至最低。此外,单电源供电可避免双极性电源的功率浪费现象。
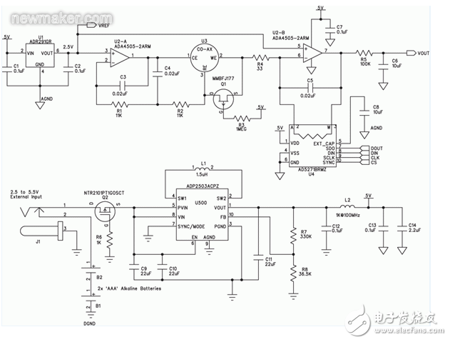
图2给出了该便携式气体探测器的电路。双通道微功耗放大器 ADA4505-2在恒电位配置(U2-A)和跨导配置(U2-B)下使用。该放大器的功耗和输入偏置电流非常低,对于恒电位部分和跨导部分都是很好的选择。每个放大器的功耗仅10 μA,因此电池寿命非常长。
- 符合辐射抗扰度的有毒气体检测电路
 - 基于Arduino的有毒气体检测、警报和保护系统
 - 使用MQ 2气体传感器的烟雾探测器
 - HOLTEK CO/GAS探测器MCU温度补偿应用
 - CN0357 使用电化学传感器的低噪声、单电源有毒气体探测器,集成可编程增益TIA,可用于快速原型制作
 - 如何设计一款基于电化学传感器的检测方案
 - NDIR气体检测器解决方案和PID气体检测器解决方案
 - 基于RE46C800下的一氧化碳探测器配套 IC
 - 基于89C51+LCD1602+PCF8591有毒气体浓度报警器仿真与源程序 22次下载
 - 基于电化学传感器的ADI微功耗有毒气体检测解决方案 87次下载
 - 基于Lonworks的有毒气体监测节点设计 28次下载
 - DM-500IS 防爆型和本安型有毒气体探测器 55次下载
 - 电化学传感器工作指南及电路图
 - MQ307A型CO气体传感器
 - 智能MEMS气体传感器中微加热器的优化设计
 
- 基于心跳传感器发出蜂鸣器信号警报消息 2059次阅读
 - 电化学气体传感器的工作原理 5163次阅读
 - 气体探测器的工作原理 1.7w次阅读
 - 气体探测器怎么接线 3.1w次阅读
 - 便携式气体探测器的电路图 4681次阅读
 - 被动红外探测器的工作原理 1.5w次阅读
 - 红外探测器有几种_红外探测器作用 2.4w次阅读
 - 半导体探测器的工作原理_半导体探测器应用领域 1.4w次阅读
 - NDIR气体传感器的工作原理解析 2.1w次阅读
 - 热探测器有哪些_热探测器的工作原理 1.1w次阅读
 - 智能家居中常用的传感器有哪些 1w次阅读
 - 基于WIFI通讯的低成本、低功耗甲醛监测器设计详解 1344次阅读
 - 智能家居探测器安装方法介绍,及工作原理解析 2896次阅读
 - 火焰探测器工作原理 5.1w次阅读
 - 气体传感器分类及原理详解 2w次阅读
 
下载排行
本周
- 1Keysight B1500A 半导体器件分析仪用户手册、说明书 (中文)
 - 19.00 MB | 4次下载 | 免费
 - 2使用TL431设计电源
 - 0.67 MB | 2次下载 | 免费
 - 3BT134双向可控硅手册
 - 1.74 MB | 2次下载 | 1 积分
 - 4一种新型高效率的服务器电源系统
 - 0.85 MB | 1次下载 | 1 积分
 - 5LabVIEW环形控件
 - 0.01 MB | 1次下载 | 1 积分
 - 6PR735,使用UCC28060的600W交错式PFC转换器
 - 540.03KB | 1次下载 | 免费
 - 751单片机核心板原理图
 - 0.12 MB | 1次下载 | 5 积分
 - 8BP2879DB支持调光调灭的非隔离低 PF LED 驱动器
 - 1.44 MB | 1次下载 | 免费
 
本月
- 1开关电源设计原理手册
 - 1.83 MB | 52次下载 | 免费
 - 2FS5080E 5V升压充电两串锂电池充电管理IC中文手册
 - 8.45 MB | 23次下载 | 免费
 - 3DMT0660数字万用表产品说明书
 - 0.70 MB | 13次下载 | 免费
 - 4UC3842/3/4/5电源管理芯片中文手册
 - 1.75 MB | 12次下载 | 免费
 - 5ST7789V2单芯片控制器/驱动器英文手册
 - 3.07 MB | 11次下载 | 1 积分
 - 6TPS54202H降压转换器评估模块用户指南
 - 1.02MB | 8次下载 | 免费
 - 7STM32F101x8/STM32F101xB手册
 - 1.69 MB | 8次下载 | 1 积分
 - 8基于MSP430FR6043的超声波气体流量计快速入门指南
 - 2.26MB | 7次下载 | 免费
 
总榜
- 1matlab软件下载入口
 - 未知 | 935119次下载 | 10 积分
 - 2开源硬件-PMP21529.1-4 开关降压/升压双向直流/直流转换器 PCB layout 设计
 - 1.48MB | 420061次下载 | 10 积分
 - 3Altium DXP2002下载入口
 - 未知 | 233084次下载 | 10 积分
 - 4电路仿真软件multisim 10.0免费下载
 - 340992 | 191367次下载 | 10 积分
 - 5十天学会AVR单片机与C语言视频教程 下载
 - 158M | 183335次下载 | 10 积分
 - 6labview8.5下载
 - 未知 | 81581次下载 | 10 积分
 - 7Keil工具MDK-Arm免费下载
 - 0.02 MB | 73807次下载 | 10 积分
 - 8LabVIEW 8.6下载
 - 未知 | 65987次下载 | 10 积分
 
	                电子发烧友App
	            
	        
	        
          
        
        
	                    
                        
                        
                        
                        
                        

创作
发文章
发帖  
提问  
发资料
发视频
           
            
            
                
            
评论