资料介绍
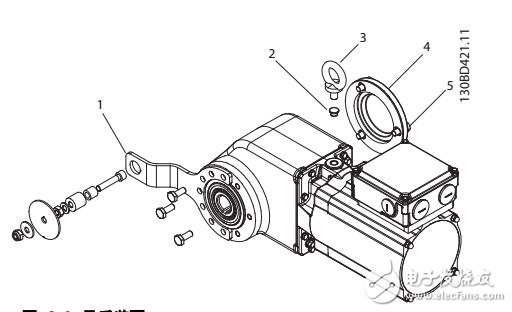
在运输VLT@ OneGearDr ive 前,必须将提供的带眼螺栓拧使其紧压在轴承面上。带眼螺栓只能用于运输VLT@,OneGearDr ive 设备而不是用于起吊连接的机器。在存放VLT@ OneGearDr ive 时,应提供一个干燥、无尘和低振动(Veff 《 0,2 mm/s) 的环境。(否则可能在存放期间造成损害):
1、当存放期较长时,会使润滑剂和密封件的寿命缩短。
2、在极低的温度下(约-20。C 以下),设备存在开裂风险,按照DIN 580的规定,在更换用于运输的带眼螺栓时,应换用锻造的带眼螺栓。


下载该资料的人也在下载
下载该资料的人还在阅读
更多 >
- 第4章:程序编写和调试环境简介PPT下载 13次下载
- 串口调试助手V2.80软件下载 102次下载
- 苹果ios蓝牙调试助手工具源代码下载 7次下载
- 一种面向维吾尔语的停用词抽取方法 3次下载
- 网络调试助手
- modbus调试工具
- 蓝牙调试工具BTool v1.40.5资源下载 27次下载
- 西门子S7-200 Modbus RTU master指令与VLT2800通讯调试说明 24次下载
- 西门子S7-200与变频器Modbus RTU通讯调试说明 84次下载
- VLT HVAC低谐波变频器的操作手册免费下载 2次下载
- VLT5000变频器的操作说明书免费下载 0次下载
- VLT2800变频器的操作说明书免费下载 0次下载
- MODBUS调试工具(modscan32)安全下载 89次下载
- VLT 2800变频器电气安装及故障诊断 10次下载
- 基于VLT®柜式变频器应用及选型 7次下载
- 调试模式下如何调试看门狗? 1062次阅读
- 电机控制调试助手怎么用 747次阅读
- 调试打印技巧分享 606次阅读
- 软件调试和硬件调试具体操作方式上的差别 2506次阅读
- 支持片上测试和调试功能的在线调试模块的应用设计 2464次阅读
- 单片机常用的调试接口有哪些 3909次阅读
- 基于VLT威廉希尔官方网站 的新型DRAM详解 1940次阅读
- 现场扩声系统如何调试_现场扩声系统调试步骤教程 7237次阅读
- 如何调试扩声系统_扩声系统调试步骤 1w次阅读
- 锁屏密码失效后重启,手机界面显示iPhone已停用怎么办? 10.3w次阅读
- 传统FPGA调试方案与EXOSTIV Probe硬件调试仪 7034次阅读
- 何为调试,调试为何? 3062次阅读
- labview怎么调试?基于labview的USB调试教程案例分析 1.3w次阅读
- python断点调试方法 7205次阅读
- 编码不能没调试,调试不能没断点 966次阅读
下载排行
本周
- 1TC358743XBG评估板参考手册
- 1.36 MB | 330次下载 | 免费
- 2开关电源基础知识
- 5.73 MB | 11次下载 | 免费
- 3100W短波放大电路图
- 0.05 MB | 4次下载 | 3 积分
- 4嵌入式linux-聊天程序设计
- 0.60 MB | 3次下载 | 免费
- 5DIY动手组装LED电子显示屏
- 0.98 MB | 3次下载 | 免费
- 6基于FPGA的C8051F单片机开发板设计
- 0.70 MB | 2次下载 | 免费
- 751单片机PM2.5检测系统程序
- 0.83 MB | 2次下载 | 免费
- 8基于51单片机的RGB调色灯程序仿真
- 0.86 MB | 2次下载 | 免费
本月
- 1OrCAD10.5下载OrCAD10.5中文版软件
- 0.00 MB | 234315次下载 | 免费
- 2555集成电路应用800例(新编版)
- 0.00 MB | 33566次下载 | 免费
- 3接口电路图大全
- 未知 | 30323次下载 | 免费
- 4开关电源设计实例指南
- 未知 | 21549次下载 | 免费
- 5电气工程师手册免费下载(新编第二版pdf电子书)
- 0.00 MB | 15349次下载 | 免费
- 6数字电路基础pdf(下载)
- 未知 | 13750次下载 | 免费
- 7电子制作实例集锦 下载
- 未知 | 8113次下载 | 免费
- 8《LED驱动电路设计》 温德尔著
- 0.00 MB | 6656次下载 | 免费
总榜
- 1matlab软件下载入口
- 未知 | 935054次下载 | 免费
- 2protel99se软件下载(可英文版转中文版)
- 78.1 MB | 537797次下载 | 免费
- 3MATLAB 7.1 下载 (含软件介绍)
- 未知 | 420027次下载 | 免费
- 4OrCAD10.5下载OrCAD10.5中文版软件
- 0.00 MB | 234315次下载 | 免费
- 5Altium DXP2002下载入口
- 未知 | 233046次下载 | 免费
- 6电路仿真软件multisim 10.0免费下载
- 340992 | 191186次下载 | 免费
- 7十天学会AVR单片机与C语言视频教程 下载
- 158M | 183279次下载 | 免费
- 8proe5.0野火版下载(中文版免费下载)
- 未知 | 138040次下载 | 免费
电子发烧友App





创作
发文章
发帖
提问
发资料
发视频
上传资料赚积分
评论