资料介绍
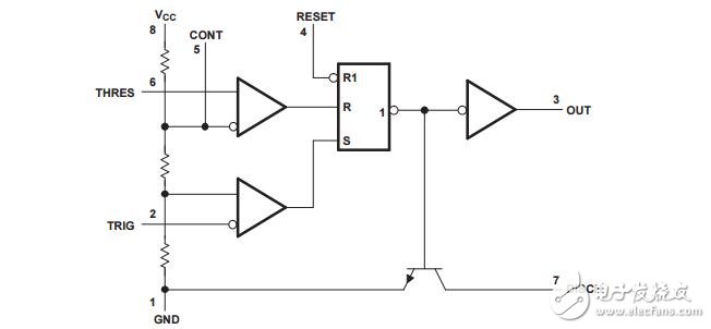
The xx555 timer is a popular and easy to use for general purpose timing applications from 10 µs to hours or from 《 1mHz to 100 kHz. In the time-delay or mono-stable mode of operation, the timed interval is controlled by a single external resistor and capacitor network. In the a-stable mode of operation, the frequency and duty cycle can be controlled independently with two external resistors and a single external capacitor. Maximum output sink and discharge sink current is greater for higher VCC and less for lower VCC.

For mono-stable operation, any of these timers can be connected as shown in Figure 9. If the output is low, application of a negative-going pulse to the trigger (TRIG) sets the flip-flop (Q goes low), drives the output high, and turns off Q1. Capacitor C then is charged through RA until the voltage across the capacitor reaches the threshold voltage of the threshold (THRES) input. If TRIG has returned to a high level, the output of the threshold comparator resets the flip-flop (Q goes high), drives the output low, and discharges C through Q1.

- NA555,NE555,SA555,SE555精密计时器数据表
- 迷你钢琴NE555P IC管风琴开源分享
- 高速电路PCB设计与EMC威廉希尔官方网站 分析.pdf 0次下载
- PCB设计中的20个规则!
- NE555电源IC的NE68035非线性模型数据手册免费下载 11次下载
- MA4810原版数据手册.pdf-EasyDatasheet 0次下载
- NE555英版数据手册 0次下载
- FAN6755W原版数据手册.pdf-EasyDatasheet 0次下载
- 线路板pcb设计过程抗干扰设计规则原理 21次下载
- pcb布线设计规则.pdf 0次下载
- TI运放OP_NE5532P数据手册英文原版 0次下载
- NE555电路智能设计软件下载 478次下载
- PHILIPS NE555N pdf
- PCB设计中20H规则的验证方法 0次下载
- ne555.pdf
- 几个有趣的DIY电路分享 3114次阅读
- 基于NE555的警笛电路图 2175次阅读
- 一些有趣的NE555电路 2307次阅读
- 如何改善PCB设计的基本问题和技巧? 2893次阅读
- 基于NE555的延时电路 1.6w次阅读
- NE555构成的自动延时电路 3.1w次阅读
- PCB设计中如何设定多个网络详细规则说明 8884次阅读
- 利用NE555和CD4017构成的LED灯 1.2w次阅读
- pcb设计之3种设计同步数据工具介绍 1375次阅读
- ne555和lm555的区别介绍_lm555/ne555 4.7w次阅读
- ne555调温电路图大全(六款ne555调温电路) 3.7w次阅读
- ne555可以用什么代替 3w次阅读
- 高速PCB设计指南(规则总结、原因分析以及设计技巧) 2624次阅读
- Protel硬件开发PCB设计的3W和20H原则及五五规则 6767次阅读
- 采用NE555的定时器电路图 1w次阅读
下载排行
本周
- 1开关电源设计原理手册
- 1.83 MB | 4次下载 | 免费
- 2PL4807单节锂离子电池充电器中文手册
- 1.36 MB | 2次下载 | 免费
- 3智能小车proteus仿真+C源程序
- 0.02 MB | 1次下载 | 免费
- 4TMR威廉希尔官方网站 在电流传感器中的应用
- 616.47 KB | 1次下载 | 免费
- 5BQ769142威廉希尔官方网站 参考手册
- 2.99MB | 1次下载 | 免费
- 6CBM8605_8606_8608-运算放大器【中文排版】-202406271735
- 2.70 MB | 1次下载 | 免费
- 701-07-06-CBM8655_CBM8656精密运算放大器
- 4.49 MB | 1次下载 | 免费
- 8LLC 电路基本原理分析及公式推导
- 551.94 KB | 1次下载 | 免费
本月
- 1XL4015+LM358恒压恒流电路图
- 0.38 MB | 155次下载 | 1 积分
- 2PCB布线和布局电路设计规则
- 0.40 MB | 45次下载 | 免费
- 3GB/T4706.1-2024 家用和类似用途电器的安全第1部分:通用要求
- 7.43 MB | 14次下载 | 1 积分
- 4智能门锁原理图
- 0.39 MB | 13次下载 | 免费
- 5JESD79-5C_v1.30-2024 内存威廉希尔官方网站 规范
- 2.71 MB | 10次下载 | 免费
- 6elmo直线电机驱动调试细则
- 4.76 MB | 9次下载 | 6 积分
- 7WIFI智能音箱原理图完整版
- 0.09 MB | 7次下载 | 10 积分
- 8PC1013三合一快充数据线充电芯片介绍
- 1.03 MB | 7次下载 | 免费
总榜
- 1matlab软件下载入口
- 未知 | 935115次下载 | 10 积分
- 2开源硬件-PMP21529.1-4 开关降压/升压双向直流/直流转换器 PCB layout 设计
- 1.48MB | 420061次下载 | 10 积分
- 3Altium DXP2002下载入口
- 未知 | 233084次下载 | 10 积分
- 4电路仿真软件multisim 10.0免费下载
- 340992 | 191367次下载 | 10 积分
- 5十天学会AVR单片机与C语言视频教程 下载
- 158M | 183333次下载 | 10 积分
- 6labview8.5下载
- 未知 | 81581次下载 | 10 积分
- 7Keil工具MDK-Arm免费下载
- 0.02 MB | 73806次下载 | 10 积分
- 8LabVIEW 8.6下载
- 未知 | 65985次下载 | 10 积分
电子发烧友App





创作
发文章
发帖
提问
发资料
发视频
评论