资料介绍
底板原理图

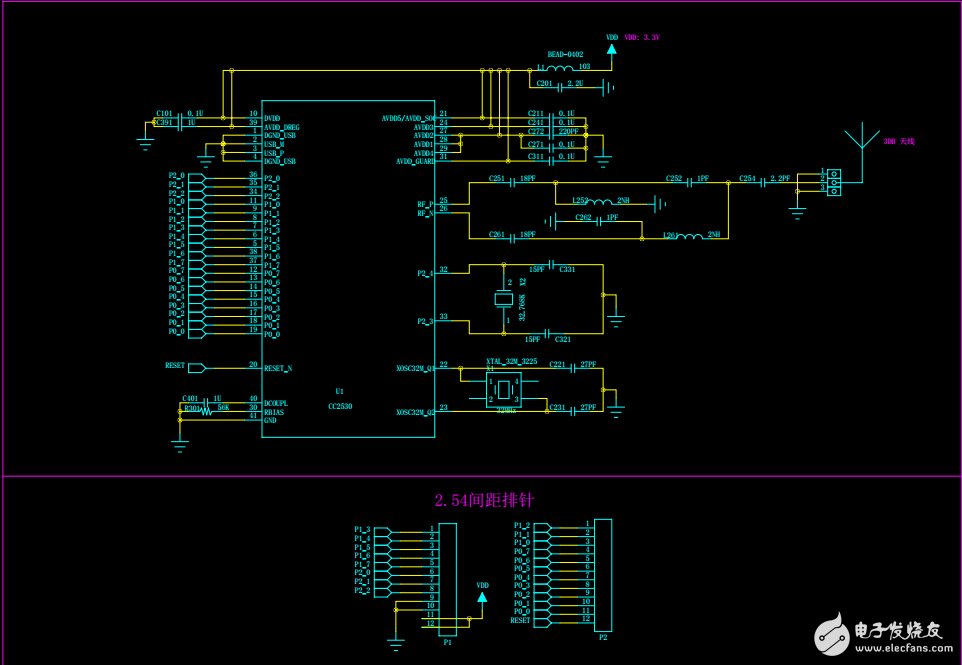
核心板原理图


核心板原理图

下载该资料的人也在下载
下载该资料的人还在阅读
更多 >
- CC2530最小系统的PCB图免费下载 114次下载
- CC2530底板V1.0(含原路图) 0次下载
- CC2530开发实验板(含原路图) 0次下载
- 基于CC2530的ZigBee通信网的应用设计.pdf 23次下载
- AXU2CG FPGA XLINX核心板原理图 36次下载
- CC2530 Zigbee射频模块开发板的电路原理图免费下载 155次下载
- CC2530片上系统SoC芯片的PCB板图资料免费下载 0次下载
- CC2530F256核心板的电路原理图免费下载。 0次下载
- CC2530主板电路原理图免费下载 111次下载
- CC2530芯片的基本特性和CC2530无线模块的设计 96次下载
- CC2530英文数据手册 29次下载
- cc2530底板 0次下载
- 核心板原理图 33次下载
- CC2530 定时器T1的使用 0次下载
- GEC2530开发板底板原理图 11次下载
- CPM核心板应用之电源硬件设计指导 194次阅读
- CPM核心板应用之eMMC硬件设计指导 266次阅读
- CC2530(zigbee)入门开发: 安装IAR开发环境 1w次阅读
- CC2530(zigbee)入门开发: 点亮LED灯(输出) 6678次阅读
- 基于CC2530 zigbee模块实现温湿度光强测量 8751次阅读
- 基于zigbee CC2530和环境光传感器实现照度计的设计 7649次阅读
- firefly Core-3128J核心板简介 1429次阅读
- firefly Core-PX3-SEJ核心板 介绍 1479次阅读
- 如何利用CC2530实现无线串口 6471次阅读
- 关于IEEE 802.15.4的CC2530无线数据收发设计 8101次阅读
- cc2530程序设计实例之CC2530 RF部分使用—实现点对点收发 2.1w次阅读
- CC2530的主要功能特性以及应用电路图 4w次阅读
- cc2530按键控制流水灯 2w次阅读
- 基于MSP430和CC2530的温室大棚数据采集系统设计 7009次阅读
- 主流ZigBee芯片大盘点(2):德州仪器 CC2530 3.7w次阅读
下载排行
本周
- 1TC358743XBG评估板参考手册
- 1.36 MB | 330次下载 | 免费
- 2开关电源基础知识
- 5.73 MB | 6次下载 | 免费
- 3100W短波放大电路图
- 0.05 MB | 4次下载 | 3 积分
- 4嵌入式linux-聊天程序设计
- 0.60 MB | 3次下载 | 免费
- 5基于FPGA的光纤通信系统的设计与实现
- 0.61 MB | 2次下载 | 免费
- 651单片机窗帘控制器仿真程序
- 1.93 MB | 2次下载 | 免费
- 751单片机大棚环境控制器仿真程序
- 1.10 MB | 2次下载 | 免费
- 8基于51单片机的RGB调色灯程序仿真
- 0.86 MB | 2次下载 | 免费
本月
- 1OrCAD10.5下载OrCAD10.5中文版软件
- 0.00 MB | 234315次下载 | 免费
- 2555集成电路应用800例(新编版)
- 0.00 MB | 33564次下载 | 免费
- 3接口电路图大全
- 未知 | 30323次下载 | 免费
- 4开关电源设计实例指南
- 未知 | 21549次下载 | 免费
- 5电气工程师手册免费下载(新编第二版pdf电子书)
- 0.00 MB | 15349次下载 | 免费
- 6数字电路基础pdf(下载)
- 未知 | 13750次下载 | 免费
- 7电子制作实例集锦 下载
- 未知 | 8113次下载 | 免费
- 8《LED驱动电路设计》 温德尔著
- 0.00 MB | 6653次下载 | 免费
总榜
- 1matlab软件下载入口
- 未知 | 935054次下载 | 免费
- 2protel99se软件下载(可英文版转中文版)
- 78.1 MB | 537796次下载 | 免费
- 3MATLAB 7.1 下载 (含软件介绍)
- 未知 | 420026次下载 | 免费
- 4OrCAD10.5下载OrCAD10.5中文版软件
- 0.00 MB | 234315次下载 | 免费
- 5Altium DXP2002下载入口
- 未知 | 233046次下载 | 免费
- 6电路仿真软件multisim 10.0免费下载
- 340992 | 191185次下载 | 免费
- 7十天学会AVR单片机与C语言视频教程 下载
- 158M | 183279次下载 | 免费
- 8proe5.0野火版下载(中文版免费下载)
- 未知 | 138040次下载 | 免费
电子发烧友App





创作
发文章
发帖
提问
发资料
发视频
上传资料赚积分
评论