资料介绍
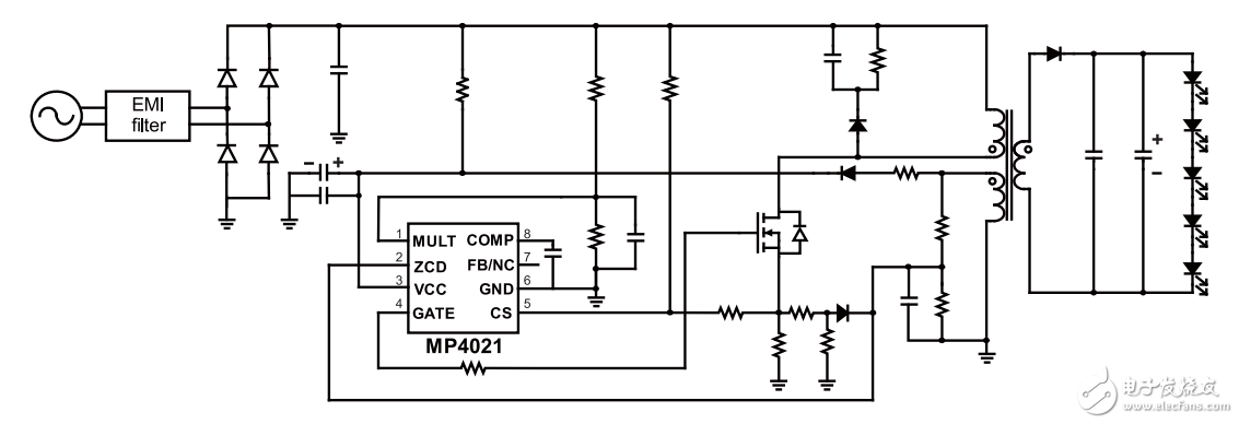
The MP4021 is a primary-side–control offline LED lighting controller that achieves high power factor and accurate LED current for isolated single-power-stage lighting applications in a single SOIC8 package. The proprietary realcurrent control method accurately controls LED current from primary-side information. Eliminating the secondary-side feedback components and the optocoupler significantly simplifies the LED lighting system design.

下载该资料的人也在下载
下载该资料的人还在阅读
更多 >
- LED照明及驱动器基本知识培训PPT 55次下载
- 国家半导体:离线式TRIAC调光LED驱动器参考设计.pdf
- LED照明驱动与调光威廉希尔官方网站 综述 15次下载
- LCD/LED液晶控制器及驱动器芯片VK1072B电路图 42次下载
- 基于DSP的LED照明驱动控制系统设计方案 17次下载
- 如何正确的选择LED照明驱动芯片
- HV98100和HV98101非可调光离线式LED驱动器的中文数据手册免费下载
- HV98100 120VAC离线式LED驱动器评估板的详细中文资料概述
- HV98100 120VAC离线式LED驱动器评估板的详细中文数据手册
- LED照明驱动电路及TPS92002模块详解 16次下载
- 脱机LED照明简化 7次下载
- LED照明驱动电源电路英国威廉希尔公司网站 49次下载
- 离线LED驱动器参考设计
- 室内照明用离线式LED驱动
- LED驱动芯片应用电路原理
- LED照明驱动电源IC U6113产品介绍 270次阅读
- LED驱动电路图分享 3177次阅读
- 典型LED照明电路图分享 4180次阅读
- led驱动芯片U6117D简述 1164次阅读
- 基于控制器LM3445的TRIAC调光离线LED驱动电路原理解析 4505次阅读
- 基于采用交流离线电源的LED驱动电路设计 1598次阅读
- LED白光照明模组驱动电路设计方案 1293次阅读
- 120VAC离线LED驱动器板ADM00766和LED负载板ADM00767主要特性详解(图) 2453次阅读
- LED室内照明驱动电源的核心价值是什么? 3682次阅读
- LED区域照明驱动架构与典型设计 2109次阅读
- 浅谈LED照明的驱动芯片选用技巧 1047次阅读
- 专家教你如何选取LED照明驱动芯片 3598次阅读
- 如何执行离线式LED驱动电路设计 1006次阅读
- 浅谈LED照明驱动IC的选择准则 952次阅读
- 使用一次侧回授的4.2W GU10 LED照明驱动器 8407次阅读
下载排行
本周
- 1使用单片机实现七人表决器的程序和仿真资料免费下载
- 2.96 MB | 44次下载 | 免费
- 2Keysight B1500A 半导体器件分析仪用户手册、说明书 (中文)
- 19.00 MB | 4次下载 | 免费
- 3台达VFD-M系列变频器驱动板原厂原理图
- 0.17 MB | 2次下载 | 免费
- 4Keysight B1500A半导体器件分析仪自学培训教程
- 19.00 MB | 2次下载 | 5 积分
- 5联想E46L DAOLL6笔记本电脑图纸
- 1.10 MB | 2次下载 | 5 积分
- 6MATLAB绘图合集
- 27.12 MB | 2次下载 | 5 积分
- 7UCC38C42 30W同步降压转换器参考设计
- 428.07KB | 1次下载 | 免费
- 8模态分解合集matlab代码
- 3.03 MB | 1次下载 | 2 积分
本月
- 1使用单片机实现七人表决器的程序和仿真资料免费下载
- 2.96 MB | 44次下载 | 免费
- 2UC3842/3/4/5电源管理芯片中文手册
- 1.75 MB | 15次下载 | 免费
- 3DMT0660数字万用表产品说明书
- 0.70 MB | 13次下载 | 免费
- 4ST7789V2单芯片控制器/驱动器英文手册
- 3.07 MB | 11次下载 | 1 积分
- 5TPS54202H降压转换器评估模块用户指南
- 1.02MB | 8次下载 | 免费
- 6STM32F101x8/STM32F101xB手册
- 1.69 MB | 8次下载 | 1 积分
- 7LLC 电路基本原理分析及公式推导
- 551.94 KB | 6次下载 | 免费
- 8HY12P65/HY12P66数字万用表芯片规格书
- 0.69 MB | 6次下载 | 免费
总榜
- 1matlab软件下载入口
- 未知 | 935119次下载 | 10 积分
- 2开源硬件-PMP21529.1-4 开关降压/升压双向直流/直流转换器 PCB layout 设计
- 1.48MB | 420061次下载 | 10 积分
- 3Altium DXP2002下载入口
- 未知 | 233084次下载 | 10 积分
- 4电路仿真软件multisim 10.0免费下载
- 340992 | 191367次下载 | 10 积分
- 5十天学会AVR单片机与C语言视频教程 下载
- 158M | 183335次下载 | 10 积分
- 6labview8.5下载
- 未知 | 81581次下载 | 10 积分
- 7Keil工具MDK-Arm免费下载
- 0.02 MB | 73807次下载 | 10 积分
- 8LabVIEW 8.6下载
- 未知 | 65987次下载 | 10 积分
电子发烧友App





创作
发文章
发帖
提问
发资料
发视频
评论