资料介绍
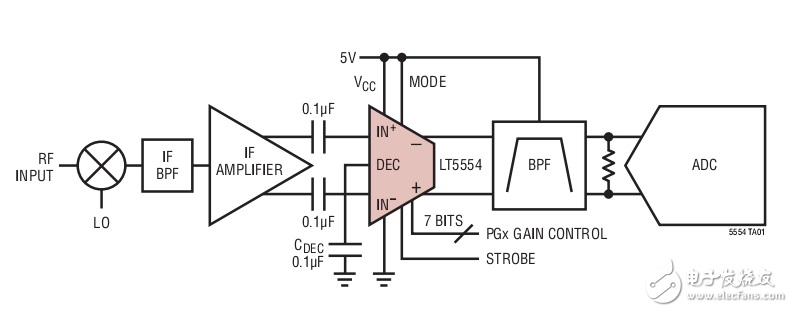
The LT5554 is a 7-bit digitally controlled programmable gain (PG) amplifi er with 16dB gain control range. It consists of a 50Ω input variable attenuator, followed by a high linearity variable transconductance amplifi er. The coarse 4dB input attenuator step is implemented via 2-bits of digital control (PG5, PG6)。

- 基于LT5554_Typical Application模拟放大的参考设计
- LT3752/LT3752-1:带内部内务控制器的有源钳位同步正激控制器数据表
- LT4351:MOSFET Diode OR控制器数据Sheet
- 基于DSP的高压训线机器人数字化控制器 10次下载
- LT3757/LT3757A:Boost、Flyback、SEPIC和反相控制器产品手册
- LT5554:宽带超低失真7位数控VGA数据表
- LT5514: 具有数字控制式增益的超低失真 IF 放大器/ADC 驱动器 数据手册
- LT5554 - 宽带、超低失真数字可编程 IF VGA 改善信号完整性性能
- 如何使用DSP进行数字PID控制器的设计 34次下载
- RFDA0056数字控制可变增益放大器的详细数据手册免费下载
- RFDA0066数字控制可变增益放大器的详细资料概述
- 如何使用dsPIC30F2010数字信号控制器控制无传感器的BLDC电机
- TS流音频自动增益控制器TS-AGC产品简介
- 变增益智能PID控制器设计
- LT5554 pdf datasheet (Broadban
- PID控制器与PWM控制器的区别 1665次阅读
- PID控制器与开关控制器的区别 398次阅读
- LT1167:单个电阻器设定最佳仪表放大器的增益 1246次阅读
- 用HLS实现PID控制器 996次阅读
- DC/DC控制器LT3756的主要特性及性能应用 3538次阅读
- 基于AD603与MC34063的AGC控制器设计 4392次阅读
- 采用可变增益控制器RF2607在WLAN接收机前端系统中的应用 1074次阅读
- 基于LT3763控制器的高功率LED照明设计 3259次阅读
- LT8711直流-直流控制器,为工业和汽车应用量身打造! 3562次阅读
- 为汽车电源提供反向电流保护和整流的有源整流器控制器LT8672 4741次阅读
- 正激式转换器控制器LT8310和可调并联电压调节器LT1431 1877次阅读
- 什么是运动控制器_运动控制器的工作原理及应用 3.6w次阅读
- 让数字电源控制器与模拟控制器兼容的电路 2246次阅读
- 数字电源控制器UCD3138的数字比较器与模数转换器的应用说明 5054次阅读
- 精密数字定时控制器电路图 2243次阅读
下载排行
本周
- 1TC358743XBG评估板参考手册
- 1.36 MB | 330次下载 | 免费
- 2开关电源基础知识
- 5.73 MB | 11次下载 | 免费
- 3100W短波放大电路图
- 0.05 MB | 4次下载 | 3 积分
- 4嵌入式linux-聊天程序设计
- 0.60 MB | 3次下载 | 免费
- 5DIY动手组装LED电子显示屏
- 0.98 MB | 3次下载 | 免费
- 6基于FPGA的C8051F单片机开发板设计
- 0.70 MB | 2次下载 | 免费
- 751单片机PM2.5检测系统程序
- 0.83 MB | 2次下载 | 免费
- 8基于51单片机的RGB调色灯程序仿真
- 0.86 MB | 2次下载 | 免费
本月
- 1OrCAD10.5下载OrCAD10.5中文版软件
- 0.00 MB | 234315次下载 | 免费
- 2555集成电路应用800例(新编版)
- 0.00 MB | 33566次下载 | 免费
- 3接口电路图大全
- 未知 | 30323次下载 | 免费
- 4开关电源设计实例指南
- 未知 | 21549次下载 | 免费
- 5电气工程师手册免费下载(新编第二版pdf电子书)
- 0.00 MB | 15349次下载 | 免费
- 6数字电路基础pdf(下载)
- 未知 | 13750次下载 | 免费
- 7电子制作实例集锦 下载
- 未知 | 8113次下载 | 免费
- 8《LED驱动电路设计》 温德尔著
- 0.00 MB | 6656次下载 | 免费
总榜
- 1matlab软件下载入口
- 未知 | 935054次下载 | 免费
- 2protel99se软件下载(可英文版转中文版)
- 78.1 MB | 537797次下载 | 免费
- 3MATLAB 7.1 下载 (含软件介绍)
- 未知 | 420027次下载 | 免费
- 4OrCAD10.5下载OrCAD10.5中文版软件
- 0.00 MB | 234315次下载 | 免费
- 5Altium DXP2002下载入口
- 未知 | 233046次下载 | 免费
- 6电路仿真软件multisim 10.0免费下载
- 340992 | 191186次下载 | 免费
- 7十天学会AVR单片机与C语言视频教程 下载
- 158M | 183279次下载 | 免费
- 8proe5.0野火版下载(中文版免费下载)
- 未知 | 138040次下载 | 免费
电子发烧友App





创作
发文章
发帖
提问
发资料
发视频
上传资料赚积分
评论