资料介绍
关于电子设计的设计报告
八路数字抢答器设计报告
一、设计要求
设计一个八路数字抢答器,使得该抢答器具有以下要求:
该抢答器除具有基本的抢答功能外,还具有定时、计时和报警多重功能,具体表现如下:
(1)主持人通过时间预设开关预设供抢答的时间,系统将完成自动倒计时。
(2)若在规定的时间内有人抢答,则计时将自动停止;若在规定的时间内无人抢答,则系统中的蜂鸣器将发响,提示主持人本轮抢答无效。
(3)在实现抢答、定时、计时功能的同时,实现报警功能。
二、设计的作用、目的:
1、目的:通过本次课题的设计和制作,加强我们的设计、创新和动手的能力,使得我们进一步将课本上的内容运用到了实践当中,同时对八路抢答器、更多的电路构成及元器件有了更多的了解。当然了解团队合作的重要性也将是我们的一项重要的收获。
2、作用:在现实生活中,抢答器在单位团体的专业知识竞赛中使用,各类直播录播的演播室栏目,电视大奖赛,也有着广泛的应用。是调动现场观众参与热情,
提高栏目档次与可看性、增强栏目互动性、方便栏目环节创意的有力工具。因此,设计一个八路数字抢答器,在实际活动中具有重要意义。
三、设计的具体实现:
1、系统概述
八路数字抢答器由抢答器电路,定时电路,报警电路三部分组成。其工作原理为:接通电源后,主持人将开关拨到“清零”状态,抢答器处于禁止状态,编号显示器灭灯,定时器显示设定时间,主持人将开关置“开始”状态,宣布“开始”抢答器工作。定时器倒计时,扬声器给出声响提示。选手在定时时间内抢答时,抢答器完成,优先判断、编号锁存、编号显示、扬声器提示。当一轮抢答之后,定时器停止、禁止二次抢答、定时器显示剩余时间。如果再次抢答必须由主持人再次操作“清除”和“开始”状态开关。
具体工作过程如下:
(1)抢答器同时供 8 名选手或 8 个代表队比赛,分别用 8 个按钮 S0 ~ S7 表示。
(2)设置一个系统清除和抢答控制开关 S,该开关由主持人控制。
(3)抢答器具有锁存与显示功能。即选手按动按钮,锁存相应的编号,扬声器发出声响提示,并在 DPY_7-SEG 七段数码管上显示选手号码。选手抢答实行优先锁存,优先抢答选手的编号一直保持到主持人将系统清除为止。
(4)抢答器具有定时抢答功能,且一次抢答的时间由主持人设定(如 30 秒)。
当主持人启动“开始”键后,定时器进行减计时。
(5)参赛选手在设定的时间内进行抢答,抢答有效,定时器停止工作,显示
器上显示选手的编号和抢答的时间,并保持到主持人将系统清除为止。如果定时时间已到,无人抢答,本次抢答无效,系统报警并禁止抢答,定时显示器上显示 00。
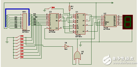
(1) 抢答器电路
设计电路如图所示。电路选用优先编码器 74LS148 和锁存器 74LS297来完成。该电路主要完成两个功能,一是分辨出选手按键的先后,并锁存优先抢答者的编号,同时译码显示电路显示编号,显示电路采用七段数字数码显示管;二是禁止其他选手按键,其按键操作无效。工作过程,开关 S 置于“清除”端时,RS 触发器的 R、S 端均为 0,4 个触发器输出置 0,使 74LS148 的优先编码工作标志端=0,使之处于工作状态。当开关 S 置于“开始”时,抢答器处于等待工作状态,当有选手将抢答按键按下时,74LS148 的输出经 RS 锁存后,CTR=1,RBO =1,七段显示电路 74LS48 处于工作状态4Q3Q2Q=101,经译码显示为“5”。此外,CTR=1使 74LS148 优先编码工作标志端处于禁止状态,封锁其他按键的输入。当按键松开即按下时,74LS148 的 此时由于仍为 CTR=1使优先编码工作标志端,所以 74LS148 仍处于禁止状态,确保不会出二次按键时输入信号,保证了抢答者的优先性。如有再次抢答需由主持人将 S 开关重新置“清除”然后再进行下一轮抢答。

- 八路抢答器设计图 14次下载
- 八路抢答器源码 90次下载
- 如何设计一个八路数字抢答器的毕业设计资料免费下载 85次下载
- 《八路抢答器》课程设计报告 39次下载
- 8路数字抢答器课程设计报告 45次下载
- 基于单片机的八路智力抢答器设计 201次下载
- 八路抢答器 51次下载
- 基于单片机的八路抢答器 4次下载
- 电子工艺实习报告_CD4511八路抢答器装配与调试 0次下载
- 八路抢答器 35次下载
- 八路扫描式抢答器设计 0次下载
- 简单的八路抢答器源程序 27次下载
- 基于单片机的八路抢答器开题报告 12次下载
- Protel Schematic八路抢答器原理图 31次下载
- 基于51单片机的八路抢答器设计 98次下载
- 八路扫描式抢答器的设计与实现 1819次阅读
- 基于模拟电路的八路抢答器设计 3604次阅读
- 一个设计巧妙的数显抢答器 3845次阅读
- 纯数字电路做的八路抢答器 6833次阅读
- 基于8086系统抢答器的设计 5946次阅读
- 三路智力抢答器的PLC控制研究 6623次阅读
- 74LS148的4路抢答器 2.7w次阅读
- 抢答器plc梯形图介绍(三路抢答器和四路抢答器) 8w次阅读
- 三路抢答器电路设计方案汇总(三款模拟电路设计原理图详解) 8.1w次阅读
- 十路抢答器电路设计方案汇总(三款模拟+仿真设计电路图) 1.8w次阅读
- 八路抢答器电路设计方案汇总(五款模拟电路设计原理及工作原理详细) 19.7w次阅读
- 基于STC12C5A60S2的6路抢答器设计 1760次阅读
- 基于8D锁存器74LS373的抢答器设计电路 1.1w次阅读
- 基于cd4511的八路抢答器电路 7w次阅读
- 四位数字抢答器电路 9512次阅读
下载排行
本周
- 1电子电路原理第七版PDF电子教材免费下载
- 0.00 MB | 1490次下载 | 免费
- 2单片机典型实例介绍
- 18.19 MB | 92次下载 | 1 积分
- 3S7-200PLC编程实例详细资料
- 1.17 MB | 27次下载 | 1 积分
- 4笔记本电脑主板的元件识别和讲解说明
- 4.28 MB | 18次下载 | 4 积分
- 5开关电源原理及各功能电路详解
- 0.38 MB | 10次下载 | 免费
- 6基于AT89C2051/4051单片机编程器的实验
- 0.11 MB | 4次下载 | 免费
- 7蓝牙设备在嵌入式领域的广泛应用
- 0.63 MB | 3次下载 | 免费
- 89天练会电子电路识图
- 5.91 MB | 3次下载 | 免费
本月
- 1OrCAD10.5下载OrCAD10.5中文版软件
- 0.00 MB | 234313次下载 | 免费
- 2PADS 9.0 2009最新版 -下载
- 0.00 MB | 66304次下载 | 免费
- 3protel99下载protel99软件下载(中文版)
- 0.00 MB | 51209次下载 | 免费
- 4LabView 8.0 专业版下载 (3CD完整版)
- 0.00 MB | 51043次下载 | 免费
- 5555集成电路应用800例(新编版)
- 0.00 MB | 33562次下载 | 免费
- 6接口电路图大全
- 未知 | 30320次下载 | 免费
- 7Multisim 10下载Multisim 10 中文版
- 0.00 MB | 28588次下载 | 免费
- 8开关电源设计实例指南
- 未知 | 21539次下载 | 免费
总榜
- 1matlab软件下载入口
- 未知 | 935053次下载 | 免费
- 2protel99se软件下载(可英文版转中文版)
- 78.1 MB | 537791次下载 | 免费
- 3MATLAB 7.1 下载 (含软件介绍)
- 未知 | 420026次下载 | 免费
- 4OrCAD10.5下载OrCAD10.5中文版软件
- 0.00 MB | 234313次下载 | 免费
- 5Altium DXP2002下载入口
- 未知 | 233045次下载 | 免费
- 6电路仿真软件multisim 10.0免费下载
- 340992 | 191183次下载 | 免费
- 7十天学会AVR单片机与C语言视频教程 下载
- 158M | 183277次下载 | 免费
- 8proe5.0野火版下载(中文版免费下载)
- 未知 | 138039次下载 | 免费
电子发烧友App





创作
发文章
发帖
提问
发资料
发视频
上传资料赚积分
评论