资料介绍
温度测量系统
图1中的电路显示了换能器的输出,如铂RTD桥,可数字化一个运算放大器。这个电路是一个修改,发现应用笔记43.1的LTC1292差动输入移除共模电压。使用的lt1006放大。电阻器之间的+输入的lt1006在LTC1292输入+补偿通过RS. Full桥的负载电阻规模可以通过500kΩ修剪盆栽调整和偏可以由100Ω修剪盆栽调整系列的比在这里使用AN43下rplat价值提高动态范围。在+上的信号电压不得超过VREF引脚。差分电压范围为VREF减去约100mV。这足够的范围测量0°C到400°C用0.1°C分辨率。

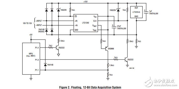
浮点,12位数据采集系统
图2中的电路演示了如何浮动LTC1292进行差分测量。该电路将数字化从10V至15V 12位5V范围分辨率。数字I / O已被翻译。这个lt1019-5用于分流模式创建浮动对于LTC1292interwetten与威廉的赔率体系 地。数字I/O线使使用4.3v齐纳管夹单晶体管逆变器。光电隔离器也可以使用。浮动模拟地面应为LTC1292地平面。这个47μF旁路电容应从VCC引脚绑具有最小导程和长度的浮动接地平面尽可能靠近设备放置。同样,保持从接地引脚到浮地的引线长度最低限度的平面(低轮廓插座是可以接受的)。

Differential Temperature Measurement System
The circuit in Figure 3 digitizes the difference in temperature between two locations. The two LM134s are used as temperature sensors. These are ideally suited for remote applications because they are current output devices. This allows long wires to run from the sensor back to the LTC1292 without any degradation to the signal from the sensor. Resistor RSET sets the current to 1μA/°K. The current is converted to a voltage by the resistor R1 connected from V– to ground. The reference voltage and resistor were selected to give a change of 0.05°C/LSB. The res olution is given by °C/LSB = VREF / ((4096) (1mA) (R1))。 The maximum temperature at each input is 125°C.
- 使用ADSP-2100系列第1卷
- AN67-线性威廉希尔官方网站 杂志电路集,第三卷
- AN66-线性威廉希尔官方网站 杂志电路集,第二卷
- AN84-线性威廉希尔官方网站 杂志电路集,第四卷
- 使用ADSP-2100系列第1卷
- ADI《模拟对话》威廉希尔官方网站 杂志第45卷和第46卷详细资料免费下载 0次下载
- 电路收集线性威廉希尔官方网站 杂志第五卷 12次下载
- 电路收集线性威廉希尔官方网站 杂志第三卷 4次下载
- 电路收集线性威廉希尔官方网站 杂志第四卷 5次下载
- 电路收集线性威廉希尔官方网站 杂志第二卷 6次下载
- 计算机程序设计艺术 (含第1卷,第2卷,第3卷 基本算法) 0次下载
- 通信电路-新编电子电路大全第5卷 0次下载
- 测量与传感电路-新编电子电路大全第4卷 0次下载
- 通用模拟电路-新编电子电路大全第2卷 0次下载
- 家用与民用电路-新编电子电路大全第1卷 0次下载
- 隔离电压线性采集电路原理分析 864次阅读
- 线性电路的基本定理 5926次阅读
- 机电开关的能量收集电路 1243次阅读
- 电路分析与电子线路经验谈 从线性到非线性 5628次阅读
- 智能马桶收集分析尿液,可提供个人健康信息 4914次阅读
- 线性稳压电源电路识图技巧 1.2w次阅读
- Science杂志评选10项激动人心的机器人开发和威廉希尔官方网站 3394次阅读
- 135卷片报位电路介绍 882次阅读
- 线性光耦隔离检测电压电路详解 7.8w次阅读
- 什么是炉卷轧机?炉卷轧机上的板卷温度检测 3072次阅读
- 线性电路的齐次性_什么是线性电路的齐次性 4.1w次阅读
- 线性电阻电路的分析方法_线性电阻的串并联 2.4w次阅读
- 非线性电路的分析方法_非线性电路分析举例 2.8w次阅读
- 线性元件有哪些_线性电路 4.2w次阅读
- 射频功率放大器的自适应前馈线性化威廉希尔官方网站 2473次阅读
下载排行
本周
- 1TC358743XBG评估板参考手册
- 1.36 MB | 330次下载 | 免费
- 2开关电源基础知识
- 5.73 MB | 6次下载 | 免费
- 3100W短波放大电路图
- 0.05 MB | 4次下载 | 3 积分
- 4嵌入式linux-聊天程序设计
- 0.60 MB | 3次下载 | 免费
- 5基于FPGA的光纤通信系统的设计与实现
- 0.61 MB | 2次下载 | 免费
- 651单片机窗帘控制器仿真程序
- 1.93 MB | 2次下载 | 免费
- 751单片机大棚环境控制器仿真程序
- 1.10 MB | 2次下载 | 免费
- 8基于51单片机的RGB调色灯程序仿真
- 0.86 MB | 2次下载 | 免费
本月
- 1OrCAD10.5下载OrCAD10.5中文版软件
- 0.00 MB | 234315次下载 | 免费
- 2555集成电路应用800例(新编版)
- 0.00 MB | 33564次下载 | 免费
- 3接口电路图大全
- 未知 | 30323次下载 | 免费
- 4开关电源设计实例指南
- 未知 | 21549次下载 | 免费
- 5电气工程师手册免费下载(新编第二版pdf电子书)
- 0.00 MB | 15349次下载 | 免费
- 6数字电路基础pdf(下载)
- 未知 | 13750次下载 | 免费
- 7电子制作实例集锦 下载
- 未知 | 8113次下载 | 免费
- 8《LED驱动电路设计》 温德尔著
- 0.00 MB | 6653次下载 | 免费
总榜
- 1matlab软件下载入口
- 未知 | 935054次下载 | 免费
- 2protel99se软件下载(可英文版转中文版)
- 78.1 MB | 537796次下载 | 免费
- 3MATLAB 7.1 下载 (含软件介绍)
- 未知 | 420026次下载 | 免费
- 4OrCAD10.5下载OrCAD10.5中文版软件
- 0.00 MB | 234315次下载 | 免费
- 5Altium DXP2002下载入口
- 未知 | 233046次下载 | 免费
- 6电路仿真软件multisim 10.0免费下载
- 340992 | 191185次下载 | 免费
- 7十天学会AVR单片机与C语言视频教程 下载
- 158M | 183279次下载 | 免费
- 8proe5.0野火版下载(中文版免费下载)
- 未知 | 138040次下载 | 免费
电子发烧友App





创作
发文章
发帖
提问
发资料
发视频
上传资料赚积分
评论