资料介绍
能量收集系统的电源管理提示
设计一个电源管理系统的来源,从环境中获取能量是具有挑战性的。上述人士透露,从太阳能电池的振动能量,甚至从热差异的力量,都是少量的,不可预知的变化。这就产生了一个显着的挑战,电源管理系统,必须有效地运行,并提供一个稳定的输出。节点供电的传感器和处理器的电压和功率的要求已经下降,所以使用能量收集源已变得更加实际,但仍然有不同的方式来管理这些电源子系统。
这显然是必要的,以优化系统的低平均功率的设计,但它也有必要了解的能量收集源的上限和下限。降压/升压转换器将有一个下限以下的功率级可以关闭或不启动,中断系统的操作。这也意味着上电顺序必须理解的影响时,每个设备与其他设备的功率,使功率消耗不推低于下限功率转换阶段。
然而,也有必要知道潜在的峰值功率,以避免压倒额外的储能元件,如电容器或电池。
	  
Using hardware timers and interrupts rather than software reduces the overall power requirement, and having status indications and alerts implemented across the systems are essential so that power management choices can be made with the right information.
Isolating all the loads in the system and making them switchable gives the power manager more opportunities to avoid problems and optimize the performance. This also helps isolate any devices that are consuming too much power.
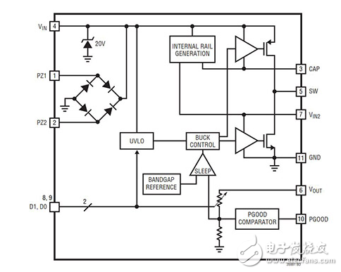
A buck/boost converter is a suitable architecture for harvesting energy from movement or vibration via a piezoelectric transducer. A protective shunt at the input allows the power manager to accommodate a variety of different piezoelectric elements, which can have short-circuit currents around 10 µA.
- MF9006是一款集成能量管理、充放电管理、储能器件管理等功能的微能量收集管理芯片
- 新能源智能小区楼宇供电系统与能量管理
- 非传统电源供应之能量收集入门
- 面向能量收集应用的超低电压 20mV升压型转换器和电源管理器
- 针对能量收集型无线远程传感器网络的实用电源管理设计
- 光伏电池电源的设计及其收集能量的方法 4次下载
- 无线传感器网络等威廉希尔官方网站 在能量收集应用中的应用 19次下载
- 无线传感器网络的能量收集 5次下载
- 能量收集设计中的最优功率管理威廉希尔官方网站 16次下载
- 开发能量收集功率预算的建议 3次下载
- 用于能量收集应用的电源管理IC的选择 8次下载
- 专用充电器集成电路管理超级电容器的能量收集设计 15次下载
- 专门满足能量收集PMIC的要求 8次下载
- 能量收集设计中的电源选择 7次下载
- MAX17710单芯片能量收集IC产品介绍 84次下载
- 能量管理系统是什么意思 839次阅读
- 能量收集是如何从环境中收集能量的 1623次阅读
- 能量收集系统为无能为力者提供动力 2221次阅读
- 能量收集功率转换的进展 754次阅读
- 机电开关的能量收集电路 1243次阅读
- 数字电源管理系统的特点及实际应用分析 2346次阅读
- Linux电源管理系统结构的详细资料说明 646次阅读
- 工作在2.4514GHz的能量收集片状天线的设计解决方案 3097次阅读
- 一个电感式能量收集电源电路设计 4874次阅读
- 工业控制器的能量收集电路设计方案 1789次阅读
- 专业的PMIC满足能量收集需求 4238次阅读
- 可以极大延长系统主电池寿命的能量收集电源IC 850次阅读
- 因应能量收集应用的超低功率需求 1755次阅读
- 太阳能和压电能量收集器及电池寿命延长器电路图 2120次阅读
- 对能量采集系统中电源管理的一些看法 4161次阅读
下载排行
本周
- 1TC358743XBG评估板参考手册
- 1.36 MB | 330次下载 | 免费
- 2开关电源基础知识
- 5.73 MB | 6次下载 | 免费
- 3100W短波放大电路图
- 0.05 MB | 4次下载 | 3 积分
- 4嵌入式linux-聊天程序设计
- 0.60 MB | 3次下载 | 免费
- 5基于FPGA的光纤通信系统的设计与实现
- 0.61 MB | 2次下载 | 免费
- 651单片机窗帘控制器仿真程序
- 1.93 MB | 2次下载 | 免费
- 751单片机大棚环境控制器仿真程序
- 1.10 MB | 2次下载 | 免费
- 8基于51单片机的RGB调色灯程序仿真
- 0.86 MB | 2次下载 | 免费
本月
- 1OrCAD10.5下载OrCAD10.5中文版软件
- 0.00 MB | 234315次下载 | 免费
- 2555集成电路应用800例(新编版)
- 0.00 MB | 33564次下载 | 免费
- 3接口电路图大全
- 未知 | 30323次下载 | 免费
- 4开关电源设计实例指南
- 未知 | 21549次下载 | 免费
- 5电气工程师手册免费下载(新编第二版pdf电子书)
- 0.00 MB | 15349次下载 | 免费
- 6数字电路基础pdf(下载)
- 未知 | 13750次下载 | 免费
- 7电子制作实例集锦 下载
- 未知 | 8113次下载 | 免费
- 8《LED驱动电路设计》 温德尔著
- 0.00 MB | 6653次下载 | 免费
总榜
- 1matlab软件下载入口
- 未知 | 935054次下载 | 免费
- 2protel99se软件下载(可英文版转中文版)
- 78.1 MB | 537796次下载 | 免费
- 3MATLAB 7.1 下载 (含软件介绍)
- 未知 | 420026次下载 | 免费
- 4OrCAD10.5下载OrCAD10.5中文版软件
- 0.00 MB | 234315次下载 | 免费
- 5Altium DXP2002下载入口
- 未知 | 233046次下载 | 免费
- 6电路仿真软件multisim 10.0免费下载
- 340992 | 191185次下载 | 免费
- 7十天学会AVR单片机与C语言视频教程 下载
- 158M | 183279次下载 | 免费
- 8proe5.0野火版下载(中文版免费下载)
- 未知 | 138040次下载 | 免费
 电子发烧友App
	                电子发烧友App
	             
	         
	         
           
        
 
        
 
	                    
 
                         
                         
                         
                         
                        


 创作
创作 发文章
发文章 发帖
发帖   提问
提问   发资料
发资料 发视频
发视频 上传资料赚积分
上传资料赚积分 
            
             
             
                 
             工商网监
工商网监
        
评论