资料介绍
延长和节约电池寿命对于许多便携式系统来说至关重要,例如远程传感器,因为电池电量低意味着失去有价值的传感器数据。更重要的是,由于电池供电装置的位置,更换电池在许多应用中可能不实用或成本效益。因此,在这些系统中,将电池输入电压转换为所需电平的电压调节器本身必须消耗超低功率,特别是当系统处于空闲状态或待机状态时。
通过设计,为了节省电力,这些系统在空闲状态和活动状态之间进行主动切换。事实上,远程监控系统的大部分时间都在低功耗空闲状态,但需要高功率传输数据。这些类型的应用程序需要在空闲状态下的最小电流消耗,以最大限度地提高电池寿命,并无缝过渡到主动模式时,呼吁提供几瓦的电力。
因此,在这种系统中使用的电压调节器也必须能够做到同样的工作。除了在低电流空闲状态下保持良好调节的输出电压外,这些调节器还能够快速自动地适应不断变化的负载条件。此外,它们还必须提供必要的电压以维持生存功能。

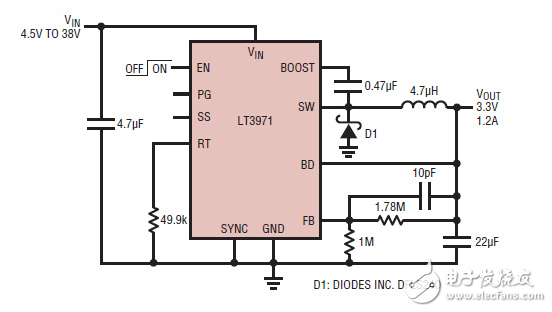
Keeping these factors in mind, Linear Technology has released ultralow-quiescent-current monolithic step-down regulators designatedLT3971 and LT3991. While delivering high performance at both high and light loads, they draw only 1.7 μA of quiescent current when in light-load situations. However, both these regulators can source up to 1.2 A when needed. The only difference is in the input voltage range. The LT3971 is rated for an input voltage range of 4.3 to 38 V and LT3991 offers a wider input range of 4.3 to 55 V.
- 利用低静态电流和动态电压调节威廉希尔官方网站 延长电池寿命
- 利用低静态电流和动态电压调节威廉希尔官方网站 延长电池寿命
- 最大限度地提高高压转换器的功率密度
- 一次性按钮开关帮助最大限度延长闲置时间
- 使用低 IQ 降压/升压转换器延长流量计电池寿命的 3 个好处
- JW3655升降压一体,1-4节的锂电池充电方案详情
- W3655E针对快速充电系统降压升压转换器支持1至4节锂离子
- LTC3646演示电路-高效低静态电流降压转换器(7-40V至5V@1A)
- LTC3646-1演示电路-高效低静态电流降压转换器(7-40V至5V@1A)
- LTC1474/LTC1475:低静态电流高效降压转换器数据表
- 超低抖动时钟发生器和分配器最大限度地提高数据转换器的信噪比
- DN1014-80µA静态电流同步降压控制器延长汽车用电池寿命
- LTC3556 - 具开关模式 USB 电源管理器、一个降压-升压型稳压器和两个降压型稳压器的 PMIC 最大限度延长电池工作时间和减少热量
- 静态电流仅为 12µA 的 140V、400mA 降压型转换器
- LTC3586 - 开关模式 USB 电源管理器、降压-升压、升压和两个降压型稳压器 PMIC 以紧凑的 24mm<sup>2</sup> 占板面积最大限度延长电池工作时间
- 微型隔离DC/DC转换器电路图 798次阅读
- 采用TL494大功率高效率降压转换器电路 2591次阅读
- LTC3421具有输出断接功能的同步升压转换器 722次阅读
- LTC1911降压型DC/DC转换器可帮助设计人员构建极小的转换电路 592次阅读
- 具2.5μA静态电流和超低EMI的42V单片式同步降压型稳压器 328次阅读
- 采用纤巧型QFN封装的42V高功率密度降压稳压器 584次阅读
- 如何通过SIMO电源转换器架构延长可穿戴设备的电池寿命 1240次阅读
- 自振荡接触器驱动器最大限度地降低了保持功率 787次阅读
- 最大限度地延长电池寿命并减少更换次数 626次阅读
- 如何最大限度地延长无线传感器的运行时间 1077次阅读
- 电池堆栈监控器方案延长电动汽车锂电池寿命 1695次阅读
- 同步降压稳压器LT®8642S,可最大限度降低EMI发射 1585次阅读
- 转换器LTC®3107可延长主电池寿命 1120次阅读
- Maxim发布最新buck转换器,有效延长电池寿命 1091次阅读
- 太阳能供电型转换器可延长低功率3V主电池寿命 1375次阅读
下载排行
本周
- 1Keysight B1500A 半导体器件分析仪用户手册、说明书 (中文)
- 19.00 MB | 4次下载 | 免费
- 2使用TL431设计电源
- 0.67 MB | 2次下载 | 免费
- 3BT134双向可控硅手册
- 1.74 MB | 2次下载 | 1 积分
- 4一种新型高效率的服务器电源系统
- 0.85 MB | 1次下载 | 1 积分
- 5LabVIEW环形控件
- 0.01 MB | 1次下载 | 1 积分
- 6PR735,使用UCC28060的600W交错式PFC转换器
- 540.03KB | 1次下载 | 免费
- 751单片机核心板原理图
- 0.12 MB | 1次下载 | 5 积分
- 8BP2879DB支持调光调灭的非隔离低 PF LED 驱动器
- 1.44 MB | 1次下载 | 免费
本月
- 1开关电源设计原理手册
- 1.83 MB | 54次下载 | 免费
- 2FS5080E 5V升压充电两串锂电池充电管理IC中文手册
- 8.45 MB | 23次下载 | 免费
- 3DMT0660数字万用表产品说明书
- 0.70 MB | 13次下载 | 免费
- 4UC3842/3/4/5电源管理芯片中文手册
- 1.75 MB | 12次下载 | 免费
- 5ST7789V2单芯片控制器/驱动器英文手册
- 3.07 MB | 11次下载 | 1 积分
- 6TPS54202H降压转换器评估模块用户指南
- 1.02MB | 8次下载 | 免费
- 7STM32F101x8/STM32F101xB手册
- 1.69 MB | 8次下载 | 1 积分
- 8基于MSP430FR6043的超声波气体流量计快速入门指南
- 2.26MB | 7次下载 | 免费
总榜
- 1matlab软件下载入口
- 未知 | 935119次下载 | 10 积分
- 2开源硬件-PMP21529.1-4 开关降压/升压双向直流/直流转换器 PCB layout 设计
- 1.48MB | 420061次下载 | 10 积分
- 3Altium DXP2002下载入口
- 未知 | 233084次下载 | 10 积分
- 4电路仿真软件multisim 10.0免费下载
- 340992 | 191367次下载 | 10 积分
- 5十天学会AVR单片机与C语言视频教程 下载
- 158M | 183335次下载 | 10 积分
- 6labview8.5下载
- 未知 | 81581次下载 | 10 积分
- 7Keil工具MDK-Arm免费下载
- 0.02 MB | 73807次下载 | 10 积分
- 8LabVIEW 8.6下载
- 未知 | 65987次下载 | 10 积分
电子发烧友App





创作
发文章
发帖
提问
发资料
发视频
评论