资料介绍
摘要
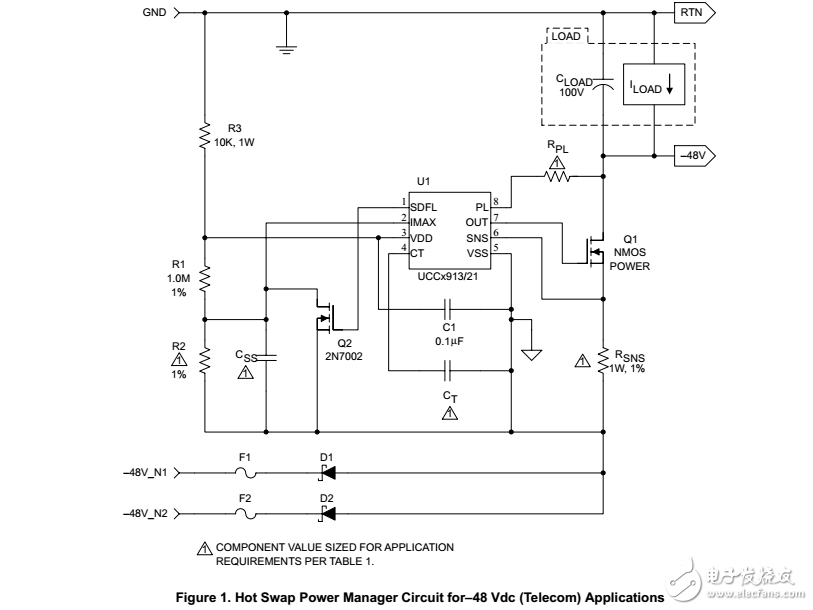
为48 VDC分布环境设计插件或适配器卡的工程师通常需要一种高效的、具有成本效益的实现热交换功能的方法。热交换解决方案在复杂性上有所不同,有些为系统或操作员控制和接口或其他相关功能添加功能。然而,它最终是将输入功率应用于模块体电容的基本功能,为有效和可靠的热插拔性能奠定了基础。此外,在设计复杂度、时间和精力上,对直接压摆率控制的偏好或要求往往与实际和感知的相应增加相权衡。
这个应用笔记提供了一个简单的热插拔解决方案- 48 VDC系统建立在一个综合控制装置从德克萨斯仪器。通过从所提供的表中选择适当的配置值,电路可以很容易地适应负载特性的范围。所产生的热交换接口提供di / dt控制,电流限制,断路器功能,自动开启,以最少的组件和设计工作量。

- 微功率热插拔控制器
- 电池管理系统(BMS)热插拔测试和序列设计详叙资料下载
- 大功率热插拔控制器
- FPGA的热插拔详细资料讲解 26次下载
- BQTENTY II线性充电和系统功率管理设备的详细数据手册免费下载 2次下载
- 船舶电站功率管理系统设计 8次下载
- QorIQ功率管理威廉希尔官方网站 12次下载
- 数字示波器的设置介绍并利用计算功能分析热插拔电路 20次下载
- ±48V热插拔应用tps23xx热插拔控制器 24次下载
- 两种常见热插拔浪涌电流控制方案 0次下载
- 基于BCD工艺的单片热插拔控制集成电路设计 41次下载
- 基于混合信号FPGA的功率管理解决方案 107次下载
- 热插拔控制器及其应用
- AdvancedTCA热插拔控制器简化了功率分配
- 热插拔装置软件
- 如何防止热插拔烧坏单片机 1236次阅读
- 正高压热插拔控制器电路图 502次阅读
- 正低压热插拔控制器电路图 541次阅读
- 简单的热插拔控制器电路图 623次阅读
- 了解热插拔:热插拔电路设计过程示例 1545次阅读
- 了解、使用和选择热插拔控制器 1898次阅读
- 基于IC的热插拔电路保护的优势 4530次阅读
- 热插拔控制器改善了电源排序 783次阅读
- LTC4218针对服务器群的12V/100A热插拔设计 2063次阅读
- 在大电流热插拔应用中通过有保证的SOA实现低导通电阻 920次阅读
- PCIe引脚PRSNT与热插拔 4471次阅读
- 热插拔威廉希尔官方网站 的详细讲解 2.3w次阅读
- CompactPCI热插拔单板的结构、连接过程及实现电气设计 2426次阅读
- 基于Compact PCI总线的热插拔威廉希尔官方网站 的原理与设计方案 1943次阅读
- PCIe总线的热插拔机制 1.9w次阅读
下载排行
本周
- 1TC358743XBG评估板参考手册
- 1.36 MB | 330次下载 | 免费
- 2开关电源基础知识
- 5.73 MB | 6次下载 | 免费
- 3100W短波放大电路图
- 0.05 MB | 4次下载 | 3 积分
- 4嵌入式linux-聊天程序设计
- 0.60 MB | 3次下载 | 免费
- 5基于FPGA的光纤通信系统的设计与实现
- 0.61 MB | 2次下载 | 免费
- 651单片机窗帘控制器仿真程序
- 1.93 MB | 2次下载 | 免费
- 751单片机大棚环境控制器仿真程序
- 1.10 MB | 2次下载 | 免费
- 8基于51单片机的RGB调色灯程序仿真
- 0.86 MB | 2次下载 | 免费
本月
- 1OrCAD10.5下载OrCAD10.5中文版软件
- 0.00 MB | 234315次下载 | 免费
- 2555集成电路应用800例(新编版)
- 0.00 MB | 33564次下载 | 免费
- 3接口电路图大全
- 未知 | 30323次下载 | 免费
- 4开关电源设计实例指南
- 未知 | 21549次下载 | 免费
- 5电气工程师手册免费下载(新编第二版pdf电子书)
- 0.00 MB | 15349次下载 | 免费
- 6数字电路基础pdf(下载)
- 未知 | 13750次下载 | 免费
- 7电子制作实例集锦 下载
- 未知 | 8113次下载 | 免费
- 8《LED驱动电路设计》 温德尔著
- 0.00 MB | 6653次下载 | 免费
总榜
- 1matlab软件下载入口
- 未知 | 935054次下载 | 免费
- 2protel99se软件下载(可英文版转中文版)
- 78.1 MB | 537796次下载 | 免费
- 3MATLAB 7.1 下载 (含软件介绍)
- 未知 | 420026次下载 | 免费
- 4OrCAD10.5下载OrCAD10.5中文版软件
- 0.00 MB | 234315次下载 | 免费
- 5Altium DXP2002下载入口
- 未知 | 233046次下载 | 免费
- 6电路仿真软件multisim 10.0免费下载
- 340992 | 191185次下载 | 免费
- 7十天学会AVR单片机与C语言视频教程 下载
- 158M | 183279次下载 | 免费
- 8proe5.0野火版下载(中文版免费下载)
- 未知 | 138040次下载 | 免费
电子发烧友App





创作
发文章
发帖
提问
发资料
发视频
上传资料赚积分
评论