资料介绍
电压基准的两个最重要的指标是噪声和时间稳定性。基于10.0v REF102参考电压比的带隙基准噪声更加稳定的稳压。
在某些应用中,基于带隙基准的一个优点是能够从低电压电源工作。这是因为基本的带隙电压约为1.2v相比到6V到8V为齐纳二极管。作为一个10.0v参考,该REF102需要最小11.4v -如果一个REF102需要更高的性能,在低电压操作的几种选择。
如果一个负面的供应,有可能对经营REF102正电源低至4.5V。另一种选择是使用一个简单的直流/直流转换器电路所示操作REF102从+5 V单电源供电。
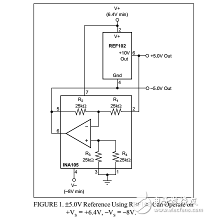
减少一个REF102电源操作最简单的方法是增加一个单位增益反相器使5.0v
参考如图1所示。这使得REF102将用于9V电源供应,例如。V +最小电压实际上是6.4v(该REF102输出可以在其正电源1.4v操作)。
最小负电源取决于单位增益逆变器所使用的放大器。一个用于单位增益反相器INA105差分放大器,负电源必须至少–8v。
操作在4.5V REF102最低+ VS,使用ina106 gain-of-10差分放大器的逆变器如图2所示。与ina106,参考输出1.0V和–9.0v。4.5V的最小+ VS评级由ina106输出摆幅限制。负电源必须至少为12V。

- VRE102精密基准电压源英文手册 0次下载
- 低漂移、低功率、双路输出、VREF 和 VREF/2 电压基准REF20xx数据表
- 偏置电压运算放大器芯片LMC6084数据手册 3次下载
- REF01-LTC:精密电压基准数据表
- ADR290:低噪声微功率精密电压基准,过时数据表
- ADR293:低噪声微功耗5.0 V精密电压基准数据表
- ADR291W:低噪声微功耗2.5V精密电压基准数据表
- 精密基准电压源
- 使用电压基准进行设计的技巧和技巧 27次下载
- LTC6655:0.25ppm 噪声、低漂移精密基准电压源
- LT6654:精密宽电源高输出驱动低噪声基准电压源
- LM4040-N精密电压基准的数据手册免费下载 18次下载
- 具有精密电压基准的仪表放大器 52次下载
- 强磁场电源精密电压参考源的设计
- 高精密程控电压源设计与实现
- TL431三端可调基准电压芯片介绍 2809次阅读
- 精密电压基准源RS5025LV的功能特性 625次阅读
- ME4040低功率精密电压基准产品介绍 542次阅读
- 微型精密负基准无需精密电阻 523次阅读
- 基准电压源补偿参考结 902次阅读
- 共享基准电压源可能会影响精密ADC性能 1703次阅读
- ISL71091SEHxx电压基准的总剂量测试 1532次阅读
- 如何使用TL431精密电压基准芯片制作大功率可调稳压电源资料概述 1w次阅读
- 电压基准的结构和特性_如何选择电压基准 1w次阅读
- tl431可调电源电路图分析 tl431几种不常见的接法 10.4w次阅读
- 基于LT6658的200mA精密基准电压源和稳压器的设计实现 2733次阅读
- 2.5v基准电压芯片有哪些_5v基准电压芯片大全 3.6w次阅读
- 基准电压芯片有什么用_基准电压芯片如何使用 11.3w次阅读
- 用TL431制作的可调压电源电路图 5.4w次阅读
- MAX9039–MAX9043,MAX9050–MAX9053低功耗比较器与精密电压基准源 1782次阅读
下载排行
本周
- 1TC358743XBG评估板参考手册
- 1.36 MB | 330次下载 | 免费
- 2开关电源基础知识
- 5.73 MB | 6次下载 | 免费
- 3100W短波放大电路图
- 0.05 MB | 4次下载 | 3 积分
- 4嵌入式linux-聊天程序设计
- 0.60 MB | 3次下载 | 免费
- 5基于FPGA的光纤通信系统的设计与实现
- 0.61 MB | 2次下载 | 免费
- 651单片机窗帘控制器仿真程序
- 1.93 MB | 2次下载 | 免费
- 751单片机大棚环境控制器仿真程序
- 1.10 MB | 2次下载 | 免费
- 8基于51单片机的RGB调色灯程序仿真
- 0.86 MB | 2次下载 | 免费
本月
- 1OrCAD10.5下载OrCAD10.5中文版软件
- 0.00 MB | 234315次下载 | 免费
- 2555集成电路应用800例(新编版)
- 0.00 MB | 33564次下载 | 免费
- 3接口电路图大全
- 未知 | 30323次下载 | 免费
- 4开关电源设计实例指南
- 未知 | 21549次下载 | 免费
- 5电气工程师手册免费下载(新编第二版pdf电子书)
- 0.00 MB | 15349次下载 | 免费
- 6数字电路基础pdf(下载)
- 未知 | 13750次下载 | 免费
- 7电子制作实例集锦 下载
- 未知 | 8113次下载 | 免费
- 8《LED驱动电路设计》 温德尔著
- 0.00 MB | 6653次下载 | 免费
总榜
- 1matlab软件下载入口
- 未知 | 935054次下载 | 免费
- 2protel99se软件下载(可英文版转中文版)
- 78.1 MB | 537796次下载 | 免费
- 3MATLAB 7.1 下载 (含软件介绍)
- 未知 | 420026次下载 | 免费
- 4OrCAD10.5下载OrCAD10.5中文版软件
- 0.00 MB | 234315次下载 | 免费
- 5Altium DXP2002下载入口
- 未知 | 233046次下载 | 免费
- 6电路仿真软件multisim 10.0免费下载
- 340992 | 191185次下载 | 免费
- 7十天学会AVR单片机与C语言视频教程 下载
- 158M | 183279次下载 | 免费
- 8proe5.0野火版下载(中文版免费下载)
- 未知 | 138040次下载 | 免费
电子发烧友App





创作
发文章
发帖
提问
发资料
发视频
上传资料赚积分
评论