资料介绍
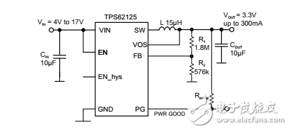
TPS62125 是一款高效同步降压转换器,此转换器针对低和超低功耗提供 300mA 输出电流的应用进行了优化。 3V 至 17V 的宽输入电压范围支持 4 节干电池和 1 至 4 节锂离子电池串联配置以及 9V 至 15V 供电类应用。此器件包括一个精准低功耗使能比较器,此比较器可被用作输入电压监视器 (SVS) 以满足系统特定的加电和断电需要。这个使能比较器消耗的静态电流仅为 6µA 并特有一个典型值为 1.2V 的精准阀值以及一个可调滞后。借助于此特性,此转换器能够从一个由诸如太阳能板或者电流环路的高阻抗源供能的储能电容器中提取电能来生成一个电源轨。借助于它的 DCS - ControlTM机制,此转换器提供省电模式运行以在全部负载电流范围内保持最大效率。在轻负载时,此转换器运行在 PFM 模式(脉冲频率调制)并在更高的负载电流时自动无缝地转换到 PWM(脉宽调制)模式。
为了大大减少输出噪声,DCS - Control机制针对 PFM 模式中的低输出纹波电压进行了优化并特有出色的 AC 负载调节。一个开漏电源正常输出表明输出电压正在调节中。
	
- 使能阈值和迟滞可调节的3V至17V、300mA 降压转换器TPS62125数据表
 - 2.25-MHz 300mA降压转换器TPS6224x数据表
 - 具有DCS-Control拓扑的300mA、3V 至 17V 低IQ降压转换器TPS629203数据表
 - 300mA、3V 至 17V 汽车类低 IQ 降压转换器TPS629203-Q1数据表
 - 使能阈值和迟滞可调节的 3V 至 17V、300mA降压转换器TPS62125数据表
 - 2.25-MHz 300mA降压转换器TPS6224x数据表
 - 具有DCS-Control拓扑的300mA、3V至17V低IQ降压转换器TPS629203数据表
 - 300mA、3V 至 17V 汽车类低 IQ 降压转换器TPS629203-Q1数据表
 - DC893A LTC3446EDE演示板 | 2.9V ≤ V ≤ 5.5V, V = 1.8V @ 400mA, V/V = 1.2V/1.5V (300mA)
 - LTC4080: 内置 300mA 同步降压型转换器的 500mA 独立型锂离子电池充电器 数据手册
 - 4 路同步降压型 DC/DC 转换器采用 3mm x 3mm QFN 封装,提供独立的 300mA、2 x 200mA 和 100mA 输出
 - LTC3541 - 具 300mA VLDO 稳压器的500mA、2.25MHz 同步降压型 DC/DC 转换器
 - LTC3405 Project - 1.5MHz, 300mA Synchronous Monolithic Buck Regulator (2.5-5.5V to 2.1V @ 300mA)
 - LTC3405A-1.5 Project - 1.5MHz, 300mA Synchronous Monolithic Buck Regulator (2.5-5.5V to 1.5V @ 300mA)
 - LTC3405A Project - 1.5MHz, 300mA Synchronous Monolithic Buck Regulator (2.5-5.5V to 1.2V @ 300mA)
 
- 电源转换器220v转12v怎么接呢 248次阅读
 - MPS 100V/3A同步降压转换器MP4583的特点 459次阅读
 - 无电感、高效降压型DC/DC转换器在空间受限的设计中提供双通道低噪声输出 1067次阅读
 - 混合式转换器简化数据中心和电信系统的48V/54V降压转换 604次阅读
 - 混合转换器简化数据中心和电信系统中的48V/54V降压转换 1666次阅读
 - 560V输入、无光隔离反激式转换器 764次阅读
 - 使用MAX38643降低CISPR32兼容毫微功耗降压转换器的辐射EMI 2366次阅读
 - 3V到9V直流转换器的电路图分享 3527次阅读
 - 300W光伏电池转换器STEVAL-ISV008V1的性能特点及应用 2487次阅读
 - 降压转换器拓扑结构简析3 3197次阅读
 - MAX77503效率降压转换器解决方案 1320次阅读
 - 一款提供4V至28V输入的完整1000 V/15mA隔离型反激式转换器 5330次阅读
 - LTM8033 0.8V/3A降压型转换器 2743次阅读
 - 太阳能供电型转换器可延长低功率3V主电池寿命 1375次阅读
 - MAX16977 36V、2A、2.2MHz、超低电流降压型转换器 1359次阅读
 
下载排行
本周
- 1TC358743XBG评估板参考手册
 - 1.36 MB | 330次下载 | 免费
 - 2开关电源基础知识
 - 5.73 MB | 6次下载 | 免费
 - 3100W短波放大电路图
 - 0.05 MB | 4次下载 | 3 积分
 - 4嵌入式linux-聊天程序设计
 - 0.60 MB | 3次下载 | 免费
 - 5基于FPGA的光纤通信系统的设计与实现
 - 0.61 MB | 2次下载 | 免费
 - 651单片机窗帘控制器仿真程序
 - 1.93 MB | 2次下载 | 免费
 - 751单片机大棚环境控制器仿真程序
 - 1.10 MB | 2次下载 | 免费
 - 8基于51单片机的RGB调色灯程序仿真
 - 0.86 MB | 2次下载 | 免费
 
本月
- 1OrCAD10.5下载OrCAD10.5中文版软件
 - 0.00 MB | 234315次下载 | 免费
 - 2555集成电路应用800例(新编版)
 - 0.00 MB | 33564次下载 | 免费
 - 3接口电路图大全
 - 未知 | 30323次下载 | 免费
 - 4开关电源设计实例指南
 - 未知 | 21549次下载 | 免费
 - 5电气工程师手册免费下载(新编第二版pdf电子书)
 - 0.00 MB | 15349次下载 | 免费
 - 6数字电路基础pdf(下载)
 - 未知 | 13750次下载 | 免费
 - 7电子制作实例集锦 下载
 - 未知 | 8113次下载 | 免费
 - 8《LED驱动电路设计》 温德尔著
 - 0.00 MB | 6653次下载 | 免费
 
总榜
- 1matlab软件下载入口
 - 未知 | 935054次下载 | 免费
 - 2protel99se软件下载(可英文版转中文版)
 - 78.1 MB | 537796次下载 | 免费
 - 3MATLAB 7.1 下载 (含软件介绍)
 - 未知 | 420026次下载 | 免费
 - 4OrCAD10.5下载OrCAD10.5中文版软件
 - 0.00 MB | 234315次下载 | 免费
 - 5Altium DXP2002下载入口
 - 未知 | 233046次下载 | 免费
 - 6电路仿真软件multisim 10.0免费下载
 - 340992 | 191185次下载 | 免费
 - 7十天学会AVR单片机与C语言视频教程 下载
 - 158M | 183279次下载 | 免费
 - 8proe5.0野火版下载(中文版免费下载)
 - 未知 | 138040次下载 | 免费
 
	                电子发烧友App
	            
	        
	        
          
        
        
	                    
                        
                        
                        
                        
                        

创作
发文章
发帖  
提问  
发资料
发视频
上传资料赚积分
           
            
            
                
            
评论