资料介绍
Diodes Incorporated 集成电路(IC) AP139-30WG-7
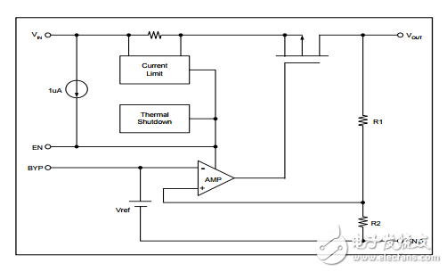
The AP139 is a positive voltage linear regulator utilizing CMOS technology. The features that include low quiescent current (45μA typ.), low dropout voltage, and high output voltage accuracy, make it ideal for battery applications. EN input connected to the device will produce a low bias current. The space-saving SOT25 package is attractive for “pocket” and “hand held” applications. This rugged device has both thermal shutdown, and current limit protections to prevent device failure under the “worst” operating conditions. In a low noise, regulated supply application, a 10nF capacitor is necessary to be placed in between Bypass and Ground. The AP139 is stable with a low ESR output capacitor of 1.0μF or greater.
Very Low Dropout Voltage • Low Current Consumption: Typ. 45μA, max. 60uA • Output Voltage: 1.5V, 1.8V, 2.0V, 2.5V, 2.8V, 3.0V 3.3V, and 3.5V • Guaranteed 300mA Output • Input Range from 2.7 up to 5.5V • Thermal Shutdown • Current Limiting • Stability with Low ESR Capacitors • Low Temperature Coefficient • Lead Free Package: SOT25 • SOT25: Available in “Green” Molding Compound (No Br, Sb) • Lead Free Finish/RoHS Compliant (Note 1)

- Diodes Incorporated 集成电路(IC) AP7331-20WG-7 4次下载
- Diodes Incorporated 集成电路(IC) AP7313-30SAG-7 19次下载
- Diodes Incorporated 集成电路(IC) AP7365-18WG-7 14次下载
- Diodes Incorporated 集成电路(IC) AP139-33WG-7 4次下载
- Diodes Incorporated 集成电路(IC) AP7312-1218W6-7 9次下载
- Diodes Incorporated 集成电路(IC) AP7312-1533W6-7 7次下载
- Diodes Incorporated 集成电路(IC) AP131-18WG-7 11次下载
- Diodes Incorporated 集成电路(IC) AP131-33WG-7 3次下载
- Diodes Incorporated 集成电路(IC) AP7332-3333W6-7 3次下载
- Diodes Incorporated 集成电路(IC) AP7331-10WG-7 3次下载
- Diodes Incorporated 集成电路(IC) AP7331-WG-7 3次下载
- Diodes Incorporated 集成电路(IC) AP7312-3333W6-7 10次下载
- Diodes Incorporated 集成电路(IC) AP7312-1833W6-7 4次下载
- Diodes Incorporated 集成电路(IC) AP7342D-3030FS6-7 8次下载
- Diodes Incorporated 集成电路(IC) AP7344D-3330RH4-7 4次下载
- 专用集成电路 通用集成电路有哪些区别 专用集成电路和通用集成电路的区别与联系 966次阅读
- 芯片、半导体、集成电路傻傻分不清?芯片和集成电路有什么区别? 1456次阅读
- 片上系统和集成电路的关系 423次阅读
- 什么是集成电路封装?IC封装为什么重要?IC封装的类型 1580次阅读
- 集成电路的选型需要考虑什么 581次阅读
- 智能门锁电机驱动集成电路(IC)设计方案 4115次阅读
- 为什么需要集成电路看了就知道 3932次阅读
- 集成电路的封装形式和集成电路电路图的看图方法说明 6832次阅读
- 集成电路的图形符号_集成电路的种类 2.1w次阅读
- 集成电路的分类 9265次阅读
- 什么是芯片?芯片与集成电路的联系与区别 14w次阅读
- 7首旋律+欢迎光临、欢迎惠顾”语音,集成电路原理图 1891次阅读
- 浅谈集成电路的功能安全 5099次阅读
- 集成电路是什么_集成电路封装_集成电路的主要原材料 2.8w次阅读
- 准确判断电路中集成电路IC是否处在工作状态的方法分析 8660次阅读
下载排行
本周
- 1TC358743XBG评估板参考手册
- 1.36 MB | 330次下载 | 免费
- 2开关电源基础知识
- 5.73 MB | 6次下载 | 免费
- 3100W短波放大电路图
- 0.05 MB | 4次下载 | 3 积分
- 4嵌入式linux-聊天程序设计
- 0.60 MB | 3次下载 | 免费
- 5基于FPGA的光纤通信系统的设计与实现
- 0.61 MB | 2次下载 | 免费
- 651单片机窗帘控制器仿真程序
- 1.93 MB | 2次下载 | 免费
- 751单片机大棚环境控制器仿真程序
- 1.10 MB | 2次下载 | 免费
- 8基于51单片机的RGB调色灯程序仿真
- 0.86 MB | 2次下载 | 免费
本月
- 1OrCAD10.5下载OrCAD10.5中文版软件
- 0.00 MB | 234315次下载 | 免费
- 2555集成电路应用800例(新编版)
- 0.00 MB | 33564次下载 | 免费
- 3接口电路图大全
- 未知 | 30323次下载 | 免费
- 4开关电源设计实例指南
- 未知 | 21549次下载 | 免费
- 5电气工程师手册免费下载(新编第二版pdf电子书)
- 0.00 MB | 15349次下载 | 免费
- 6数字电路基础pdf(下载)
- 未知 | 13750次下载 | 免费
- 7电子制作实例集锦 下载
- 未知 | 8113次下载 | 免费
- 8《LED驱动电路设计》 温德尔著
- 0.00 MB | 6653次下载 | 免费
总榜
- 1matlab软件下载入口
- 未知 | 935054次下载 | 免费
- 2protel99se软件下载(可英文版转中文版)
- 78.1 MB | 537796次下载 | 免费
- 3MATLAB 7.1 下载 (含软件介绍)
- 未知 | 420026次下载 | 免费
- 4OrCAD10.5下载OrCAD10.5中文版软件
- 0.00 MB | 234315次下载 | 免费
- 5Altium DXP2002下载入口
- 未知 | 233046次下载 | 免费
- 6电路仿真软件multisim 10.0免费下载
- 340992 | 191185次下载 | 免费
- 7十天学会AVR单片机与C语言视频教程 下载
- 158M | 183279次下载 | 免费
- 8proe5.0野火版下载(中文版免费下载)
- 未知 | 138040次下载 | 免费
电子发烧友App





创作
发文章
发帖
提问
发资料
发视频
上传资料赚积分
评论