资料介绍
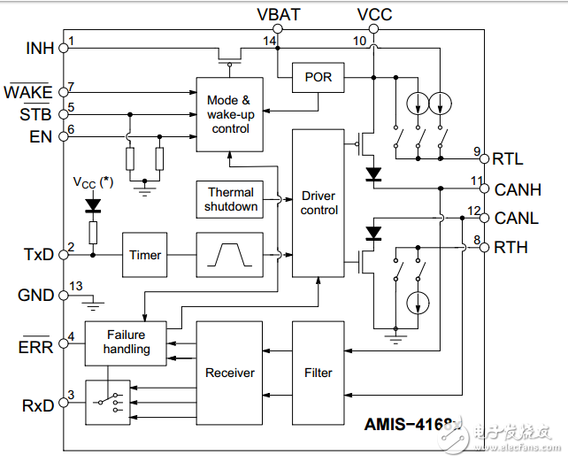
Description The new AMIS−41682 and AMIS−41683 are interfaces between the protocol controller and the physical wires of the bus lines in a control area network (CAN)。 AMIS−41683 is identical to the AMIS−41682 but has a true 3.3 V digital interface to the CAN controller. The device provides differential transmit capability but will switch in error conditions to a single−wire transmitter and/or receiver. Initially it will be used for low speed applications, up to 125 kB, in passenger cars. Both AMIS−41682 and AMIS−41683 are implemented in I2T100 technology enabling both high−voltage analog circuitry and digital functionality to co−exist on the same chip. These products consolidate the expertise of ON Semiconductor for in−car multiplex transceivers and support together with 0REMX−002−XTP (VAN), AMIS−30660 and AMIS−30663 (CAN high speed) and AMIS−30600 (LIN) another widely used physical layer.

- TCAN1051具有CAN FD和故障保护功能的CAN收发器数据表
- TCAN1042具有CAN FD和故障保护功能的CAN收发器数据表
- AMIS−30600 LIN 收发器可用于低功率环境
- AMIS42665 CAN 收发器抗 ESD
- 双 CAN 收发器的时序考虑
- AMIS-42700 双路高速 CAN 收发器
- 支持CAN FD和总线唤醒功能的故障保护CAN收发器
- 细数T-BOX中TI的明星产品之CAN 收发器 | 第二节 TCAN1042-Q1:“硬核”的CAN收发器
- CAN收发器TJA1040与TJA1050对比报告 29次下载
- LT1796:过压故障保护CAN收发器数据表
- ±60V故障保护3.3V/5V CAN收发器
- 基于MCP2561/2下的高速 CAN 收发器
- 故障容错CAN收发器AMIS41682CANM1G 14次下载
- Fault Tolerant CAN TransceiverAMIS-41682, AMIS-41683 3次下载
- 高速低功耗,FD收发器 12次下载
- 思瑞浦汽车级CAN SIC收发器TPT1462xQ产品优势 250次阅读
- CAN收发器与CAN控制器的区别 1424次阅读
- 汽车CAN收发器的作用、原理及构成 1143次阅读
- 光纤收发器故障维修案例 1713次阅读
- 川土微电子CA-IF103X CAN总线收发器产品概述 507次阅读
- NXP CAN收发器的特点及应用 2546次阅读
- 了解CAN收发器及如何验证多节点CAN系统的性能 909次阅读
- CAN收发器故障检测电路及算法 2020次阅读
- 光纤收发器指示灯故障含义图解大全 5.6w次阅读
- 基于STM32F103C6与CAN收发器L9616实现一体化步进电机驱动器设计 5711次阅读
- CAN4550-Q1汽车CAN FD控制器解决方案 4463次阅读
- 深入探析CAN收发器各项参数 1.4w次阅读
- 如何设计CAN收发器的供电电路? 7445次阅读
- 【绝密】为什么现在的CAN收发器通信距离越来越短? 1w次阅读
- 信号链基础知识:工业市场过渡到3.3V CAN收发器 3760次阅读
下载排行
本周
- 1TC358743XBG评估板参考手册
- 1.36 MB | 330次下载 | 免费
- 2开关电源基础知识
- 5.73 MB | 6次下载 | 免费
- 3100W短波放大电路图
- 0.05 MB | 4次下载 | 3 积分
- 4嵌入式linux-聊天程序设计
- 0.60 MB | 3次下载 | 免费
- 5基于FPGA的光纤通信系统的设计与实现
- 0.61 MB | 2次下载 | 免费
- 651单片机窗帘控制器仿真程序
- 1.93 MB | 2次下载 | 免费
- 751单片机大棚环境控制器仿真程序
- 1.10 MB | 2次下载 | 免费
- 8基于51单片机的RGB调色灯程序仿真
- 0.86 MB | 2次下载 | 免费
本月
- 1OrCAD10.5下载OrCAD10.5中文版软件
- 0.00 MB | 234315次下载 | 免费
- 2555集成电路应用800例(新编版)
- 0.00 MB | 33564次下载 | 免费
- 3接口电路图大全
- 未知 | 30323次下载 | 免费
- 4开关电源设计实例指南
- 未知 | 21549次下载 | 免费
- 5电气工程师手册免费下载(新编第二版pdf电子书)
- 0.00 MB | 15349次下载 | 免费
- 6数字电路基础pdf(下载)
- 未知 | 13750次下载 | 免费
- 7电子制作实例集锦 下载
- 未知 | 8113次下载 | 免费
- 8《LED驱动电路设计》 温德尔著
- 0.00 MB | 6653次下载 | 免费
总榜
- 1matlab软件下载入口
- 未知 | 935054次下载 | 免费
- 2protel99se软件下载(可英文版转中文版)
- 78.1 MB | 537796次下载 | 免费
- 3MATLAB 7.1 下载 (含软件介绍)
- 未知 | 420026次下载 | 免费
- 4OrCAD10.5下载OrCAD10.5中文版软件
- 0.00 MB | 234315次下载 | 免费
- 5Altium DXP2002下载入口
- 未知 | 233046次下载 | 免费
- 6电路仿真软件multisim 10.0免费下载
- 340992 | 191185次下载 | 免费
- 7十天学会AVR单片机与C语言视频教程 下载
- 158M | 183279次下载 | 免费
- 8proe5.0野火版下载(中文版免费下载)
- 未知 | 138040次下载 | 免费
电子发烧友App





创作
发文章
发帖
提问
发资料
发视频
上传资料赚积分
评论