资料介绍
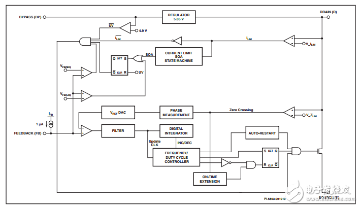
The LinkSwitch-PL family enables a very small and low cost single-stage power factor corrected constant current driver for solid state lighting. Optimized for direct LED current sensing, the LinkSwitch-PL operates over a wide input voltage range delivering an output power of up to 16 W. The LinkSwitch-PL control algorithm provides flicker-free TRIAC dimming with minimal external components. Each device incorporates a 725 V rated power MOSFET, a novel discontinuous mode variable frequency variable on-time controller, frequency jitter, cycle-by-cycle current limit and hysteretic thermal shutdown in a monolithic 4-pin IC, available in SO-8C, eSOP-12, and eDIP-12 packages.

- ZCC5113C可控硅调光LED驱动控制芯片 7次下载
- 18.5W可控硅调光非隔离降压LED驱动器
- 非隔离降压型LED恒流驱动芯片LNK6932规格书.pdf 10次下载
- 可控硅调光原理与LED调光存在的问题与解决方案综述 46次下载
- 5.76 W非隔离、可控硅调光、高功率因数、降压升压式LED驱动器 23次下载
- 高性价比可控硅调光LED恒流驱动方案SM772X 25次下载
- SM7724 80V130mA可控硅调光LED恒流驱动芯片 26次下载
- SM7720P 80V130mA非隔离可控硅调光恒流驱动IC方案 24次下载
- 非隔离可控硅调光开关电源方案芯片SM772X 39次下载
- SM7724P非隔离可控硅调光LED恒流驱动芯片 38次下载
- SM7724低成本可控硅调光电源IC芯片 25次下载
- SM2082G单通道可控硅线性恒流调光IC芯片 56次下载
- SM7722P_33V120mA可控硅调光恒流电源IC芯片 33次下载
- led驱动恒流ic SM7307非隔离LED恒流芯片方案大全 80次下载
- SM2315EB可控硅调光高功率因数线性恒流LED驱动芯片 43次下载
- 可控硅调光和0-10v调光的区别 4268次阅读
- 可控硅的分类 可控硅的原理 2941次阅读
- 如何改进士兰微的LED恒流驱动电源控制器 1225次阅读
- 多灯并联的可控硅调光LED驱动电路设计 3491次阅读
- 非隔离LED恒流控制威廉希尔官方网站 的LED日光灯驱动方案设计 2073次阅读
- 基于LinkSwitch-PH可控硅调光驱动器的高效LED照明设计 885次阅读
- 基于一种可控硅调光的LED驱动电源电路设计 7422次阅读
- 茂捷高精度原边反馈LED恒流调光控制驱动方案 6446次阅读
- 可控硅的基本工作原理及在调光器中的使用_可控硅设计经验总结 3w次阅读
- 用事实证明可控硅来调光不节能只是一个谣言 2.4w次阅读
- 基于LinkSwitch-PL的LED典型可控硅调光设计案例 1254次阅读
- 双向可控硅调光中LED灯泡闪烁,怎么办? 1w次阅读
- 基于英飞凌LED可控硅调光解决方案 5570次阅读
- 基于DU8608可控硅调光LED驱动方案 9716次阅读
- 第三代非隔离LED恒流驱动威廉希尔官方网站 3156次阅读
下载排行
本周
- 1TC358743XBG评估板参考手册
- 1.36 MB | 330次下载 | 免费
- 2开关电源基础知识
- 5.73 MB | 6次下载 | 免费
- 3100W短波放大电路图
- 0.05 MB | 4次下载 | 3 积分
- 4嵌入式linux-聊天程序设计
- 0.60 MB | 3次下载 | 免费
- 5基于FPGA的光纤通信系统的设计与实现
- 0.61 MB | 2次下载 | 免费
- 651单片机窗帘控制器仿真程序
- 1.93 MB | 2次下载 | 免费
- 751单片机大棚环境控制器仿真程序
- 1.10 MB | 2次下载 | 免费
- 8基于51单片机的RGB调色灯程序仿真
- 0.86 MB | 2次下载 | 免费
本月
- 1OrCAD10.5下载OrCAD10.5中文版软件
- 0.00 MB | 234315次下载 | 免费
- 2555集成电路应用800例(新编版)
- 0.00 MB | 33564次下载 | 免费
- 3接口电路图大全
- 未知 | 30323次下载 | 免费
- 4开关电源设计实例指南
- 未知 | 21549次下载 | 免费
- 5电气工程师手册免费下载(新编第二版pdf电子书)
- 0.00 MB | 15349次下载 | 免费
- 6数字电路基础pdf(下载)
- 未知 | 13750次下载 | 免费
- 7电子制作实例集锦 下载
- 未知 | 8113次下载 | 免费
- 8《LED驱动电路设计》 温德尔著
- 0.00 MB | 6653次下载 | 免费
总榜
- 1matlab软件下载入口
- 未知 | 935054次下载 | 免费
- 2protel99se软件下载(可英文版转中文版)
- 78.1 MB | 537796次下载 | 免费
- 3MATLAB 7.1 下载 (含软件介绍)
- 未知 | 420026次下载 | 免费
- 4OrCAD10.5下载OrCAD10.5中文版软件
- 0.00 MB | 234315次下载 | 免费
- 5Altium DXP2002下载入口
- 未知 | 233046次下载 | 免费
- 6电路仿真软件multisim 10.0免费下载
- 340992 | 191185次下载 | 免费
- 7十天学会AVR单片机与C语言视频教程 下载
- 158M | 183279次下载 | 免费
- 8proe5.0野火版下载(中文版免费下载)
- 未知 | 138040次下载 | 免费
电子发烧友App





创作
发文章
发帖
提问
发资料
发视频
上传资料赚积分
评论