资料介绍
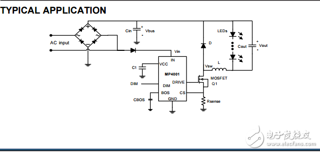
	  The MP4001 is a high efficiency step-down converter designed for driving the high brightness Light Emitting Diodes (LEDs)。 The MP4001 drives external MOSFET with boundary conduction mode which features no reverse recovery loss in the freewheeling diode, soft turn on with zero-current and valley voltage for the power MOSFET. Such operation mode can achieve very high efficiency and in the same time minimize the inductor value and size. With the boundary conduction control mode, the LED current can be well regulated by control the MOSFET peak current which is sensed through an external resistor. Its low 300mV feedback voltage reduces power loss and improves the efficiency. The MP4001 integrates a high-voltage smart LDO, which allows the AC input to power up the IC directly. The smart LDO sinks current when the input voltage is lower than 24V to achieve higher efficiency. The MP4001 implements both PWM and DC input burst dimming The MP4001 features output short protections, maximum switching frequency limitation, under-voltage lockout and thermal shut down.
	
- 采用TPS63000的高效电池供电型高亮度LED驱动器
 - ISL6745LEVAL2Z离线高亮度白光LED驱动器评估板 0次下载
 - 采用SOT-23封装的高亮度白光LED驱动器TPS61165-Q1数据表
 - 采用WSON和SOT-23封装的TPS61165高亮度白光LED驱动器数据表
 - QX5241高亮度LED驱动器中文手册 1次下载
 - SD3341A高亮度LED驱动器IC规格书 0次下载
 - LED 驱动器实现大功率、高亮度驱动
 - 高亮度LED驱动动态及电路集锦 10次下载
 - 高亮度LED驱动电路集锦
 - 高亮度LED动态驱动电路全集
 - 通用照明市场中的高亮度LED驱动挑战暨安森美半导体解决方案
 - 高亮度LED照明:设计挑战和解决方案
 - CN5619升压型开关模式高亮度LED驱动控制芯片
 - 针对高亮度照明系统的LED驱动器
 - 高亮度LED驱动动态及电路集锦
 
- 为高亮度LED提供高效电流驱动 968次阅读
 - 基于一种利用电池组来驱动白光LED串实现亮度一致的设计 1134次阅读
 - digilent高亮度LED介绍 2469次阅读
 - digilent高亮度LED介绍 2142次阅读
 - 基于MIP553芯片的高亮度LED驱动电源设计 2097次阅读
 - 基于一种高亮度闪光灯的LED驱动器设计 879次阅读
 - 基于一种高亮度的白光LED串联电路设计 636次阅读
 - 基于汽车LED照明高亮度解决方案 978次阅读
 - 设计白光LED驱动器时的EMI干扰问题不可忽视 3633次阅读
 - 汽车应用中高亮度LED驱动电路 1558次阅读
 - 高亮度矩阵式的LED封装威廉希尔官方网站 与解决方案 1417次阅读
 - 基于MIP553的无电解电容高亮度LED驱动电源设计方案 3596次阅读
 - 高亮度LED照明应用与散热设计 1988次阅读
 - 高亮度白光LED调光电路设计分析 2085次阅读
 - 迪思科高亮度LED用晶片激光切割 944次阅读
 
下载排行
本周
- 1TC358743XBG评估板参考手册
 - 1.36 MB | 330次下载 | 免费
 - 2开关电源基础知识
 - 5.73 MB | 6次下载 | 免费
 - 3100W短波放大电路图
 - 0.05 MB | 4次下载 | 3 积分
 - 4嵌入式linux-聊天程序设计
 - 0.60 MB | 3次下载 | 免费
 - 5基于FPGA的光纤通信系统的设计与实现
 - 0.61 MB | 2次下载 | 免费
 - 651单片机窗帘控制器仿真程序
 - 1.93 MB | 2次下载 | 免费
 - 751单片机大棚环境控制器仿真程序
 - 1.10 MB | 2次下载 | 免费
 - 8基于51单片机的RGB调色灯程序仿真
 - 0.86 MB | 2次下载 | 免费
 
本月
- 1OrCAD10.5下载OrCAD10.5中文版软件
 - 0.00 MB | 234315次下载 | 免费
 - 2555集成电路应用800例(新编版)
 - 0.00 MB | 33564次下载 | 免费
 - 3接口电路图大全
 - 未知 | 30323次下载 | 免费
 - 4开关电源设计实例指南
 - 未知 | 21549次下载 | 免费
 - 5电气工程师手册免费下载(新编第二版pdf电子书)
 - 0.00 MB | 15349次下载 | 免费
 - 6数字电路基础pdf(下载)
 - 未知 | 13750次下载 | 免费
 - 7电子制作实例集锦 下载
 - 未知 | 8113次下载 | 免费
 - 8《LED驱动电路设计》 温德尔著
 - 0.00 MB | 6653次下载 | 免费
 
总榜
- 1matlab软件下载入口
 - 未知 | 935054次下载 | 免费
 - 2protel99se软件下载(可英文版转中文版)
 - 78.1 MB | 537796次下载 | 免费
 - 3MATLAB 7.1 下载 (含软件介绍)
 - 未知 | 420026次下载 | 免费
 - 4OrCAD10.5下载OrCAD10.5中文版软件
 - 0.00 MB | 234315次下载 | 免费
 - 5Altium DXP2002下载入口
 - 未知 | 233046次下载 | 免费
 - 6电路仿真软件multisim 10.0免费下载
 - 340992 | 191185次下载 | 免费
 - 7十天学会AVR单片机与C语言视频教程 下载
 - 158M | 183279次下载 | 免费
 - 8proe5.0野火版下载(中文版免费下载)
 - 未知 | 138040次下载 | 免费
 
	                电子发烧友App
	            
	        
	        
          
        
        
	                    
                        
                        
                        
                        
                        

创作
发文章
发帖  
提问  
发资料
发视频
上传资料赚积分
           
            
            
                
            
评论