资料介绍
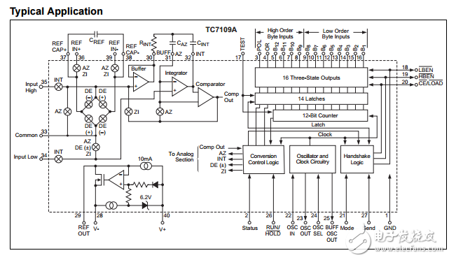
The TC7109A is a 12-bit plus sign, CMOS low power Analog-to-Digital Converter (ADC)。 Only eight passive components and a crystal are required to form a complete dual slope integrating ADC. The improved VOH source current and other TC7109A features make it an attractive per-channel alternative to analog multiplexing for many data acquisition applications. These features include typical input bias current of 1pA, drift of less than 1V/°C, input noise typically 15VP-P, and auto-zero. True differential input and reference allow measurement of bridge type transducers, such as load cells, strain gauges and temperature transducers. The TC7109A provides a versatile digital interface. In the Direct mode, Chip Select and HIGH/LOW byte enable control parallel bus interface. In the Handshake mode, the TC7109A will operate with industry standard UARTs in controlling serial data transmission – ideal for remote data logging. Control and monitoring of conversion timing is provided by the RUN/HOLD input and Status output. For applications requiring more resolution, see the TC500, 15-bit plus sign ADC data sheet. The TC7109A has improved over range recovery performance and higher output drive capability than the original TC7109. All new (or existing) designs should specify the TC7109A wherever possible.

- AD667:微处理器兼容12位D/A转换器数据表
- AD566A:高速12位单片D/A转换器数据表
- AD566A:高速12位单片D/A转换器废弃数据表
- AD667S:微处理器兼容的12位D/A转换器航空数据表
- AD565A:高速12位单片D/A转换器数据表
- AD668:12位超高速乘法D/A转换器数据表
- AD7152/AD7153:12位电容数字转换器数据表
- AD9224:完整的12位40 MSPS单片A/D转换器数据表
- AD394:µP兼容乘法四路12位D/A转换器数据表
- AD1671:完整的12位1.25 MSPS单片A/D转换器数据表
- AD394:µP兼容乘法四路12位D/A转换器过时数据表
- AD574A:完整的12位A/D转换器数据表
- AD395:µP兼容乘法四路12位D/A转换器过时数据表
- AD390:四个12位微处理器兼容的D/A转换器数据表
- AD767:微处理器兼容12位D/A转换器数据表
- A/D转换器的作用是什么? 1345次阅读
- ADC0804模数转换器的应用实例 1873次阅读
- MAX7541数模转换器芯片的引脚功能、内部结构和应用分析 3780次阅读
- digilent12位四信道模拟数字转换器介绍 2444次阅读
- digilent12位双信道模拟数字转换器介绍 2121次阅读
- digilent2模拟数字转换器介绍 1972次阅读
- digilent12位数字模拟输出简介 1813次阅读
- digilent1个16位数字模拟输出简介 1687次阅读
- digilent8通道12位数字模拟输出简介 2072次阅读
- 模数转换器分类_模数转换器选型 5569次阅读
- 模拟信号和数字信号如何得到兼容 3050次阅读
- 深度分析D/A转换器的原理与构成 1.2w次阅读
- 针对监测工业污水处理数据模拟量所设计的串行A/D转换 3850次阅读
- pic单片机ad转换c程序分享 3675次阅读
- 模拟工程师必知:带你全方位学习模数转换器(ADC) 1.4w次阅读
下载排行
本周
- 1TC358743XBG评估板参考手册
- 1.36 MB | 330次下载 | 免费
- 2开关电源基础知识
- 5.73 MB | 6次下载 | 免费
- 3100W短波放大电路图
- 0.05 MB | 4次下载 | 3 积分
- 4嵌入式linux-聊天程序设计
- 0.60 MB | 3次下载 | 免费
- 5基于FPGA的光纤通信系统的设计与实现
- 0.61 MB | 2次下载 | 免费
- 651单片机窗帘控制器仿真程序
- 1.93 MB | 2次下载 | 免费
- 751单片机大棚环境控制器仿真程序
- 1.10 MB | 2次下载 | 免费
- 8基于51单片机的RGB调色灯程序仿真
- 0.86 MB | 2次下载 | 免费
本月
- 1OrCAD10.5下载OrCAD10.5中文版软件
- 0.00 MB | 234315次下载 | 免费
- 2555集成电路应用800例(新编版)
- 0.00 MB | 33564次下载 | 免费
- 3接口电路图大全
- 未知 | 30323次下载 | 免费
- 4开关电源设计实例指南
- 未知 | 21549次下载 | 免费
- 5电气工程师手册免费下载(新编第二版pdf电子书)
- 0.00 MB | 15349次下载 | 免费
- 6数字电路基础pdf(下载)
- 未知 | 13750次下载 | 免费
- 7电子制作实例集锦 下载
- 未知 | 8113次下载 | 免费
- 8《LED驱动电路设计》 温德尔著
- 0.00 MB | 6653次下载 | 免费
总榜
- 1matlab软件下载入口
- 未知 | 935054次下载 | 免费
- 2protel99se软件下载(可英文版转中文版)
- 78.1 MB | 537796次下载 | 免费
- 3MATLAB 7.1 下载 (含软件介绍)
- 未知 | 420026次下载 | 免费
- 4OrCAD10.5下载OrCAD10.5中文版软件
- 0.00 MB | 234315次下载 | 免费
- 5Altium DXP2002下载入口
- 未知 | 233046次下载 | 免费
- 6电路仿真软件multisim 10.0免费下载
- 340992 | 191185次下载 | 免费
- 7十天学会AVR单片机与C语言视频教程 下载
- 158M | 183279次下载 | 免费
- 8proe5.0野火版下载(中文版免费下载)
- 未知 | 138040次下载 | 免费
电子发烧友App





创作
发文章
发帖
提问
发资料
发视频
上传资料赚积分
评论