资料介绍
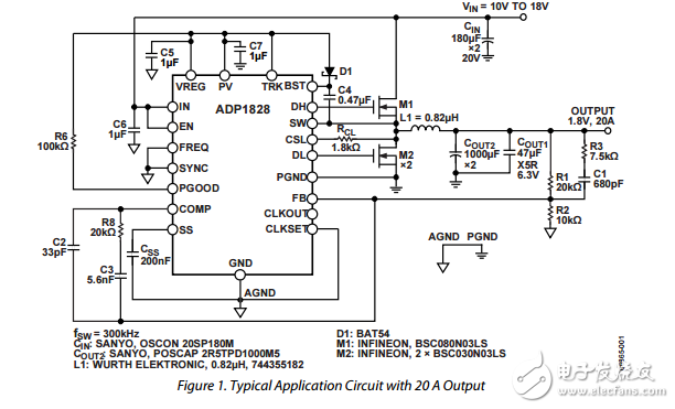
The ADP1828 is a versatile and synchronous PWM voltage mode buck controller. It drives an all N-channel power stage to regulate an output voltage as low as 0.6 V to 85% of the input voltage and is sized to handle large MOSFETs for point-of-load regulators. The ADP1828 is ideal for a wide range of high power applications, such as DSP and processor core I/O power, and general-purpose power in telecommunications, medical imaging, PC, gaming, and industrial applications. It operates from input bias voltages of 3 V to 20 V with an internal LDO that generates a 5 V output for input bias voltages greater than 5.5 V. The ADP1828 operates at a pin-selectable, fixed switching frequency of either 300 kHz or 600 kHz, or at any frequency between 300 kHz and 600 kHz with a resistor. The switching frequency can also be synchronized to an external clock up to 2× the part’s nominal oscillator frequency. The clock output can be used for synchronizing additional ADP1828s (or the ADP1829 controllers), thus eliminating the need for an external clock source. The ADP1828 includes soft start protection to limit any inrush current from the input supply during startup, reverse current protection during soft start for a precharged output, as well as a unique adjustable lossless current-limit scheme utilizing external MOSFET RDSON sensing. For applications requiring power-supply sequencing, the ADP1828 provides a tracking input that allows the output voltage to track during startup, shutdown, and faults. The additional supervisory and control features include thermal overload, undervoltage lockout, and power good. The ADP1828 operates over the −40°C to +125°C junction temperature range and is available in a 20-lead QSOP and 20- lead, 4mm × 4mm LFCSP.

- TSOT数据表中的ADP1864恒频电流模式降压型DC/DC控制器
- LTC1773:同步降压DC/DC控制器数据表
- ADP1828低压DC-DC开关电源
- LTC3852:低输入电压、同步降压DC/DC控制器数据表
- ADP1872/ADP1873:恒定导通时间的同步电流模式,PWM降压控制器数据表
- ADP3051:500 mA PWM降压式DC-DC,带同步整流器数据表
- LTC3775:高频同步降压模式DC/DC控制器数据表
- ADP1821:降压式DC-to-DC控制器数据表
- ADP1828:同步降压式PWM降压式DC-to-DC控制器数据表
- ADP1823:双交叉降压式DC-to-DC控制器,带跟踪数据表
- ADP1822:PWM降压式DC-to-DC控制器,带余量和跟踪数据表
- ADP1877:双输出同步降压式PWM控制器数据表
- ADP2126/ADP2127:超低剖面、500 mA、6 MHz、同步、降压型DC-DC转换器数据表
- ADP1853:集成电压跟踪和同步功能的同步降压DC-DC控制器
- ADP1851: 宽输入范围同步降压DC-DC控制器
- DC-DC降压转换器的常见故障与排除方法 1712次阅读
- ADP1821降压DC-DC转换器电路图 1719次阅读
- LTC3833高性能同步降压型DC/DC控制器的应用 1542次阅读
- 什么是控制系统以及如何设计DC-DC转换器的控制回路 1961次阅读
- 非隔离式DC-DC降压转换器如何实现高降压比 5329次阅读
- 同步降压DC/DC电源稳压器ADP2441的主要特性及应用电路 3911次阅读
- 同步降压DC/ DC稳压器ADP2325的主要特性及应用 2771次阅读
- DC/DC同步降压控制器ADP1876的性能特性及应用 2197次阅读
- DC-DC降压转换器电路布局与设计和实践 1.1w次阅读
- AP3401降压DC-DC转换器的特性及应用 6906次阅读
- AP72200高效同步DC-DC升降压转换器解决方案 6702次阅读
- 150V、低IQ、同步降压型DC/DC控制器LTC3895 3412次阅读
- 基于单片机控制的DC-DC变换电路 1.6w次阅读
- MAX20021/MAX20022低电压降压DC-DC转换器 2497次阅读
- MAXQ1741高效率、同步降压式DC-DC转换器 1751次阅读
下载排行
本周
- 1TC358743XBG评估板参考手册
- 1.36 MB | 330次下载 | 免费
- 2开关电源基础知识
- 5.73 MB | 6次下载 | 免费
- 3100W短波放大电路图
- 0.05 MB | 4次下载 | 3 积分
- 4嵌入式linux-聊天程序设计
- 0.60 MB | 3次下载 | 免费
- 5基于FPGA的光纤通信系统的设计与实现
- 0.61 MB | 2次下载 | 免费
- 651单片机窗帘控制器仿真程序
- 1.93 MB | 2次下载 | 免费
- 751单片机大棚环境控制器仿真程序
- 1.10 MB | 2次下载 | 免费
- 8基于51单片机的RGB调色灯程序仿真
- 0.86 MB | 2次下载 | 免费
本月
- 1OrCAD10.5下载OrCAD10.5中文版软件
- 0.00 MB | 234315次下载 | 免费
- 2555集成电路应用800例(新编版)
- 0.00 MB | 33564次下载 | 免费
- 3接口电路图大全
- 未知 | 30323次下载 | 免费
- 4开关电源设计实例指南
- 未知 | 21549次下载 | 免费
- 5电气工程师手册免费下载(新编第二版pdf电子书)
- 0.00 MB | 15349次下载 | 免费
- 6数字电路基础pdf(下载)
- 未知 | 13750次下载 | 免费
- 7电子制作实例集锦 下载
- 未知 | 8113次下载 | 免费
- 8《LED驱动电路设计》 温德尔著
- 0.00 MB | 6653次下载 | 免费
总榜
- 1matlab软件下载入口
- 未知 | 935054次下载 | 免费
- 2protel99se软件下载(可英文版转中文版)
- 78.1 MB | 537796次下载 | 免费
- 3MATLAB 7.1 下载 (含软件介绍)
- 未知 | 420026次下载 | 免费
- 4OrCAD10.5下载OrCAD10.5中文版软件
- 0.00 MB | 234315次下载 | 免费
- 5Altium DXP2002下载入口
- 未知 | 233046次下载 | 免费
- 6电路仿真软件multisim 10.0免费下载
- 340992 | 191185次下载 | 免费
- 7十天学会AVR单片机与C语言视频教程 下载
- 158M | 183279次下载 | 免费
- 8proe5.0野火版下载(中文版免费下载)
- 未知 | 138040次下载 | 免费
电子发烧友App





创作
发文章
发帖
提问
发资料
发视频
上传资料赚积分
评论