资料介绍
四维空间阵列
一般描述
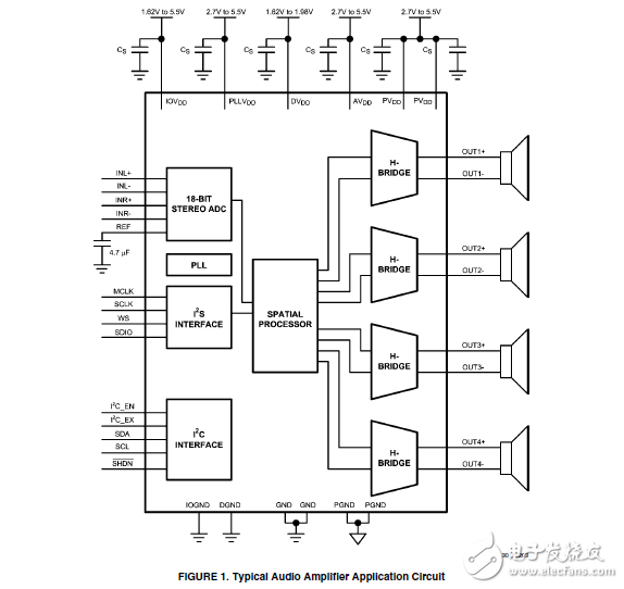
lm48901是四D类放大器,利用国家专有的空间声音处理器创建用于便携式多媒体设备的增强声音级。这个D类输出级特征国家的边缘速率控制(ERC)PWM架构,大大降低了射频辐射同时保留音频质量和效率。灵活的lm48901 I2S接口兼容标准串行音频接口。立体声差分输入模数转换器给出了设备处理interwetten与威廉的赔率体系 立体声音频的能力信号。
lm48901通过I2C兼容接口配置和能够提供2.8w/channel连续输出功率为4Ω负荷小于10%的THD + N2.1模式对两个输出驱动器并联,增加电流4Ω负载驱动器输出短路和热过载保护设备在故障时损坏。优越的点击和弹出抑制消除听觉瞬变上电/关机和关机。lm48901可节省空间的microSMD和LLP封装。

- 开关稳压器升压IC LM2731数据手册 0次下载
- 高通无线蓝牙空间音频解决方案
- LM3915驱动的音频电平指示电路图 109次下载
- 低失调电压双比较器LM393系列数据手册 18次下载
- LM4562高保真音频运放产品手册 113次下载
- PIC24F系列参考手册之具有扩展数据空间(EDS)的CPU 0次下载
- PIC24F系列参考手册之具有扩展数据空间(EDS)的数据存储器
- LM317数据手册 0次下载
- LM1117数据手册 0次下载
- lm358数据手册 0次下载
- LM2853数据手册 0次下载
- LM1881数据手册 0次下载
- LM1085数据手册 0次下载
- lm2596数据手册 93次下载
- LM2576数据手册 40次下载
- 如何在放大器电路中使用LM386? 1650次阅读
- 音频功率放大芯片LM386讲解 1.2w次阅读
- 基于LM1875构建的25瓦Hi-Fi音频放大器电路图 8055次阅读
- 基于2块电源IC构建的16W音频放大电路 1420次阅读
- 基于IC LM3886构建的68W功率音频放大器电路 2771次阅读
- 四路音频d功率类放大器LM48901的主要特性及应用电路分析 3224次阅读
- 微雪电子麦克风阵列扩展板简介 2758次阅读
- 基于LM3914的12V电池电量指示电路图 2.6w次阅读
- lm567芯片资料数据手册(lm567管脚图_作用_工作原理_应用电路) 6.1w次阅读
- 基于LDO的音频功放测试威廉希尔官方网站 (LM4990为例) 6220次阅读
- LM4902音频功率放大电路图 1w次阅读
- LM4906音频功率放大器的典型应用电路 4146次阅读
- 基于LM4904的差分输入音频放大器 5048次阅读
- 新颖电压型有源箝位正激控制IC-LM5027 2714次阅读
- LM49155设计的PowerWise降噪音频功率放大威廉希尔官方网站 2061次阅读
下载排行
本周
- 1TC358743XBG评估板参考手册
- 1.36 MB | 330次下载 | 免费
- 2开关电源基础知识
- 5.73 MB | 11次下载 | 免费
- 3100W短波放大电路图
- 0.05 MB | 4次下载 | 3 积分
- 4嵌入式linux-聊天程序设计
- 0.60 MB | 3次下载 | 免费
- 5DIY动手组装LED电子显示屏
- 0.98 MB | 3次下载 | 免费
- 651单片机大棚环境控制器仿真程序
- 1.10 MB | 2次下载 | 免费
- 751单片机PM2.5检测系统程序
- 0.83 MB | 2次下载 | 免费
- 8TP4055-500mA线性锂离子电池充电器数据手册
- 0.27 MB | 2次下载 | 免费
本月
- 1OrCAD10.5下载OrCAD10.5中文版软件
- 0.00 MB | 234315次下载 | 免费
- 2555集成电路应用800例(新编版)
- 0.00 MB | 33566次下载 | 免费
- 3接口电路图大全
- 未知 | 30323次下载 | 免费
- 4开关电源设计实例指南
- 未知 | 21549次下载 | 免费
- 5电气工程师手册免费下载(新编第二版pdf电子书)
- 0.00 MB | 15349次下载 | 免费
- 6数字电路基础pdf(下载)
- 未知 | 13750次下载 | 免费
- 7电子制作实例集锦 下载
- 未知 | 8113次下载 | 免费
- 8《LED驱动电路设计》 温德尔著
- 0.00 MB | 6656次下载 | 免费
总榜
- 1matlab软件下载入口
- 未知 | 935054次下载 | 免费
- 2protel99se软件下载(可英文版转中文版)
- 78.1 MB | 537797次下载 | 免费
- 3MATLAB 7.1 下载 (含软件介绍)
- 未知 | 420027次下载 | 免费
- 4OrCAD10.5下载OrCAD10.5中文版软件
- 0.00 MB | 234315次下载 | 免费
- 5Altium DXP2002下载入口
- 未知 | 233046次下载 | 免费
- 6电路仿真软件multisim 10.0免费下载
- 340992 | 191186次下载 | 免费
- 7十天学会AVR单片机与C语言视频教程 下载
- 158M | 183279次下载 | 免费
- 8proe5.0野火版下载(中文版免费下载)
- 未知 | 138040次下载 | 免费
电子发烧友App





创作
发文章
发帖
提问
发资料
发视频
上传资料赚积分
评论