资料介绍
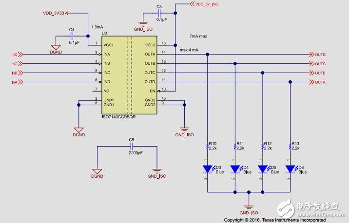
TI的差动脉冲序列输出(美国专利商标局)模块参考设计对使用rs - 485驱动器的差动高速数字输出模块进行了设计说明,该驱动器使用隔离型Fly-Buck电源转换器通过PLC背板供电。该参考设计主要用于定位和运动控制系统,可在嘈杂的环境中实现简单的远程高速电机控制。

可编程逻辑控制器(ProgrammableLogicController,PLC),是一种用于自动化实时控制的数位逻辑控制器,广泛应用于目前的工业控制领域。在可编程逻辑控制器出现之前,一般要使用成百上千的继电器以及计数器才能组成具有相同功能的自动化系统,而现在,经过编程的简单的可编程逻辑控制器模块基本上已经代替了这些大型装置。可编程逻辑控制器的系统程序一般在出厂前已经初始化完毕,用户可以根据自己的需要自行编辑相应的用户程序来满足不用的自动化生产要求。

- 用于可编程逻辑控制器(PLC) IO模块的隔离式电源设计
- 小型水电站的PLC(可编程逻辑控制器)编程实例 26次下载
- 三菱PLC(可编程逻辑控制器)编程实例——自动门 27次下载
- 三菱PLC(可编程逻辑控制器)编程实例——弯管机plc程序 77次下载
- 三菱PLC(可编程逻辑控制器)编程实例——温度控制PLC程序 50次下载
- 三菱PLC(可编程逻辑控制器)编程实例——三层电梯PLC控制 35次下载
- 三菱PLC(可编程逻辑控制器)编程实例——日立电梯程序 44次下载
- 三菱PLC(可编程逻辑控制器)编程实例项目例程 0次下载
- 西门子PLC(可编程逻辑控制器)编程实例项目例程 52次下载
- 三菱PLC(可编程逻辑控制器)编程实例项目例程-电机 29次下载
- 三菱PLC(可编程逻辑控制器)编程实例项目例程-伺服控制贴标机 204次下载
- 三菱可编程逻辑控制器密码破解软件下载 6次下载
- 可编程逻辑控制器(PLC)的详细资料概述免费下载 26次下载
- 开源硬件-TIDA-00766-差分脉冲序列输出 (PTO) 可编程逻辑控制器 (PLC) 模块 PCB layout 设计
- 可编程控制器(PLC) 0次下载
- 可编程逻辑控制器的特点与用途 328次阅读
- 变频驱动器与可编程逻辑控制器的区别 458次阅读
- 可编程逻辑控制器的基本功能 451次阅读
- 可编程逻辑控制器和微控制器的区别 443次阅读
- 可编程逻辑控制器(PLC)故障常见原因及处理方法 2981次阅读
- 解决可编程逻辑控制器的负载点电源设计挑战 850次阅读
- 基于可编程逻辑控制器和NI威廉希尔官方网站 的辗环机控制方案 2559次阅读
- 可编程控制器的基本应用详细讲解 6805次阅读
- 可编程控制器的特点有哪些 8439次阅读
- 如何使用可编程控制器替代继电器 4837次阅读
- 超小型可编程控制器它指的是什么 1432次阅读
- 可编程逻辑控制器是什么_可编程逻辑控制器原理 1w次阅读
- 简析可编程逻辑控制器PLC 2161次阅读
- 可编程控制器基本知识_可编程控制器原理及应用 5.8w次阅读
- 可编程逻辑控制器(PLC)基本操作及功能简介 1w次阅读
下载排行
本周
- 1电子电路原理第七版PDF电子教材免费下载
- 0.00 MB | 1491次下载 | 免费
- 2单片机典型实例介绍
- 18.19 MB | 95次下载 | 1 积分
- 3S7-200PLC编程实例详细资料
- 1.17 MB | 27次下载 | 1 积分
- 4笔记本电脑主板的元件识别和讲解说明
- 4.28 MB | 18次下载 | 4 积分
- 5开关电源原理及各功能电路详解
- 0.38 MB | 11次下载 | 免费
- 6100W短波放大电路图
- 0.05 MB | 4次下载 | 3 积分
- 7基于单片机和 SG3525的程控开关电源设计
- 0.23 MB | 4次下载 | 免费
- 8基于AT89C2051/4051单片机编程器的实验
- 0.11 MB | 4次下载 | 免费
本月
- 1OrCAD10.5下载OrCAD10.5中文版软件
- 0.00 MB | 234313次下载 | 免费
- 2PADS 9.0 2009最新版 -下载
- 0.00 MB | 66304次下载 | 免费
- 3protel99下载protel99软件下载(中文版)
- 0.00 MB | 51209次下载 | 免费
- 4LabView 8.0 专业版下载 (3CD完整版)
- 0.00 MB | 51043次下载 | 免费
- 5555集成电路应用800例(新编版)
- 0.00 MB | 33562次下载 | 免费
- 6接口电路图大全
- 未知 | 30320次下载 | 免费
- 7Multisim 10下载Multisim 10 中文版
- 0.00 MB | 28588次下载 | 免费
- 8开关电源设计实例指南
- 未知 | 21539次下载 | 免费
总榜
- 1matlab软件下载入口
- 未知 | 935053次下载 | 免费
- 2protel99se软件下载(可英文版转中文版)
- 78.1 MB | 537793次下载 | 免费
- 3MATLAB 7.1 下载 (含软件介绍)
- 未知 | 420026次下载 | 免费
- 4OrCAD10.5下载OrCAD10.5中文版软件
- 0.00 MB | 234313次下载 | 免费
- 5Altium DXP2002下载入口
- 未知 | 233046次下载 | 免费
- 6电路仿真软件multisim 10.0免费下载
- 340992 | 191183次下载 | 免费
- 7十天学会AVR单片机与C语言视频教程 下载
- 158M | 183277次下载 | 免费
- 8proe5.0野火版下载(中文版免费下载)
- 未知 | 138039次下载 | 免费
电子发烧友App





创作
发文章
发帖
提问
发资料
发视频
上传资料赚积分
评论