资料介绍
														模糊PID控制器在聚丙烯生产中的应用_李杰
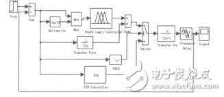
PID 控制由于其算法简单、鲁棒性好和可靠性高的优点,被 广泛应用于过程控制, 尤其适用于可建立精确数学模型的确定 性系统。但实际生产中,如聚丙烯的生产过程,是一个大滞后、时 变、非线性的复杂系统。其中有的参数未知;有的存在滞后和随 机干扰;并且难以获得整个反应过程的精确数学模型。应用常规 的 PID 控制器不能达到理想的控制效果。在实际生产过程中, PID 控制器参数往往整定不良,性能欠佳,对运行工矿的适应性 很差, 所以长期以来人们一直在寻求一种新型的 PID 控制器使 它能较好的解决上述问题。目前应用较多的有:模糊 PID,神经网 络 PID,以及各种方法的参数自整定 PID 等。 模糊控制器的优点在于不要求掌握受控对象的精确数学 模型,而根据人工控制规则组织控制决策表,然后由该表决定控 制量的大小。将模糊控制器和 PID 控制器两者结合起来,扬长避 短,即具有模糊控制的灵活性和适应性强的优点,又有 PID 控制 精度高的特点, 这种 Fuzzy-PID 复合式控制器有较好的控制效 果。本文主要讨论模糊控制和 PID 控制即模糊 PID 控制在聚丙 烯生产中的应用。
	
												
												
												PID 控制由于其算法简单、鲁棒性好和可靠性高的优点,被 广泛应用于过程控制, 尤其适用于可建立精确数学模型的确定 性系统。但实际生产中,如聚丙烯的生产过程,是一个大滞后、时 变、非线性的复杂系统。其中有的参数未知;有的存在滞后和随 机干扰;并且难以获得整个反应过程的精确数学模型。应用常规 的 PID 控制器不能达到理想的控制效果。在实际生产过程中, PID 控制器参数往往整定不良,性能欠佳,对运行工矿的适应性 很差, 所以长期以来人们一直在寻求一种新型的 PID 控制器使 它能较好的解决上述问题。目前应用较多的有:模糊 PID,神经网 络 PID,以及各种方法的参数自整定 PID 等。 模糊控制器的优点在于不要求掌握受控对象的精确数学 模型,而根据人工控制规则组织控制决策表,然后由该表决定控 制量的大小。将模糊控制器和 PID 控制器两者结合起来,扬长避 短,即具有模糊控制的灵活性和适应性强的优点,又有 PID 控制 精度高的特点, 这种 Fuzzy-PID 复合式控制器有较好的控制效 果。本文主要讨论模糊控制和 PID 控制即模糊 PID 控制在聚丙 烯生产中的应用。

												下载该资料的人也在下载
												下载该资料的人还在阅读
											
											更多 >
											
										- 基于模糊PID控制器的VRV空调系统设计方法 3次下载
 - 如何使用MTALAB的模糊PID控制器进行设计与仿真的研究 16次下载
 - PCA_RBF方法在聚丙烯熔融指数建模中的应用_李杰 0次下载
 - 模糊PID在合金化炉炉压控制中的应用_李富强 0次下载
 - 直流调速系统的模糊PID控制器设计实现 23次下载
 - 一种新型模糊PID控制器在伺服系统的应用 9次下载
 - 鼠笼电机模糊PID控制器的设计 9次下载
 - 基于模糊PID控制的导弹舵机伺服控制器 45次下载
 - 模糊自适应PID控制器设计 30次下载
 - 一种简化PID模糊控制器的研究与设计 55次下载
 - 高精度模糊PID控制器在温度控制中的应用 98次下载
 - 聚丙烯酞胺在选煤厂煤泥水处理中的应用
 - 基于遗传算法和模糊PID的励磁控制器
 - 一种新型的模糊PID控制器介绍
 - 简化的模糊PID控制器研究
 
- PID控制器与PWM控制器的区别 1642次阅读
 - PID控制器在热管理系统中的应用 321次阅读
 - PID控制器在工业自动化中的应用 990次阅读
 - PID控制器与电阻器的区别 710次阅读
 - PID控制器与开关控制器的区别 398次阅读
 - PID控制器和PLC的区别 1639次阅读
 - 什么是PID控制器?有哪些作用? 993次阅读
 - 用HLS实现PID控制器 996次阅读
 - PID控制器概述与制作实例 5313次阅读
 - 基于PLC实现PID控制器的改进设计 3653次阅读
 - 通过采用参数模糊自整定PID控制器提高仪器温度控制系统的性能 5091次阅读
 - 模糊自整定PID控制器的设计及性能仿真研究 5812次阅读
 - pid控制器工作原理 1w次阅读
 - pid控制器的输入输出_PID控制器的控制实现 2.7w次阅读
 - 新型耐高温金属化聚丙烯膜材料的设计方案 3577次阅读
 
下载排行
本周
- 1TC358743XBG评估板参考手册
 - 1.36 MB | 330次下载 | 免费
 - 2开关电源基础知识
 - 5.73 MB | 11次下载 | 免费
 - 3嵌入式linux-聊天程序设计
 - 0.60 MB | 3次下载 | 免费
 - 4DIY动手组装LED电子显示屏
 - 0.98 MB | 3次下载 | 免费
 - 5基于FPGA的C8051F单片机开发板设计
 - 0.70 MB | 2次下载 | 免费
 - 651单片机窗帘控制器仿真程序
 - 1.93 MB | 2次下载 | 免费
 - 751单片机大棚环境控制器仿真程序
 - 1.10 MB | 2次下载 | 免费
 - 8基于51单片机的RGB调色灯程序仿真
 - 0.86 MB | 2次下载 | 免费
 
本月
- 1OrCAD10.5下载OrCAD10.5中文版软件
 - 0.00 MB | 234315次下载 | 免费
 - 2555集成电路应用800例(新编版)
 - 0.00 MB | 33566次下载 | 免费
 - 3接口电路图大全
 - 未知 | 30323次下载 | 免费
 - 4开关电源设计实例指南
 - 未知 | 21549次下载 | 免费
 - 5电气工程师手册免费下载(新编第二版pdf电子书)
 - 0.00 MB | 15349次下载 | 免费
 - 6数字电路基础pdf(下载)
 - 未知 | 13750次下载 | 免费
 - 7电子制作实例集锦 下载
 - 未知 | 8113次下载 | 免费
 - 8《LED驱动电路设计》 温德尔著
 - 0.00 MB | 6656次下载 | 免费
 
总榜
- 1matlab软件下载入口
 - 未知 | 935054次下载 | 免费
 - 2protel99se软件下载(可英文版转中文版)
 - 78.1 MB | 537798次下载 | 免费
 - 3MATLAB 7.1 下载 (含软件介绍)
 - 未知 | 420027次下载 | 免费
 - 4OrCAD10.5下载OrCAD10.5中文版软件
 - 0.00 MB | 234315次下载 | 免费
 - 5Altium DXP2002下载入口
 - 未知 | 233046次下载 | 免费
 - 6电路仿真软件multisim 10.0免费下载
 - 340992 | 191186次下载 | 免费
 - 7十天学会AVR单片机与C语言视频教程 下载
 - 158M | 183279次下载 | 免费
 - 8proe5.0野火版下载(中文版免费下载)
 - 未知 | 138040次下载 | 免费
 
	                电子发烧友App
	            
	        
	        
          
        
        
	                    
                        
                        
                        
                        
                        

创作
发文章
发帖  
提问  
发资料
发视频
上传资料赚积分
           
            
            
                
            
评论