1N4007
2023-03-28 18:09:13
1N4007
2023-03-29 17:28:33
1N4007
2023-03-29 21:46:09
编辑-Z1N4007在DO-41封装里采用的1个芯片,是一款小封装整流二极管。1N4007的浪涌电流Ifsm为30A,漏电流(Ir)为5uA,其工作时耐温度范围为-55~150摄氏度。1N4007
2021-09-07 16:07:03
1N4007-B
2023-03-29 21:55:04
1N4007G-K
2023-03-29 21:48:34
1N4007G-R0
2023-03-29 21:48:34
、1N5408、1N5822、 齐纳二极管 。如果在400V下工作,可以使用1N4004,如果在600V下工作,可以使用1N4005,如果在800V下工作,可以使用1N4006;1N4007的其他值完
2023-02-06 14:33:51
1N4007二极管如何工作 安森美半导体的1N4007是一款通用二极管。这在整流器和电源应用中很常见。这些二极管紧凑的外形尺寸使其适用于空间受限的应用。下面的电路是一个完整的桥式二极管整流
2023-02-06 14:28:59
我正在制作一块电控,现在手头上没有1N4007A,但是有1N4007,我想知道这两者有什么区别,能否混用,哪位大神能解答一下,谢谢!
2016-04-26 08:57:20
,提高批量生产的效率。如下图是SOD-123的SM4007。 1N4007和SM4007是同种类型的二极管,只要后面的数字部分是一致的,他们的电气参数也是一致的,相互之间可以替换,平时最常见的是1N4007。`
2020-06-23 10:41:22
今天电路实验课,测二极管的伏安特性曲线。有一个二极管老师说是IN4007,我觉得是1N4007,确实看起来容易混淆,网上关于这个论述不多,有知道的吗,请教。。我和老师说他错了,老师让我查,他说他也查查
2015-09-25 12:57:21
1n4007资料1n4007资料
2017-05-04 16:18:13
因单体铁锂充电,需要3.6V电压(铁锂单体:过放压1.999V,过充限压3.9V,过充电流:30A以上)现有直流5V电流1A的充电器,四只1N4007整流管,怎样串或并联可以得到3.3V以上3.9V
2012-09-07 12:42:12
MAX504的引脚排列及功能是什么?MAX504的工作模式是怎样的?MAX504的应用有哪些?
2021-04-21 06:51:38
MAX5406的工作原理是什么?音频处理器MAX5406的应用是什么?
2021-06-08 06:09:50
我目前在用CCS V5.3进行项目开发,工程比较大,编译很慢,全部编译一次需要好几分钟。有没有办法提高速度?我记得keil MDK中只要在输出选项中把Browse信息关闭就能显著提高编译速度,不知道CCS有没有相关的设置选项?求高手指点!谢谢
2018-06-04 12:53:43
iOS和Android 蓝牙传输速度都非常的慢,有没有提高的方法?
2023-03-07 06:30:22
,有没有什么方法可以提高速度。2.模块串口的波特率不等于模块的无线传输速度?这个波特率只影响他与开发板串口之间通信的速度?因为我把模块波特率调整到921600可是还是无法提高无线模块的发送速度!3.我
2019-04-25 06:35:29
MSP430如何提高adc的采样速度
2023-10-30 08:53:51
编辑-Z1N4007是普通的硅整流二极管。这种管的PN结面积大,所以耐压高,工作电流大。但是PN结的结电容也很大,结电容与二极管并联。这种二极管只适用于数百赫兹以下的低频整流电路。如果用在几百KHz
2021-09-08 16:59:48
编辑-ZUF4007在DO-41封装里采用的1个芯片,是一款小封装快恢复二极管。UF4007的浪涌电流Ifsm为30A,漏电流(Ir)为5uA,其工作时耐温度范围为-55~150摄氏度。UF4007
2021-09-23 16:16:43
UF4007是什么二极管,可以用1N4007代替吗?
2011-03-29 21:13:32
波特率,我们不得不采用高速光耦来实现模块之间的相互隔离。常用的高速光耦有6N135/6N136,6N137/6N138。但是,高速光耦价格比较高,导致设计成本提高。这里介绍两种方法来提高普通光耦的开关速度
2012-12-13 12:16:27
我用STM32H750驱动AD4007,其前端由LTC6373构成的全差分电路软件配置CPOL=0,CPHA = 0,想读取AD4007的转换结果,但用逻辑分析仪采集数据,后面两个字节一直返回0x61,对此我很疑惑。
而如果通过0x14 写入寄存器0xF1,将会一直返回0X71。
2023-12-01 07:03:23
在测试ADF4007评估板(EVAL-ADF4007/4107EB1)时,发现有几个问题。1. 电源On/OFF的标识是否弄反了。2. datasheet中测试步骤中第六步中,”Apply
2018-10-08 16:39:53
加速度测量原理是什么?如何提高测量精度?
2023-10-16 06:18:59
如何提高CPLD加载速度
2023-08-11 10:55:47
3.10版本。我的设备是PIC18F86K22。我可以看到我的PIC固件运行在MP实验室X模拟器上。但是它运行得很慢。我想提高模拟速度,使模拟运行有点接近我配置在源代码中的原始速度。MP LAB用户
2020-03-27 10:38:27
如何提高SRAM的读取速度
2023-09-28 06:28:57
本帖最后由 Katrina_WIZnet 于 2014-3-31 10:23 编辑
在很多应用领域都需要提高W5100与其它网络设备(如PC机)的通信速度。理论上讲,W5100的最大通信速度
2014-03-31 10:21:47
如何提高光耦的速度
2023-10-30 06:02:23
如何提高印制电路板的识图速度?有什么技巧吗?
2021-04-21 06:35:11
如何提高程序运算速度?
2021-09-26 08:09:18
怎么提高苹果笔记本的下载速度Folx添加Tracker服务器的方法
2020-11-06 06:27:43
有什么比较好的方法可以提高浮点数运算速度
2023-10-15 11:07:44
通常用什么办法可以提高无刷电机的换向速度
2023-10-11 08:13:01
无刷电机在工作的过程提高转速需要提高换向速度吗
2023-10-12 06:06:59
利用ise编写的fpga工程,采用modelsim进行仿真,如何提高仿真的速度?这里提高速度指的不是优化程序,而是采用提高电脑硬件配置,或者采用硬件加速,或者软硬件联合仿真的方法进行加速。请高手具体
2016-04-16 20:32:36
请问一下低电压差分电路(LVDS)驱动器如何提高工作速度呢?
2023-04-20 16:46:03
请问如何提高MAX1464的转换分辨率?
2021-04-23 06:26:45
怎样可以提高A/D转换的速度和线性度?有什么设计技巧?
2021-04-09 06:15:34
CD4007 双互补对及反相器简要说明CD4007由3个n沟道和3个p沟道增强型MOS晶体管构成通过改变晶体管各单元的连接可广泛用作反相器波形整形电赂与非或非门线性放大器时钟
2008-06-11 09:26:46
206 1N4001/1N4007普通塑封整流二极管 反向电压 50 ---1000V
1N4001/1N4007特征 Features·低的反向漏电流 Low reverse leakage·较强的正向浪涌承受能力 High forward surge capability·高温焊接
2008-10-08 14:43:38
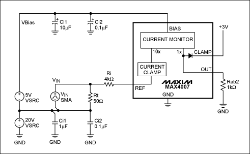
418 MAX4007/MAX4008是高精度、高侧、高电压电流监测器,专门设计用于监测光纤应用中光电二极管的电流。它们提供了一路参考电流输出和一路正比于参考电流的监测输出。MAX4007的监测输出是正比于
2023-07-17 17:57:11
摘要:MAX4007是一款高精度、高边、高压电流监测器,设计用于监测光纤系统光电二极管的电流。该应用笔记描述了一种在GPON突发模式工作中提高MAX4007响应时间的简易方法。
2009-05-07 10:38:45
795 
1N4007数据手册,感兴趣的可以瞧一瞧。
2016-11-09 18:15:43
30 1n4001-4007数据手册,感兴趣的可以瞧一瞧。
2016-11-09 18:15:43
16 UF4007
2017-03-04 17:56:16
9 FR107是金属-半导管整流管,也称为肖特基整流管、快恢复二极管,是一种热载流子二极管,属于高频整流二极管,其反向恢复时间要比1N4007快得多,也就是说FR107的工作频率可以比1N4007高得
2017-11-08 10:40:34
27630 1N4007是低频整流二极管,额定电流1A ,耐压700V 。1N4007 是封装形式为 DO-41 的塑料封装型通用硅材料整流二极管。广泛应用于各种交流变直流的整流电路中。也用于桥式整流电路。1n4007利用二极管单向导电性,可以把方向交替变化的交流电变换成单一方向的脉冲直流电。
2018-03-04 11:43:30
119316 本文主要介绍了cd4007中文资料汇总(cd4007引脚图及功能_特性及应用电路)。CD4007 双互补对及反相器。CD4007由3个n沟道和3个p沟道增强型MOS晶体管构成通过改变晶体管各单元
2018-05-10 09:59:58
24986 
电子发烧友网为你提供TI(TI)CD4007UB-MIL相关产品参数、数据手册,更有CD4007UB-MIL的引脚图、接线图、封装手册、中文资料、英文资料,CD4007UB-MIL真值表,CD4007UB-MIL管脚等资料,希望可以帮助到广大的电子工程师们。
2021-12-07 16:14:54
电子发烧友网为你提供()1N4007相关产品参数、数据手册,更有1N4007的引脚图、接线图、封装手册、中文资料、英文资料,1N4007真值表,1N4007管脚等资料,希望可以帮助到广大的电子工程师们。
2019-04-18 19:59:09
电子发烧友网为你提供ADI(ADI)AD4007相关产品参数、数据手册,更有AD4007的引脚图、接线图、封装手册、中文资料、英文资料,AD4007真值表,AD4007管脚等资料,希望可以帮助到广大的电子工程师们。
2019-04-18 19:30:09
印刷电路板布线的新方法可以将芯片到芯片的互连速度提高到20 Gbits/秒,从而显着提高系统性能。
2019-08-14 02:19:00
1487 
1N4007和UF4007都是现在常用的二极管,尤其是UF4007,在各种开关电源里很常见,但不少新手搞不清楚这两种二极管究竟有何区别?以为都是4007,参数一样,可以互换使用,只是它们的生产厂家不同而已。
2019-11-02 10:50:07
33123 1N4007和SM4007实际上是属于同型号系列的二极管,区别在于型号前缀的不同,所以最终的差别体现在封装形式上。4007是低频电源中比较常用的整流二极管,它的电流为1A,耐压值为1000V
2020-06-26 17:06:00
9019 ADF4007 Design Files
2021-01-28 15:58:32
1 ADF4007设计文件
2021-03-22 20:13:20
1 该评估板旨在帮助用户评估支持PLL(锁相环)的频率合成器ADF4007的性能。 它包含ADF4007频率合成器、用于选择分频比(8、16、32和64)的链路、用于参考输入的SMA连接器以及RF输入和输出。
2021-06-03 14:12:51
0 1N4007是一种硅材料整流二极管,把方向交替变化的交流电换成单一方向的脉冲直流电,广泛应用于各种交流变直流的整流电路中。直插二极管1N4007,低频整流二极管,正向平均电流1A,耐压1000V
2021-06-24 17:35:24
42025 PRISEMI芯导KOYUELEC光与电子P1N4007W.pdf
2021-10-26 17:54:25
10 PRISEMI芯导KOYUELEC光与电子P1N4007W.pdf
2021-10-26 18:15:16
14 1N4001G-THRU-1N4007G-A-405规格书
2021-11-30 11:55:21
11 1N4001S-THRU-1N4007S规格书下载
2021-12-01 09:25:47
4 1N4001-THRU-1N4007规格书下载
2021-12-01 09:26:57
14 对于设计者来说,当然希望我们设计的电路的工作频率(在这里如无特别说明,工作频率指FPGA片内的工作频率)尽量高。我们也经常听说用资源换速度,用流水的方式可以提高工作频率,这确实是一个很重要的方法,今天我想进一步去分析该如何提高电路的工作频率。
2022-03-25 09:41:39
4179 1N4007和SM4007实际上是属于同型号系列的 二极管 ,区别在于型号前缀的不同,所以最终的差别体现在封装形式上。4007是低频电源中比较常用的整流二极管,它的电流为1A,耐压值为1000V
2022-08-09 16:55:48
2043 如何提高电路工作频率 对于设计者来说,我们当然希望我们设计的电路的工作频率(在这里如无特别说明,工作频率指FPGA 片内的工作频率)尽量高。我们也经常听说用资源换速度,用流水的方式可以提高工作
2022-11-16 12:10:02
713 2022-11-18 23:45:23
0 在这种配置中,如果有一个输出电阻会加载电流监视器的输出,无论是否存在抗混叠电容,电流监视器的响应都会变慢。克服这一限制的一种简单方法是用输出跨阻放大器代替输出电阻。这一变化消除了MAX4007输出
2023-01-13 12:06:41
441 
电子发烧友网为你提供Maxim(Maxim)MAX4007EUT+T相关产品参数、数据手册,更有MAX4007EUT+T的引脚图、接线图、封装手册、中文资料、英文资料,MAX4007EUT+T真值表,MAX4007EUT+T管脚等资料,希望可以帮助到广大的电子工程师们。
2023-02-09 19:23:20

双互补对和反相器-HEF4007UB
2023-02-23 19:14:07
0 提高晶体管开关速度的方法可以通过减少晶体管的输入电容来提高晶体管的开关速度,这可以通过减少晶体管的输入电容的大小来实现。
2023-02-24 15:54:57
936 
RJK4007DPP-M0 数据表
2023-04-17 20:01:54
0 RJP4007ANS 数据表
2023-04-20 18:43:14
0 RJK4007DPP 数据表
2023-04-26 19:04:30
0 贴片二极管M7为什么说就是1N4007二极管?M7贴片坏了能用1N4007代替吗?二极管M7和A7有什么区别?低频硅整流二极管1N4007、M7、A7是一样的吗?有什么区别呢?哪种好?关于整流二极管
2021-11-19 16:02:32
3855 
查看东沃电子整流二极管产品选型手册可知,反向电压1000V正向电流1A的整流二极管常用型号有:1A7(R-1封装)、1N4007(DO-41封装)、1N4007G(DO-41封装)、1N4007
2023-08-04 15:03:37
693 
前两天二极管生产厂家东沃电子科普过1N4007和1N4007G这两种普通塑封整流二极管,查看“STD-1N4001 Thru 1N4007 (DO-41) Datasheet
2023-08-17 15:50:39
787 
如何提高晶体管的开关速度?
2023-11-27 14:23:47
362 
评论