KALAOKE电路原理
1)话筒输入由两个话筒七脚插座引入信号,在话筒未插入时话筒输出
2010-11-27 11:05:23
49236 
电子发烧友网站为大家提供了卡拉OK功放机电路图,本站还有其他功放机电路图,希望对您学习功放机电路图有所帮助!
2011-12-29 11:29:42
23433 
最近,我收到了一个使用OK1028A-C输出pwm方波的需求.但是发现OK1028平台没有相关的说明,于是我着手写下了这篇文章。
2022-04-29 09:08:00
923 OK1135
2023-03-29 21:46:35
分享下OK电路
2012-09-06 15:23:54
能不能用一个双刀双掷开关将手机或电脑输出的L,公共线及R转换成:L连通功放输入的L,R连通功放输入的地线。
2019-02-07 00:06:04
AT83C23OK - CardMan® Smart@Link - ATMEL Corporation
2022-11-04 17:22:44
`现代人喜欢自拍相片,然后与世界分享。更好的做法是自拍YouTube电影。在优美的旅游户外景点录制大家欢唱的卡拉OK影片,与世界分享。还可在家中电视大银幕上回放,继续欢唱卡拉OK,真是最好的享受
2015-01-29 00:12:39
CDMA无线网络资源该怎么增效?需要注意哪些事项?
2019-08-15 06:45:18
电路特点:本电路采用高性能运放LM324加入了负反馈后作放大器使用,噪音小、抗干扰能力强,使用元器件数少、制作方便、成功率高.可广泛用于校园有电脑的学生唱卡拉OK或录音。
2021-05-11 06:05:35
LN506OK - Numeric Display - Panasonic Semiconductor
2022-11-04 17:22:44
LN514OK - Numeric Display - Panasonic Semiconductor
2022-11-04 17:22:44
LN518OK - Numeric Display - Panasonic Semiconductor
2022-11-04 17:22:44
LN524OK - Numeric Display - Panasonic Semiconductor
2022-11-04 17:22:44
LN528OK - Numeric Display - Panasonic Semiconductor
2022-11-04 17:22:44
MN3207是一个电荷耦合器件音频延迟电路,最大延迟时间为51.2ms,而MN3008为102.4ms。这里用于卡拉OK延迟。
2021-05-24 06:51:24
TC9415N是一个卡拉OK音频放大处理电路。
2021-05-10 06:55:35
TC9415N各引脚功能及管脚电压 概述:TC9415N 是一个卡拉OK 音频放大处理电路。在TCL9529 型机上测定
2008-10-10 17:33:06
,TrapTune针对的是那些依靠硬性人声调谐效果来提供其标志性声音的流派的制作人,United Plugins称该效果将特别适合于Trap、hip-hop、EDM、R&B和当代流行音乐。软件
2022-08-21 11:05:12
VocAlign Project 5,世界第一的人声调整插件,将在3月1日至31日期间打33%的折扣。凭借SmartAlign、Tightness Control、Multi-track
2022-03-05 16:02:06
采集一段语音,然后再采集该环境下的噪音,然后把语音录音中的噪音过滤掉,请问这个怎么实现?或者给定一个MP3音乐文件,消除伴奏声,保留人声求大神指点,万分感谢。
2015-05-12 14:05:30
申请理由:我是有8年经验的嵌入式Linux工程师(1年前开始转入openwrt平台),在单片机嵌入式系统(AVR、msp430、ARM)方面也有10年经验。我们当前的项目是商用卡拉OK互动系统,我
2015-10-13 14:06:38
在这段视频中,保罗在Studio Rates演示了如何使用6060中他最喜欢的模块来处理人声。保罗在人声质感上的把控非常优秀,也得益于6060高效精准的模块组合。视频中我们可以看到他着重使用了饱和
2020-10-24 09:32:26
电路原理如图,采用内有两个小型放大器的东芝集成电路TA7688P,电路十分简单。电路中将两组放大器的负反馈电路的一部分相互连接在一起,这就成立一种卡拉OK电路。通常的卡拉OK电路是将立体声中来自中央
2021-05-11 07:40:06
基于DSP和FPGA的机器人声控系统设计
2012-08-17 23:54:05
外包-***客户 蓝牙卡拉OK外包!https://bbs.elecfans.com/jishu_1463663_1_1.html
2017-12-15 14:31:18
`卧龙会***客户---蓝牙卡拉OK外包1,具体要求如下图所示2,具体要求请自己联系咨询3,联系方式:卧龙会***客户 QQ(1478645632) ---好东西就要分享给你朋友圈---想知道近来
2017-12-06 16:44:17
将一首歌曲的波形数据导入到 MATLAB 中,截取出一段只包含配乐的数据和一段混合配乐和人声的数据,分析两段数据的频谱,找出人声和器乐两者的频率差异;2) 设计滤波器,分离人声和器乐两种声音;试听
2013-04-02 12:41:26
把手机输出的音频电流和麦克风的音频电流一同输入功放,经功放放大再一起输入扬声器,变成一个自制的卡拉OK的音响系统,这有可能实现吗?
2016-10-07 22:52:03
数字键控卡拉OK变调电路[img][/img]本电路采用M50196-001P设计而成。
2010-12-31 16:57:39
求高手合作开发一款数字卡拉OK效果器我的手机 ***QQ138781723
2015-07-07 20:55:27
神曲K吧(又名 移动卡拉OK,掌上KTV
2009-08-03 23:19:16
话筒是卡拉OK不可缺少的,如果将有线话筒改为无线话筒,演唱时更加潇洒自如,本文介绍的话筒不管是用手拿着,还是放下,它都不会发生频偏现象,而且造价低廉,简单易制。
2021-05-07 08:06:07
经济实用的家庭卡拉OK解决方案
2012-07-31 22:03:43
我们的创新课要求我们弄一个蓝牙音响加卡拉ok功能
2017-05-02 09:42:15
卡拉OK里话筒没有输入的时候音箱正常放音乐。话筒有输入的时候自动切断音乐的功能叫什么?
2016-04-30 21:43:58
。准备用作为一个产品的附属当作嚼头推出。-----------成本太高老,而且属于非特定人声识别,存在一些不方便。{:2:}还没有焊接的地方时一个 无线发射接收电路, 可以给其他设备对接。
2014-08-07 13:31:03
电子电器产品电路图集收集了国内外电冰箱、洗衣机、电风扇、石英钟,洗衣机,电风扇区,空调机,电冰箱,电子游戏机,视珍放音机收音机,卡拉OK机等电路图。等四十余类490
2008-11-09 12:52:54
0 海信TC2961OK彩电电路图海信TC2961OK彩色电视机电路图,海信TC2961OK彩电图纸,海信TC2961OK原理图
2009-05-08 15:16:50
29 海信TC2961OK彩电电路图海信TC2961OK彩色电视机电路图,海信TC2961OK彩电图纸,海信TC2961OK原理图
2009-05-08 17:05:20
31 北京2102H 2102K彩色电视机电路图,北京2102H 2102K彩电图纸,北京2102H 2102K原理图。
2009-05-25 11:24:13
52 OK2440-II实验手册指南
实验目的: 熟悉OK2440-II 的硬件接口 了解硬件连接的注意事项实验内容:将板子的电
2010-01-08 15:11:42
0 TC9415N卡拉OK音频放大处理电路:TC9415N卡拉OK音频放大处理电路(引脚功能及管脚电压),概述:TC9415N是一个卡拉OK音频放大处理电路。
2010-01-15 09:12:25
61 日前上海市场的家用卡拉OK伴唱机的销售高潮方兴未艾,但其售价都偏高。功能最少的普及型袖珍机的零售价,也要在200元左右;功能较多的豪华型立体声多功能机的零售价.更要在
2010-04-29 10:33:57
247 AD-780/AD-780B卡拉OK前级放大器/卡拉OK功率放大器
天逸AD-780是成都亚迪实业有限公司推出的一款高品质卡拉OK前级放大器。是本公司多年从事卡拉OK的研制生产所
2010-05-15 15:18:12
181 IPS系列卡拉OK前级设备——,采用了定制的DSP硅片,建构了混响自然、回声悠扬的人声效果处理模块,通过多种效果参数的调整,可对人声进行直观的、精准的修饰,使得每个演唱人
2010-07-02 18:39:25
143 无论人声、歌声,还是乐器的声音,它们都不是一个单音,而是一个复合音。也就是由声音的基音和一系列的泛音所构成。这些泛音都是基音频率的位数,物理学叫分音,电声学叫
2010-08-31 15:57:18
42 1、卡拉oK 电路的基本构戍在功放中,卡拉OK 电路的作用是对话筒输入的微弱信号进行放大,使电平适合后级电路的需要。同时,还要对输入的声音信号进行一些修饰
2010-10-11 11:09:19
170 话筒是卡拉OK不可缺少的,如果将有线话筒改为无线话筒,演唱时更加潇洒自如,本文介绍的话筒不
2006-04-15 20:45:43
896 本机故障现象为演唱卡拉OK时存在噪声。 检查话筒、音频线
2006-04-17 22:05:30
1473 一、一台天逸
2006-04-17 22:46:02
12586 近年来,卡拉OK风靡全国各个角落,很
2006-04-17 23:25:51
4125 
卡拉OK延时混响电路M65831
2008-01-17 22:22:36
15005 
TC9415N 卡拉OK音频放大处理电路
概述:TC9415N 是一个卡拉OK 音频放大处理电路。在TCL9529 型机上测定
2008-10-10 17:32:40
1034 
M65831P 数码回声的原理与使用
三菱公司推出M50系列数码卡拉OK芯片之后,推出了M65系列集成电路。其中M65831P就是最有代表性的一种。无论从集成度还
2008-10-15 13:18:41
5755 
卡拉OK音乐循环或放射彩灯电路图
2009-06-16 15:20:36
1036 
舞厅卡拉OK循环跳跃彩灯电路图
2009-06-16 15:27:46
1212 
卡拉OK灯光渲染器电路图
&n
2009-07-28 16:14:22
2081 
简易卡拉OK话筒电路图
2009-07-29 08:26:45
3541 
新颖卡拉OK放大器电路图
2009-07-29 08:33:21
884 
移动卡拉OK系统
引言
在当今这样一个充满竞争与挑战的社会,人们的生活显得日益紧张而繁忙,同时也对休闲娱乐的要求越来越高。卡拉OK作为一种休闲
2009-12-28 10:53:15
986 索尼新概念个人声场音箱
索尼(中国)有限公司宣布正式在中国市场推出个人声场音箱PFR-V1,这款全新概念的音频产品,打破了传统耳机与音箱的
2010-03-02 10:34:58
546 迷你组合音响的卡拉OK功能
2010-01-04 15:15:09
1550 对人声效果的处理,大多数人都是使用反复试探性调节的方法,以寻找音感效果最好的处理效果。此种调音方式的不足十分明显:
(1) 寻找一个理想的调音效果,需经
2010-06-09 21:38:00
5654 工作原理:本电路可以把立体声中的歌唱声去掉,仅留下伴奏音乐。立体声信号中的歌曲从IC1(LM386)的2(反相输入端)脚、3(同相输入端)脚以相同电平信号输入,则信号会在L
2010-06-10 11:05:53
4404 
卡拉OK的发源地在日本,原文为Karaoke,意思是“无人伴奏乐队”。最初卡拉OK作为乐队的鼓音伴奏,之后它的发明人井上大佑想到可以在沙龙中接受想
2010-08-19 09:43:37
2812 NM2100是日本JRC公司生产音频信号放大集成电路,广泛应用于各种音响的卡拉OK系统中,如长虹VP3000影碟机等。如图所示为NJM2100
2010-11-26 16:42:42
4673 
如图5-120所示是利用TDA2822的特点设计的放音电路。它将立体声的L、R声道同时等量放大分别送入功放电路LM386的
2010-12-23 14:47:01
11361 
下图是熊猫2158型彩电利用电子开关实现模拟量共用电路。为了解决CPUPWM输出端不足的矛盾,该机把卡拉OK的混响和麦克风的模拟量控制
2011-03-30 12:06:21
4410 
本文介绍了三款功放电路及文中提到的音调板,BBE板,卡拉OK板等等,详细介绍了高品质电流负反馈直流伺服式功放
2011-05-17 17:43:37
126 为了帮助广大电子爱好者了解、掌握AV功放的电路结构、工作原理和维修特点,本刊特约有关作者编写了AV功放原理与维修的讲座,拟就AV功放的前置处理电路、卡拉OK电路、杜比定向逻辑
2012-05-07 16:42:00
304 卡拉OK效果器主要有模拟和数字(DSP)二类,谁优谁劣?不同厂商从自身利益出发各持己见,终端用户毕竟“见少识寡”难免偏听偏信。
2012-08-08 09:56:35
11993 OK210底板原理图,这里面非常详细,从工程威廉希尔官方网站
人员那里要到的。
2016-04-26 14:49:23
0 基础的电子类资料,电子工程师必备文档,快来下载学习吧
2016-07-04 10:46:45
0 话筒混响,感兴趣的小伙伴们可以瞧一瞧。
2016-11-11 18:18:32
0 根据实际体验效果来看,拉卡拉手环综合表现还是非常不错的。颜值出众小而美、功能丰富实用,性价比极高。具备常规的运动、心率、提醒等功能,监测数据误差小。同时还具备交通、闪付、征信等多项功能,可满足
2017-07-31 08:43:57
2085 OK6410的底板原理图
2017-10-16 09:02:36
13 美标和国标的差别就在于最后两个的MIC和地线的位置不同,这也就导致了错位,然后在听音乐时就像在听卡拉OK伴奏一样,只有音乐没有人声,只有按住接听键才正常。美标的中间三节隔离绝缘圈,一般是都是白色的。而国标为了有所分别,一般是都是黑色的。可以借鉴此方法来识别。
2018-06-13 08:16:00
2800 
在亚洲,特别是在中国,卡拉OK备受欢迎,是与朋友聚会时的主要娱乐活动,三五结伴去卡拉OK娱乐,一展歌喉、乐趣无穷。因此,人们对KTV手机APP的追捧也不足为奇,手机APP能让卡拉OK爱好者随时随地在社交媒体上练习、录制并分享歌曲。
2018-06-28 14:30:00
1212 简易无线卡拉OK演唱话筒,wireless kalaok Microphone
关键字:卡拉OK话筒,无线话筒,调频话筒,C3355,C3358,BFR96
2018-09-20 18:46:21
1163 美标和国标的差别就在于最后两个的MIC和地线的位置不同,这也就导致了错位,然后在听音乐时就像在听卡拉OK伴奏一样,只有音乐没有人声,只有按住接听键才正常。美标的中间三节隔离绝缘圈,一般是都是白色的。而国标为了有所分别,一般是都是黑色的。可以借鉴此方法来识别。
2019-04-11 15:43:28
70756 本书从实践性出发,由浅入深,详实系统地介绍了有关模拟电子电路制作和设计方面的威廉希尔官方网站
。阅读本书,特别有利于提高电路制作和设计方面的威廉希尔官方网站
水平及积累有关的工作经验。书中介绍的“卡拉OK混频器”,“环绕立体声接续器”等电路,新颖实用,是难得的电子电路制作方面的资料。
2019-11-14 15:51:08
78 在这里,可选择需要消除的人声,由低到高;下图所表达的是:消除120赫兹至9000赫兹的人声;最后再选择消除的强度即可,点击“确定”进行下一步;
2020-07-28 10:03:36
4341 
在OK1012A-C、OK1043A-C、OK1046A-C之后,飞凌嵌入式推出了OK1028A-C新一代Layerscape系列开发板。在OK1028A-C到来之前,OK1046A-C的性能
2020-10-28 12:31:23
1204 
2003年前后,国内第三方支付市场进入蓄势待发的阶段,支付宝、易宝支付、网银在线、快钱支付、拉卡拉等第三方支付平台相继涌现,并以较低的成本和服务便捷性被亿万用户使用。 这其中,拉卡拉作为线下便民金融
2020-12-22 10:06:39
1914 OK321、OK358、OK324、OK321S、OK358S系列产品提供低电压运行、轨对轨输入和输出,以及优异的速度/功耗比,提供优异的带宽(1.1MHz)和0.5V/us的转换率。运算放大器单位
2021-01-29 08:00:00
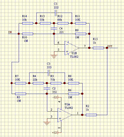
25 卡拉OK人声增效电路设计方案
2021-03-25 11:06:33
7 ./oschina_soft/performous.zip
2022-06-02 09:25:39
0 崔伯斯TP580卡拉OK混响前级调试软件,采用法国DSP芯片,可以软件调节,更直观!
2023-04-13 09:12:48
1 在互联网时代发展下,自拍与对唱的完美结合不仅分享着生活趣事还能保留美好回忆。加尔发半导体提供超低功率,2合1移动式卡拉OK的解决方案,最适合实现上述愿景。该方案提供了两组无线麦克风,可同时传输并储存
2021-11-19 19:09:41
500 
OK1043A-C、OK1046A-C3-硬件手册-V1
2022-06-09 10:29:58
21 OK3568-C_硬件手册_V1
2022-06-13 11:35:31
38 飞凌嵌入式OK6254-C硬件手册_V1.0_2022.07.12
2022-10-09 09:10:31
4 OK3588-C_硬件手册_V1.0
2022-12-03 11:55:26
28 飞凌嵌入式OK-MX9352-C_硬件手册_V1
2023-02-13 08:50:44
6 OK-2K0500-C_硬件手册_V1.0_20230320
2023-06-09 15:27:51
5
评论