4月22日,乐视CEO贾跃亭在2016中国绿公司年会上表示,乐视今年收入预计达到500-600亿,2017年收入有可能达到1000亿。收入连年翻番,凸显出乐视生态经济的活力。对于未来全球的经济趋势,贾跃亭有两个判断:第一,未来十年将会是真正的中国互联网生态企业在全球范围内战胜欧美、日、韩企业的巨大历史机遇。第二,未来互联网生态模式将会取代专业化分工的模式,全球的经济进入一个新的时代。
贾跃亭再次承诺增持乐视网引质疑
4月19日晚,乐视网(300104.SZ)披露了2016年财报,被审计出具了带强调事项段的审计报告。财报里,贾跃亭追加承诺称,对于2015年5月协议转让股份所得资金将全部借予上市公司使用,上市公司进行还款后,还款所得资金贾跃亭将自收到还款之日起六个月内全部用于增持乐视网股份。然而此承诺能否兑现遭到业内人士质疑。
2015年5月25日,乐视网宣布,贾跃亭要在未来6个月里,减持1.48亿股。外界普遍预计能套现近100亿元。据称,这100亿元,贾跃亭要全部借给乐视网,用于公司日常经营,承诺期限不低于5年,免收利息。
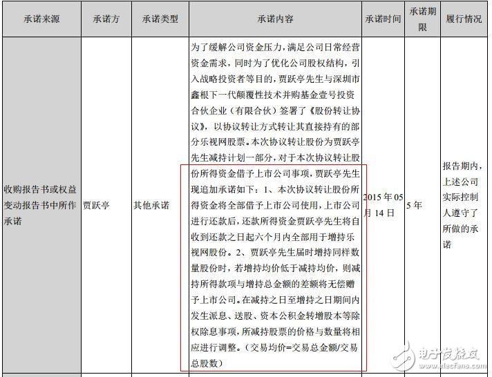
根据2016年财报,贾跃亭此前从上市公司减持获得的资金已于2015年借给乐视网20.7亿元,然而2016年全年并未追加借款,并且2016年乐视网将20.68亿元已还给贾跃亭。下图

图片
此次,在财报里,贾跃亭再次承诺称,将与鑫根协议转让股份所得资金将全部借予上市公司使用,上市公司进行还款后,还款所得资金贾跃亭先生将自收到还款之日起六个月内全部用于增持乐视网股份。由于2016年全年贾跃亭只获得了还款并未再次投入资金,根据承诺,贾跃亭将在2017年上半年增持乐视网。以下为贾跃亭追加承诺截图。

“贾跃亭此举意在提振股价,加强市场信心。然而贾跃亭能否兑现这个承诺还得看他接下来的动作。”某金融机构投资总监分析称,“此前贾跃亭减持近100亿目前只投入了20亿。而且现在乐视四处漏风,很多业务都需要钱。”
审计出具非标意见
年报显示,乐视网2016年实现营业收入219.5亿元,同比增长68.64%;实现归属于上市公司股东的净利润5.55亿元,同比下降3.19%。其中,乐视网终端收入为101.17亿元,同比增长66.15%。乐视超级电视等智能终端产品累计销售达1000万台。
值得注意的是,审计机构信永中和会计师事务所对乐视出具了“带强调事项段的无保留意见”审计报告,主要围绕乐视致新销售电视的关联交易问题。
某会计师事务所合伙人向凤凰财经表示:“会计师事务所对上市公司出具‘带强调事项段的无保留意见’是要提醒股东关注的事项,但不构成保留意见报告以及否定意见报告。保留意见报告、否定意见报告,以及无法表达意见的报告,都是问题相对比较大的。带强调事项无保留意见报告就要关注强调的是什么,总体来讲,问题不大。”
董事会解释审计机构强调事项为,2016年公司转变超级电视销售模式,由乐视致新电子科技(天津)有限公司自行销售,转变为通过乐视电子商务、乐帕对外销售,之后又调整为通过销售给乐视智能终端科技有限公司再销售给乐帕和乐视电子商务。因此,上述业务模式变更导致本期关联单位业务量增长,期末关联方应收账款余额达38亿元。公司实际控制人贾跃亭对该部分应收账款为公司提供了担保。
财报称,审计师在对公司2016年度审计中实施的程序和获取的审计证据未发现上述事项在财务报表中存在重大错报。
相关推荐
我们正在进入交付营收阶段形成完整经营闭环,越来越多的美国行业领袖成为了FF车主和开发者共创官,FF的....
发表于 2023-10-09 15:39•
118次阅读

法拉第未来昨天官宣,将向贾跃亭交付车辆!法拉第未来将在加州洛杉矶法拉第未来总部举办活动,将向FF创始....
发表于 2023-10-07 16:30•
202次阅读

乐视栽了,乐视网一审判决出炉:需赔20.40亿。 根据北京金融法院判决显示,被告乐视网信息威廉希尔官方网站
(北京....
发表于 2023-09-22 19:08•
397次阅读

FF从亮相到投产时隔五年,经历了多次交付时间的推迟,涉及多个原因,但最终的共同点是缺少资金。FF 9....
发表于 2023-08-16 15:01•
404次阅读

贾跃亭未履行总金额达87亿 总金额近105亿 贾跃亭未履行总金额达87亿元,如果按照200万一辆的F....
发表于 2023-06-01 15:10•
1312次阅读

贾跃亭还发文表示感谢李想的支持。作为智能电车时代的拓荒者,很荣幸FF点燃了很多人的梦想。
发表于 2023-05-31 17:42•
1475次阅读

贾跃亭造车梦成:FF91售价超200万 年底前交付 今天法拉第未来召开FF 91&Faraday F....
发表于 2023-05-31 15:43•
816次阅读

一直没有听到法拉第未来汽车实现量产的消息,9月份的消息是才与大股东就董事会重组达成了协议,现在最新的....
发表于 2022-10-08 15:57•
1042次阅读

近日,网上有消息传出,乐视仍有400名员工正过着没有“老板”的神仙日子,无996无内卷,公司没有拖欠....
发表于 2022-07-12 16:35•
1603次阅读

近日,根据外媒的消息透露称,由于英伟达没有向股东提供足够的信息,披露的信息并不够充分,需要支付550....
发表于 2022-05-07 16:04•
1065次阅读

余承东称上海不复工汽车业将停产 上海因为疫情已经有很多地区封闭管理,这会导致很多厂商不能正常的生产经....
发表于 2022-04-15 19:56•
1328次阅读

空调品牌很多,产品选择的范围也很广,但,对于大多数消费者来说,都想花最少的预算买到最物有所值的那一款....
发表于 2022-03-18 13:22•
1243次阅读

电子发烧友网报道(文/吴子鹏)近几日,乐视再一次引起了全民围观,但并非和过去一样因为资金断裂、变卖资....
发表于 2022-01-01 15:37•
1687次阅读

乐视高调宣布员工涨薪,可否借元宇宙复燃V R 生态? 电子发烧友网报道(文/吴子鹏)近几日,乐视再一....
发表于 2021-12-27 09:04•
2085次阅读

带大家一起看两个消息:英特尔严禁供应商使用新疆产品 欠122亿的乐视宣布涨薪 英特尔严禁供应商使用新....
发表于 2021-12-22 17:28•
601次阅读

“俺曾见,金陵玉树莺声晓,秦淮水榭花开早,谁知道容易冰消!眼看他起朱楼,眼看他宴宾客,眼看他楼塌了。....
发表于 2021-09-16 18:57•
1025次阅读

今日早些时候,乐视网威廉希尔官方网站
有限公司因为公司的各种失信行为被强制执行超3322万的罚款,目前相关部门已经....
发表于 2021-08-04 11:28•
1673次阅读

电子发烧友网报道(文/黄山明)就在7月22日晚,智能汽车公司Faraday Future(以下简称“....
发表于 2021-07-25 09:47•
5997次阅读

据中国执行信息公开网,近日,乐视网运营主体乐视网信息威廉希尔官方网站
(北京)股份有限公司新增一条被执行人信息,案....
发表于 2021-06-05 11:07•
1577次阅读

根据决定书,贾跃亭时任乐视网董事长,也是乐视网实际控制人;杨丽杰时任乐视网财务总监;刘弘时任乐视网副....
发表于 2021-04-18 09:41•
1342次阅读

苹果将于4月20日举行产品发布会 苹果的很多保密措施还是做得很到位的,此前曾被曝光在将苹果Siri ....
发表于 2021-04-14 15:09•
2193次阅读

大疆切入汽车赛道 大疆也切入汽车赛道?大疆车载业务将围绕发力自动驾驶;在小米宣布造车之后又来一个大疆....
发表于 2021-04-13 19:11•
2477次阅读

3月26日,法拉第未来(Faraday Future,以下简称FF)宣布已经筹集到近1亿美元的债券融....
发表于 2021-03-28 06:09•
4412次阅读

2020年7月20日,曾经的“创业板一哥”乐视网正式退市,报0.18元/股。 6年前,乐视网巅峰时刻....
发表于 2021-02-24 10:15•
3011次阅读

汽车圈最近太热闹了;小米造车最新消息来了;小米要革掉传统汽车厂商的命吗? 先是搞手机;然后再造车?此....
发表于 2021-02-19 18:58•
2781次阅读

曾经的亿万富翁贾跃亭因为造车在短短几年内把自己变成了“亿万负翁”。不过在最近的两个月时间内,FF(法....
发表于 2021-02-04 17:25•
1019次阅读

一直在融资但一直缺钱的男人,和他永远“即将量产”的车。
发表于 2021-02-04 17:09•
758次阅读

次合并交易大约为FF提供至多10亿美元的资金,其中包括PSAC以信托形式持有的2.3亿美元现金(假设....
发表于 2021-01-31 10:13•
2721次阅读

就在1月28日晚,由贾跃亭创办的法拉第未来Faraday Future(以下简称ldquo;FFrd....
发表于 2021-01-29 15:26•
5140次阅读

吉利:参与FF上市的少量投资 吉利在官方微信上宣布,....
发表于 2021-01-29 15:07•
2926次阅读

国内为了造车拼尽全力的创始人,贾跃亭肯定算是一个,为了造车,把乐视帝国和亿万身家都玩没了,并且“远走....
发表于 2021-01-29 10:16•
1801次阅读

1月29日消息,据悉,贾跃亭创办的电动汽车公司法拉第未来(Faraday Future,简称FF)昨....
发表于 2021-01-29 09:37•
1599次阅读

在新能源汽车行业,法拉第未来称得上是圈内的“流量明星”了,戏剧性的大起大落为它带来了极高的话题度。而....
发表于 2021-01-28 16:44•
1651次阅读

1月26日,有媒体报道称,贾跃亭的FF正在国内寻求新一轮的融资,而投资方正是不显山不漏水就拿下沃尔沃....
发表于 2021-01-28 10:53•
1589次阅读

珠海市国资参与了FF的此次投资。腾讯新闻《潜望》了解到,FF与珠海方面在融资金额、FF国产落地的工厂....
发表于 2021-01-28 10:42•
2690次阅读

另有消息称,FF还正在国内寻求新一轮融资,吉利集团已表达了明确的投资意向。其中,吉利计划向FF投资3....
发表于 2021-01-28 10:31•
1529次阅读

2015年中国企业领袖年会上,贾跃亭宣布了他的互联网造车计划。当时柳传志坐在台下评价乐视造车计划,称....
发表于 2021-01-28 10:26•
1802次阅读

这一年的造车新势力喧嚣尘上,特斯拉一年内股价翻了7倍;蔚来、小鹏和理想汽车都大幅上涨,或许是乐视汽车....
发表于 2021-01-28 09:35•
1747次阅读

要说国内最不想好好造车的,肯定不会是贾跃亭,因为为了造车,贾跃亭把乐视和自己的上亿身家都玩没了,从亿....
发表于 2021-01-27 14:46•
2360次阅读

1月25日 消息:据路透社消息,吉利将与吉利将与贾跃亭旗下Faraday Future(以下简称FF....
发表于 2021-01-26 09:32•
1490次阅读

贾跃亭3000万房产被强制拍卖还款,但是尚欠招商银行4.67亿 1月8日,乐视控股(北京)有限公司、....
发表于 2021-01-12 10:35•
1838次阅读

据外媒报道,知情人士透露,电动汽车初创公司法拉第未来正在洽谈通过与特殊目的收购公司(SPAC)Pro....
发表于 2021-01-11 09:42•
1966次阅读

有些人可能对FF这家公司表示陌生,但如果说到贾跃亭造车,估计很多人就会懂了。没错,FF就是美国车企法....
发表于 2020-12-28 10:08•
1849次阅读

最近,贾跃亭旗下的法拉第未来(Faraday Future,简称FF)可谓是动作频频。 日前,据媒体....
发表于 2020-12-21 15:34•
2018次阅读

下周回国的贾跃亭再成被执行人,也许这就是俺曾见,金陵玉树莺声晓,秦淮水榭花开早,谁知道容易冰消!眼看....
发表于 2020-12-07 17:23•
2344次阅读

11月13日消息,法拉第未来创始人贾跃亭转发法拉第未来官方微博消息专利数据分析公司Randolph ....
发表于 2020-11-13 17:41•
7833次阅读

举债、出国、成老赖、离婚、破产尽管人设几近崩塌,但贾跃亭坚持为电动车的梦想蒙眼狂奔,只是抵达还有那么....
发表于 2020-11-13 15:03•
1707次阅读

日前,乐视电视新品Zero65 Pro登场。Zero65定位65英寸壁画电视,不同于常见电视背后有“....
发表于 2020-10-13 10:29•
1939次阅读

本周其他主要科技企业的股票也表现不佳,Facebook、谷歌母公司Alphabet和微软股价全部走低....
发表于 2020-07-18 16:50•
2753次阅读

FF IPO计划正在紧锣密鼓地推进中,正在筹划希望短期内快速完成IPO项目,给FF未来发展奠定坚实基....
发表于 2020-07-08 16:32•
2385次阅读

7月2日早,贾跃亭宣布破产重组完成,乐视退一度打开跌停,贾跃亭发长文致歉,宣布破产重组完成。
发表于 2020-07-02 17:49•
2394次阅读

年报显示经审计后归属于上市公司股东的净利润约为负112.8亿元。 新京报快讯(记者 陆一夫)4月26....
发表于 2020-04-27 11:43•
584次阅读

评论