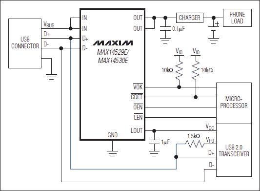
MAX14529E, MAX14530E应用电路:具有USB
- ESD(171013)
相关推荐
max6675测温不准的原因?如何解决?
define MAX6675_CS_Pin GPIO_PIN_12
define MAX6675_CS_GPIO_Port GPIOB
SPI_HandleTypeDef hspi2
2024-03-18 07:51:06
如何设计MAX3232上的保护电路以防止噪声影响电路板的性能?
某些芯片的相位噪声图仍存在噪声毛刺。
我认为是从电缆A或B引入了噪声到电路板,那么如何设计MAX3232上的保护电路以防止噪声影响电路板的性能?
2024-02-27 06:55:51
12V max232芯片和5V max232通讯失败怎么解决?
12V max232芯片和5V max232通讯失败,这种事情是得更换芯片么,有没有什么好的解决办法?
2023-10-18 07:45:29
MAX20342: USB Type-C Charger Detector with Integrated OVP Data Sheet MAX20342: USB Type-C Charger Detector with Integrated OVP Data Sheet
电子发烧友网为你提供ADI(ADI)MAX20342: USB Type-C Charger Detector with Integrated OVP Data Sheet相关产品参数、数据手册
2023-10-16 19:11:51

使用MAX1555设计的USB充电器电路
该USB充电器电路采用美信半导体制造的MAX1555IC电路设计。此MAX1555USB充电器可以使用USB电源或交流电源。
2023-10-06 10:49:00
266
266
RS485通信采用MAX487能带128个MAX485吗?
最近设计一块电路,采用MAX485芯片,后面需求方提出要带90多个从机,想问一下大佬们,主机用MAX487能带的动那么多个MAX485吗?
2023-09-27 07:18:30
使用MAX712设计的镍氢和镍镉电池充电器电路
使用MAX712可以设计镍氢(NiMH)和镍镉(NiCd)电池的充电器。
这种基于MAX712芯片的充电器几乎不需要外部元件,并且易于构建。
MAX712充电器需要输出电压至少比电池最大电压高
2023-09-11 17:29:43
利用MAX8903A设计简单的高效充电器电路
利用MAX8903A充电器芯片可以设计出非常简单的高效充电器电路,只需很少的外部电子元件。
输出电流限值可设置为2A,而USB输入电流可设置为100mA或500mA。
当设备连接到外部电源时,系统
2023-09-11 17:12:52
使用MAX8934设计一个简单的电池充电器
电池放电时监控电池温度,并在电池温度过高时向系统提供警告标志(OT)。MAX8934使用USB和AC适配器电源的单独输入进行操作。
MAX8934电池充电器可以在4.1-6.6伏的输入电压范围内工作
2023-09-11 17:08:58
MAX14530EWC+T - (Maxim Integrated) - PMIC - 电源管理 - 专用型
电子发烧友网为你提供Maxim(Maxim)MAX14530EWC+T相关产品参数、数据手册,更有MAX14530EWC+T的引脚图、接线图、封装手册、中文资料、英文资料,MAX14530EWC+T真值表,MAX14530EWC+T管脚等资料,希望可以帮助到广大的电子工程师们。
2023-09-05 18:32:03

MAX14529EWC+T - (Maxim Integrated) - PMIC - 电源管理 - 专用型
电子发烧友网为你提供Maxim(Maxim)MAX14529EWC+T相关产品参数、数据手册,更有MAX14529EWC+T的引脚图、接线图、封装手册、中文资料、英文资料,MAX14529EWC+T真值表,MAX14529EWC+T管脚等资料,希望可以帮助到广大的电子工程师们。
2023-09-05 18:31:49

MAX14529EEWC+T - (Maxim Integrated) - PMIC - 电源管理 - 专用型
电子发烧友网为你提供Maxim(Maxim)MAX14529EEWC+T相关产品参数、数据手册,更有MAX14529EEWC+T的引脚图、接线图、封装手册、中文资料、英文资料,MAX14529EEWC+T真值表,MAX14529EEWC+T管脚等资料,希望可以帮助到广大的电子工程师们。
2023-09-01 18:39:21

MAX3393EEUD+是一款转换器
MAX3372E–MAX3379E与MAX3390E–MAX3393E为±15kV ESD保护电平转换器,提供允许数据在多压系统中传输所需的电平转换。外部应用电压VCC和VL用来在器件任一端侧设置
2023-07-12 14:46:05
MAX3392EEUD+T是一款转换器
MAX3372E–MAX3379E与MAX3390E–MAX3393E为±15kV ESD保护电平转换器,提供允许数据在多压系统中传输所需的电平转换。外部应用电压VCC和VL用来在器件任一端侧设置
2023-07-12 14:44:09
MAX3391E是一款转换器
MAX3372E–MAX3379E与MAX3390E–MAX3393E为±15kV ESD保护电平转换器,提供允许数据在多压系统中传输所需的电平转换。外部应用电压VCC和VL用来在器件任一端侧设置
2023-07-12 14:42:07
MAX3390EEUD+T是一款转换器
MAX3372E–MAX3379E与MAX3390E–MAX3393E为±15kV ESD保护电平转换器,提供允许数据在多压系统中传输所需的电平转换。外部应用电压VCC和VL用来在器件任一端侧设置
2023-07-12 14:39:54
MAX3379EEUD+是一款转换器
MAX3372E–MAX3379E与MAX3390E–MAX3393E为±15kV ESD保护电平转换器,提供允许数据在多压系统中传输所需的电平转换。外部应用电压VCC和VL用来在器件任一端侧设置
2023-07-12 14:31:03
MAX3378E是一款转换器
MAX3372E–MAX3379E与MAX3390E–MAX3393E为±15kV ESD保护电平转换器,提供允许数据在多压系统中传输所需的电平转换。外部应用电压VCC和VL用来在器件任一端侧设置
2023-07-12 14:28:56
MAX3377EEUD+T是一款转换器
MAX3372E–MAX3379E与MAX3390E–MAX3393E为±15kV ESD保护电平转换器,提供允许数据在多压系统中传输所需的电平转换。外部应用电压VCC和VL用来在器件
2023-07-12 14:26:34
MAX3375EEKA+T是一款转换器
MAX3372E–MAX3379E与MAX3390E–MAX3393E为±15kV ESD保护电平转换器,提供允许数据在多压系统中传输所需的电平转换。外部应用电压VCC和VL用来在器件任一端侧设置
2023-07-12 14:23:45
MAX3374EEKA+T是一款转换器
MAX3372E–MAX3379E与MAX3390E–MAX3393E为±15kV ESD保护电平转换器,提供允许数据在多压系统中传输所需的电平转换。外部应用电压VCC和VL用来在器件任一端侧设置
2023-07-12 14:21:46
MAX3373E是一款转换器
MAX3372E–MAX3379E与MAX3390E–MAX3393E为±15kV ESD保护电平转换器,提供允许数据在多压系统中传输所需的电平转换。外部应用电压VCC和VL用来在器件任一端侧设置
2023-07-12 14:19:36
MAX3372EEKA+T是一款转换器
MAX3372E–MAX3379E与MAX3390E–MAX3393E为±15kV ESD保护电平转换器,提供允许数据在多压系统中传输所需的电平转换。外部应用电压VCC和VL用来在器件任一端侧设置
2023-07-12 14:17:00
MAX3001E是一款转换器
MAX3000E/MAX3001E/MAX3002–MAX3012 8通道电平转换器能够为多电压系统的数据传输提供必要的电平转换。外接电压VCC和VL分别设置转换器两侧的逻辑电平。器件VL一侧的逻辑
2023-07-12 11:51:32
MAX3394E是一款转换器
MAX3394E/MAX3395E/MAX3396E双向电平转换器可为多电压系统中的数据传输提供所需的电平转换功能。内部摆率增强电路具有10mA吸入电流和15mA源出电流驱动器,从而将容性负载与较低
2023-07-11 17:44:47
MAX13035E是一款转换器
以及通用电平转换。外接电源电压VCC和VL,分别设置器件两侧的逻辑电平。器件VL侧的逻辑信号在器件的VCC侧转换为高压逻辑信号,反之亦然。MAX13035E具有C
2023-07-11 17:27:14
MAX13030E是一款转换器
以及通用电平转换。外接电源电压VCC和VL,分别设置器件两侧的逻辑电平。器件VL侧的逻辑信号在器件的VCC侧转换为高压逻辑信号,反之亦然。MAX13035E具有C
2023-07-11 17:14:01
MAX13042E是一款转换器
以及通用电平转换。外接电源电压VCC和VL分别设置器件两侧的逻辑电平。器件VL侧的逻辑信号被转换为VCC侧的高压逻辑信号,反之亦然。MAX13042E–MAX13
2023-07-11 17:07:02
MAX13335E是一款接收器
MAX13335E/MAX13336E是高保真立体声音频放大器,设计用于需要音频电平检测和/或插孔检测功能的汽车级应用。器件集成双通道、低噪声、可编程增益放大器,可接收全差分和伪差分输入信号,并带有
2023-07-10 16:58:51
MAX4929E是一款开关
MAX4929E低频2:1开关可理想用于HDMI™/DVI™切换系统。芯片具有电压钳位功能,在输出端为低压系统提供有效保护。MAX4929E采用单5V供电,也可以采用双电源或三电源供电
2023-07-03 16:20:43
MAX14578E是一款检测器
MAX14578E/MAX14578AE USB充电检测器符合1.1版USB电池充电标准。USB充电检测器对USB标准下行端口(SDP)、USB充电下行端口(CDP)或专用充电端口(DCP)进行
2023-06-14 11:53:02
无法使用Arduino IDE将MAX31855或MAX6675用于我的NodeMCU V3?
我无法使用 Arduino IDE 将 MAX31855 或 MAX6675 用于我的 NodeMCU V3 (LoLin)。我已经使用 Arduino UNO 板进行了检查,并在该平台上获得了温度
2023-06-07 08:54:22
MAX20006E是一款转换器
MAX20004E/MAX20006E/MAX20008E均为小型、同步降压转换器,集成了高侧和低侧MOSFET。该器件系列可在3V至36V的输入电压范围内提供高达8A的电流,而空载
2023-06-02 09:53:54
MAX20004E是一款转换器
MAX20004E/MAX20006E/MAX20008E均为小型、同步降压转换器,集成了高侧和低侧MOSFET。该器件系列可在3V至36V的输入电压范围内提供高达8A的电流,而空载时静态电流仅15
2023-06-02 09:47:51
在哪里可以找到 Voh(min) , Voh(max), Vol(min), Vol(max)?
我正在检查 5V 时 S32K DC 电气规格的数据表,我只能看到 Vih 和 Vil 规格。
我可以知道在哪里可以找到 Voh(min) , Voh(max), Vol(min), Vol(max)
我是我错过了什么。
2023-06-01 08:57:32
MAX31865的疑问求解
Adafruit max31865 示例 - arduino IDE 工作正常,但 MAX31865 仅提供正确的值,如果我在 wemos 运行后短时间断开 MAX 31865 模块的电源
2023-05-29 07:31:32
过压保护的备用电路:提示和技巧
过压保护 (OVP) 器件可保护下游电路免受抛负载事件或瞬变期间发生的过压情况的影响。有时,OVP器件的基本应用电路不足以满足特定应用;以下是两种常见的变体。首先,可以提高电路的最大输入电压。其次
2023-05-09 11:30:36
988
988
MAX14529EEWC+是一款控制器
MAX14529E/MAX14530E是带USB充电检测、低压差(LDO)稳压器以及ESD保护的过压保护控制器。两款器件具有RON低至35mΩ (典型值)的内置FET开关,为低压系统提供高达28V
2023-04-06 09:55:44
电子发烧友App




评论