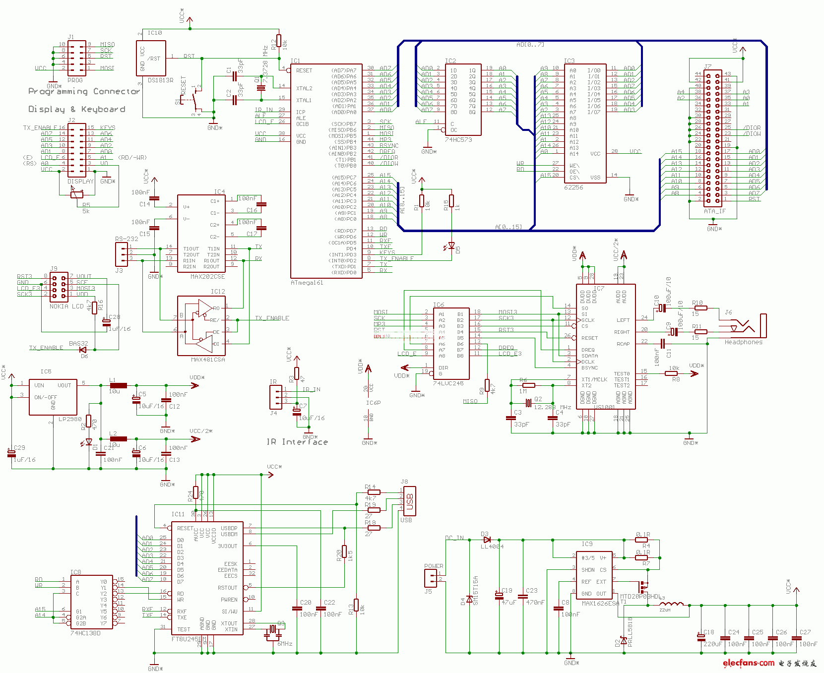
基于ATMEGA161的MP3电路
- MP3(72365)
- ATMEGA161(8086)
相关推荐
atmega161中文资料pdf
ATmega161 是一款基于AVR RISC 的低功耗CMOS 的8 位单片机通过在一个时钟周期内执行一条指令ATmega161 可以取得接近1MIPS/MHz 的性能从而使得设计人员可以在功耗和执行速度之间取得
2008-04-07 08:50:15
93
93一种与PLC接口的Atmega161单片机智能数码显示表头的
本文以Atmega161 加少量外围电路构成的LED 数字显示表头为例,介绍PIC 单片机智能表头的硬件电路原理和软件编程方法,并给出了用三菱公司的FX 系列PLC 编制的单表显示例程和Atmega
2009-06-19 10:26:18
45
45基于单片机控制的MP3控制电路
最近有个学弟问我个题目,也没有接触到,向各位求助下,看看有没有好的方案,方案就行了,谢谢了基于单片机控制的MP3控制电路设计 设计要求:设计一MP3控制电路,使用USB进行数据传输,能存储、播放歌曲
2013-05-21 23:25:55
ATmega161低功耗CMOS的8位单片机的数据手册免费下载
ATmega161 是一款基于 AVR RISC 的低功耗 CMOS 的 8 位单片机。通过在一个时钟周期内执行一条指令, ATmega161 可以取得接近 1MIPS/MHz 的性能, 从而
2018-12-12 08:00:00
4
4如何选购MP3
如何选购MP3
有各式各样的MP3播放器可供您挑选。选择时要从多个方面考虑,包括您打算如何使用、要在MP3播放器中携带的音乐数量以及准备购买什
2010-02-03 11:53:42
2362
2362什么叫MP3
什么叫MP3
MP3已经成为了现在互联网上一个热门的搜索关键词,但可以肯定的是,大部分人还不了解MP3的真正含义。究竟什么叫做MP3?接下来我将同
2010-02-02 10:51:37
1546
1546基于Atmega128L的大容量MP3播放机
介绍Atmel 公司生产的Atmega128L 单片机的特点;提出一种以硬盘为存储介质的MP3播放机的设计方案; 给出硬件设计结构和软件设计思路。
2009-04-15 11:24:46
97
97基于ATmega64的U盘MP3设计方案
随着电子威廉希尔官方网站
的发展,MP3播放器向着大容量,小型化发展。但播放器与存储器一体化的设计使得MP3难以扩充容量以容纳更多的歌曲。将播放器与存储器分离是MP3目前发展的另一方向。本文介绍了一种利用AVR控制以HOST USB方式读取U盘的音乐文件并将其解码的播放的解决方案。
2014-07-10 11:20:56
2359
2359
如何花最少钱买最满意MP3
如何花最少钱买最满意MP3
现在市场上的MP3播放器种类繁多,功能也不一而足,那么,怎样才能花最少的钱,买到您最满意的MP3呢?请
2010-02-01 17:04:49
518
518MP3播放器
MP3播放器
MP3播放器顾名思义也就是可播放MP3格式的音乐播放工具。MP3是MPEG Audio Layer 3的简称,MPEG压缩格式是由运动图像专家组(Motion Picture Experts Group)制定的关
2009-12-21 15:40:44
1197
1197mp3芯片检测工具
mp3芯片检测工具是首款专门用来检测MP3主控芯片型号的软件,简单易用。只需要将MP3连接至USB口即可检测出其所用主控芯片型号及USB接口速度,同时可识别部分MP3的品牌及型号
2008-12-26 23:44:25
25
25MP3主芯片识别软件
MP3主芯片识别软件
MP3市场主控芯片完全评析,本文主要介绍应用应用经验, 2009年MP3的发展其实是伴随其内部芯片的发展而发展的,在今年我们能看到很多新MP3产
2010-03-10 14:17:19
116
116mp3芯片检测软件
mp3芯片检测软件专门用来检测MP3主控芯片型号的软件,简单易用。只需要将MP3连接至USB口即可检测出其所用主控芯片型号及USB接口速度,同时可识别部分MP3的品牌及型号,以
2008-12-26 23:46:04
158
158MP3音讯解码芯片
MP3音讯解码芯片:演算A3200A MP3 音讯解码芯片是针对可携式MP3 播放器应用市场所研发的高集成度特殊应用音讯处理芯片。演算提供的单一芯片解决方案可支持MP3、WMA、WAV、AAC 及其它数
2009-07-13 00:03:58
6
6如何选择好的MP3芯片?解码芯片是MP3的处理核心
生活中我们常见的,电子琴、考勤机、门铃提示器、语音玩具、游戏机、指纹锁等等,为了能够很好的还原声音一般都会在里面的主板装上MP3解码芯片。但是MP3格式的音频格式一般都是有损音质,MP3文件在压缩
2021-10-29 16:36:17
3138
3138mp3-3外挂硬盘和FLASH的MP3解决方案详细电路原理图免费下载
本文档的主要内容详细介绍的是mp3-3外挂硬盘和FLASH的MP3解决方案详细电路原理图免费下载。
2018-09-19 16:25:52
7
7如何选购到好的MP3芯片
MP3音乐芯片这一最开始的皇室商品,到如今早已被大家所接纳了,由于威廉希尔官方网站
专业的MP3芯片生产厂家愈来愈多,促使MP3的生产制造变得越来越简易,成本费更低。
2022-10-20 17:13:20
753
753探析提升MP3芯片音质的3个小技巧
既然是MP3自然音质是最主要的因素之一。很多朋友在购买MP3之后,为了提高MP3的音质,都会选择更换耳塞(耳机)这个最简便的方法。
2019-02-28 08:59:01
5806
5806排除MP3基本日常小故障完全手册
排除MP3基本日常小故障完全手册
1 、播放 MP3 歌曲时出现跳过、死机现象的解决方法。
故障原因 :因为某些 MP3 文件和 MP3 播放
2010-02-02 11:45:21
752
752声控点歌mp3威廉希尔官方网站 说明
声控点歌mp3 威廉希尔官方网站
说明北京凌声芯语音科技有限公司mp3 播放器由于其方便携带、价格适中、时尚前卫等原因备受青年音乐爱好者的推崇,市场上的mp3播放器的销售一直保持非
2009-12-21 09:26:22
60
60OPPO MP3 X5 电路原理分析
OPPO MP3 X5 电路原理分析
STMP3506B 是sigmatel 公司用于PDA、移动电话,及其它播放器上的第三代数字音频解码器,它包含一个高性能的DSP,288KBRAM,USB2.0 全速传输接口,支持MP3 上
2009-04-25 08:52:22
7
7MP3常见音效有哪些?
MP3常见音效有哪些?
MP3生产厂商在努力提高产品质量,优化外观设计的同时也在提升自己产品的威廉希尔官方网站
设计。一些实力雄厚的MP3厂商往往会将一部分资
2010-02-02 10:36:49
3257
3257
电子发烧友App











评论