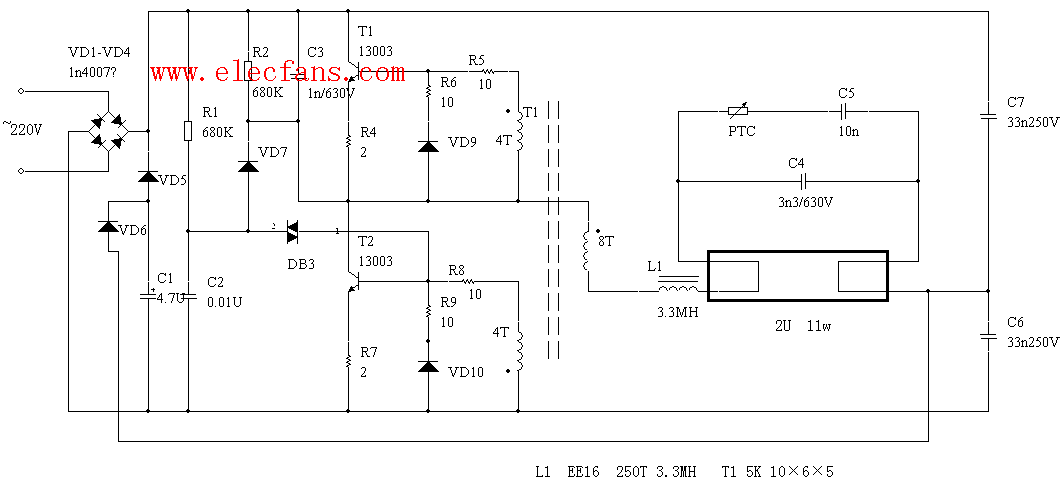
电子节能灯电路原理图
相关推荐
LED节能灯的生产威廉希尔官方网站
 1、首选我们先说一下led节能灯的工作原理。市场上led节能灯也有些人说是led玉米灯,主要是用直插型灯珠和贴片灯珠,首选说一下阻容降压电路驱动的led节能灯(例如led玉米灯比较常见的),
2020-01-16 17:19:00
6075
6075节能灯灯头种类
节能灯,又称为省电灯泡、电子灯泡、紧凑型荧光灯及一体式荧光灯,是指将荧光灯与镇流器(安定器)组合成一个整体的照明设备。2008年国家启动“绿色照明”工程,城乡居民和企业使用中标企业节能灯享受一定比例的补助。节能灯的推广意义重大,然而,废旧节能灯对环境的危害也引起了关注。
2019-02-19 15:25:46
4467
4467光控节能灯电路原理图
用NE555集成块或声控集成电路(如BH-SK-Ⅰ型、BH-SK-Ⅱ型)或光敏电阻制作的声控或光控节能灯时较普通,它既可延长灯泡使用寿命,又可以消除“常明灯”现象。本文介绍一款常见电子元器件组成的声控光控节能灯。很适合初学电子威廉希尔官方网站
的爱好者进行小制作,不妨一试。
2019-01-20 10:26:20
11047
11047
三基色节能灯和普通节能灯的区别
三基色荧光灯在市场上似乎很火热,人们如今在灯具方面非常关注的问题就是节能环保,但是现在还有很多人对三基色荧光灯不是特别的清楚,因此购买的时候会特别的犹豫于选择,那么三基色荧光灯是节能灯吗,三基色节能灯和普通节能灯的区别有哪些呢?
2018-01-31 15:09:30
22816
22816led和节能灯哪个好_节能灯和led灯的区别
本文从威廉希尔官方网站
、亮度、寿命和节能及安全性五个方面详细的介绍了节能灯和led灯之间的区别,其次对led和节能灯的优缺点也进行了详细介绍。
2018-01-17 09:48:26
27446
27446白炽灯和节能灯有什么区别_白炽灯与节能灯的区别介绍
本文分别对节能灯和白炽灯进行了介绍,其中包括了节能灯分类、节能灯优点和缺点、白炽灯的特性以及白炽灯的优缺点,最后从多个方面说明白炽灯与节能灯的区别。
2018-01-17 09:31:13
17641
17641节能灯维修实验
钨丝没烧坏的节能灯只要把电路上坏的零件更换,就可以了,不算麻烦,但烧了一端钨丝的节能灯就可能比较麻烦点。多年前,家里一个节能灯烧了一端的钨丝,我试着把烧了钨丝的一端两根接线直接接一起,结果,装上去
2017-04-11 09:27:25
19640
19640
ST Lighting Designer 1.1.6_设计节能灯电子镇流器理想的实用工具
该软件是设计节能灯电子镇流器理想的实用工具,能够迅速的绘制出节能灯电子镇流器印刷线路板及电气原理图,并且能给出所有电子元件的型号,规格,数量。很实用
2015-12-22 11:27:01
11
11led节能灯维修电路图
led节能灯有低电压启辉、无频闪、无噪音、高效节能、开灯瞬间即亮、使用寿命长(3000小时以上,为普通白炽灯的3倍多)的好处,深受广大消费者的喜爱。 led节能灯 维修电路图:
2012-03-27 10:11:55
15118
15118
10贴片LED节能灯电路图
贴片led节能灯制作原理图是一款 贴片LED 照明灯具的实用电路图,该灯使用220V电源供电,220V交流电经C1降压电容降压后经全桥整流再通过C2滤波后经限流电阻R3给串联的10颗贴片LED提供恒流电
2012-03-27 09:30:59
17971
17971
浅谈节能灯器件选择及电路调试
电子节能灯的可靠性及质量是电子节能灯能否推广的关键。文章针对电子节能灯在制造过程中的元器件选择、电路调试及开关晶体管设计进行了分析。 关键词:电子节能灯;元器件选择;电路调试
2011-02-23 10:46:21
258
258CFL节能灯的英文全称是?
CFL节能灯的英文全称是?
CFL节能灯就是紧凑型荧光灯:CFL:Compact Fluorescent Lamp 
节能灯通用说法:ESL: energy saving lamp/light
2010-11-01 08:47:44
2597
2597选节能灯的3大指标
挑选优质节能灯应从三个指标入手。 一个节能灯要二三十元,而一个白炽灯才两三元钱,不少消费者会依据价格来购买灯具,却不知使用节能灯才更省钱。因为优质节能灯节电能力
2010-08-26 09:40:31
833
833节能灯磁性材料选用指南
  在节能灯电子电路中,磁环素有节能灯心脏之称,无论在节能灯电子电路的调试上,或者在生产上,磁环参数的变动都影响较大,可谓牵一发而动全身,受其影响的参数有:节能灯的启
2010-08-04 17:00:07
792
792
电子节能灯设计的十大经验
节能灯电子镇流器的设计是照明行业设计的一大难点。很多厂家生产的产品由于质量不过关,给用户造成“节能不节钱”的现象,严重地影响了节能灯的声誉。这其中很大的部分问
2010-07-10 08:52:48
1210
1210LED节能灯电路制作原理
照明用电节能最好的方法是使用LED节能灯,LED节能灯不但节能,而且有寿命长等优点,深受人们欢迎!至此我们为大家介绍LED节能灯制作过程,希望大家可以在制作的同时,也节
2010-05-30 10:49:25
19166
19166MR9830制作的日光灯和节能灯的电子镇流器电路
MR9830制作的日光灯和节能灯的电子镇流器电路
MR9830可用作日光灯和节能灯的电子镇流器。具体电路如图2所示。
2009-12-07 23:01:09
1521
1521
自制24V节能灯及电路
自制24V节能灯及电路
一般的节能灯只能在220V的电压下工作,在车、船上采用蓄电池供电的场合就无法使用了。本文介绍的节能灯可用24V的直流低压使节能灯正常
2009-11-27 20:05:46
5322
5322
自制24V节能灯及电路
自制24V节能灯及电路
一般的节能灯只能在220V的电压下工作,在车、船上采用蓄电池供电的场合就无法使用了。本文介绍的节能灯可用24V的直流低压使节能灯正常
2009-11-27 20:05:31
3253
3253
电子节能灯预热软启动电路图
 电子节能灯预热软启动电路图
将PTC热敏电阻用在节能灯电子镇流器上,不必改动线路将产品直接跨接在灯管的谐振电容两端,可以改变电
2008-04-24 12:49:24
2506
2506
110v节能灯电路原理图
110v节能灯电路原理图
一般设计110V的EB比220V的EB难度要高点,尤其是高功率因数的,下面以几副常规的原理图引领大家进入文
2008-01-31 11:46:54
6598
6598
                        电子发烧友App
                    
                
                
                    
                
                
































           
            
            
                
            
评论