完善资料让更多小伙伴认识你,还能领取20积分哦, 立即完善>
|
|
相关推荐
1个回答
|
|
|
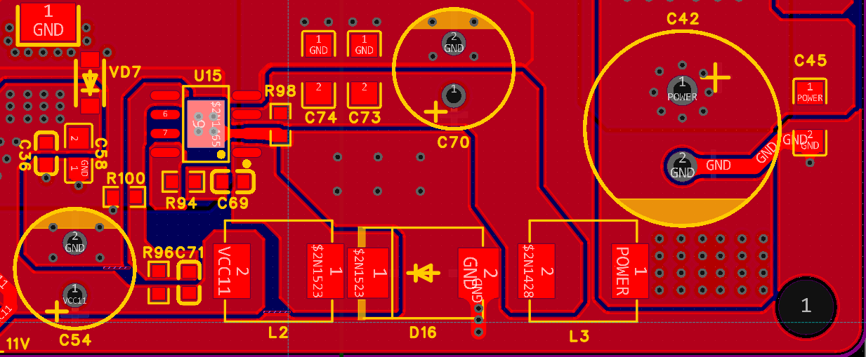
可以适当调节R1电阻值,达到11V输出即可,除非芯片或电路故障,应该能够正常控制输出电压的.
|
|
|
|
|
你正在撰写答案
如果你是对答案或其他答案精选点评或询问,请使用“评论”功能。
使用鑫鼎盛的TX4139直流降压芯片时,目的是输入24V,输出11V,为啥实际测量输出电压为20.2V?
1308 浏览 1 评论
981 浏览 0 评论
反激电源模块输出电压稳定,但输出电流不稳定,从0跳变到1A,这是怎么回事?
1380 浏览 1 评论
1540 浏览 2 评论
2074 浏览 0 评论
/6
小黑屋| 手机版| Archiver| 电子发烧友 ( 湘ICP备2023018690号 )
GMT+8, 2024-12-17 23:48 , Processed in 0.335268 second(s), Total 44, Slave 37 queries .
Powered by 电子发烧友网
© 2015 bbs.elecfans.com
关注我们的微信
下载发烧友APP
电子发烧友观察
版权所有 © 湖南华秋数字科技有限公司
电子发烧友 (电路图) 湘公网安备 43011202000918 号 电信与信息服务业务经营许可证:合字B2-20210191

淘帖
3210