完善资料让更多小伙伴认识你,还能领取20积分哦, 立即完善>
|
|
|
相关推荐
2 个讨论
|
|
|
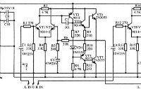
很简单,看输出接负载的,接耦合电容器的就是单电源的,不接输出电容器的就是双电源的。简单吧
|
|
|
|
|
|
|
|
19 浏览 0 评论
293 浏览 0 评论
为什么在频率为10^3 Hz处,产生的相移就可以确定约为-90度
1385 浏览 1 评论
【高手问答】电路的功能是为了0.6v到40v之间调压,运放发热严重
3650 浏览 8 评论
USB3.0 工业相机的传输速率是否受到电脑主板某些硬件的限制?
1251 浏览 0 评论
/7
小黑屋| 手机版| Archiver| 电子发烧友 ( 湘ICP备2023018690号 )
GMT+8, 2024-12-24 21:30 , Processed in 0.892293 second(s), Total 54, Slave 43 queries .
Powered by 电子发烧友网
© 2015 bbs.elecfans.com
关注我们的微信
下载发烧友APP
电子发烧友观察
版权所有 © 湖南华秋数字科技有限公司
电子发烧友 (电路图) 湘公网安备 43011202000918 号 电信与信息服务业务经营许可证:合字B2-20210191

淘帖
7573