纯手工打造,童鞋们可以看看效果图:




这才是配的变压器,输入电阻11.5欧姆,输出双7.5V双15V(大电流)双20V(小电流)和一个小电流独立5V输出。预计输出一百多瓦没问题。

总体效果图:


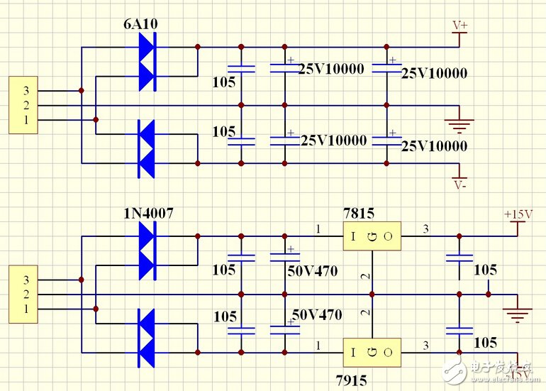
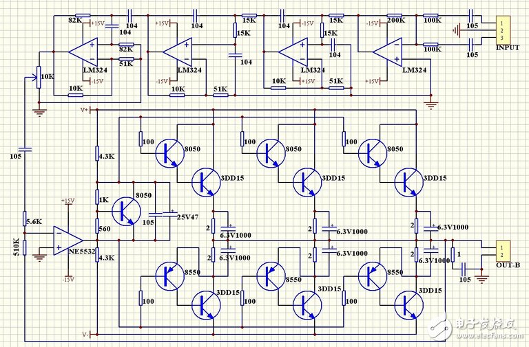
下面附上电路原理图:

电源原理图


左右声道
声明:本文内容及配图由入驻作者撰写或者入驻合作网站授权转载。文章观点仅代表作者本人,不代表电子发烧友网立场。文章及其配图仅供工程师学习之用,如有内容侵权或者其他违规问题,请联系本站处理。
举报投诉
-
变压器
+关注
关注
159文章
7483浏览量
135320 -
功放威廉希尔官方网站
+关注
关注
0文章
2浏览量
4815
发布评论请先 登录
相关推荐
【Banana Pi】新外壳闪亮登场--高大上
【Banana Pi】新外壳闪亮登场--高大上转自lemaker欢迎大家体验试用.白色外壳1.jpg (106.17 KB)白色外壳1白色外壳2.jpg (96.56 KB)白色外壳2黑色外壳1.jpg (34.48 KB)黑色外壳1黑色外壳2.jpg (33.93 KB
发表于 08-09 21:15
AR 4KHz-400MHz功放闪亮登场
4KHz-400MHz2)卓越的阻抗失配冗余度,可以在驻波比无限大的情况下,保证功放满功率输出不损坏3)满足GJB151B中CS114抗扰度测试对安装于船舰或水下系统的被测物在4KHz-1MHz频段系统
发表于 12-12 11:52
iPhone版超级玛丽即将闪亮登场
iPhone版超级玛丽即将闪亮登场
一款模仿任天堂《超级玛丽》的游戏应用上周获准在苹果应用商店里出售,业内人士认为,这或将引起
发表于 03-03 17:29
•554次阅读
2.1声道小型音响的设计和制作分享
2.1声道的小型音响,大部分都是TDA2030作为功放,芯片虽然普通,但是没有好的设计和调校,再好的芯片,也难出好声音。
发表于 04-11 10:04
•6622次阅读
2.1声道Class D功放芯片AT8031规格说明书
AT8031是一款单芯片2.1声道 class D功放,内置三个通道的class D 功放,具有90%以上的效率,无需使用外置散热片,外围电
发表于 03-30 16:20
•15次下载
2.1声道Class D功放芯片AT8025规格说明书
AT8025是一款单芯片2.1声道音频功放,内置三个通道的class D 功放,具有90%以上的效率,无需使用外置散热片,外围电路极其简洁。
发表于 03-30 16:24
•8次下载

超霸气2.1通道功放DIY闪亮登场
评论