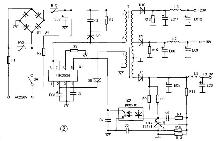
thx203h开关电路图一:
图2为中九接收机电路。在普通DVB接收机中,输出电压略有差异。接通电源后,+300V电压通过THX203H的内部电路给②脚外接电容EC3电容充电,当EC3两端电压达到88V时,Ic内部振荡电路起振,开关电源进入正常工作状态。此时,开关变器T③一④绕组的感应电动势,经D6、EC3整流滤波后,给THX2{13H供电。正常T作时,THX203H的2脚电压应在4.8V-O.9V之间。

THX203H⑤脚为反馈电压输入端,正常电压约为1.2v~1.8V。当输出电压升高时,三端精密稳压器IC3(TL431)的R极电升高,则K极电压下降,光耦IC2中的发光二极管发光增强,其③、④脚间所接的光敏三极管导通程度加深,C、e极内阻减小,则THX203H⑤脚电压下降,Ic内部振荡器输出的脉宽变窄,即占空比变小,从而使输H{电下降,达到稳压的目的,同时保护功率管和变压器。若输出电压降低,其稳压过程与上述相反。
另外,THX203H内置热保护电路。在内温度高于14O℃后调宽振荡器的周期,使THX203H温度不超过15()℃;内置斜坡补偿电路,在THX203H处于大占空比或连续电流模式时能稳定开/关周期。若VCC降到4.3V,振荡器关闭,电源保持关周期;若VCC继续下降到3.7v,THX203H莺新进入启动阶段。
thx203h开关电路图二:

thx203h开关电路图三:
朋友的该机顶盒及彩电遭雷击损坏,我在检查后,发现电源块THX203H炸裂,保险丝熔断,电阻R3开路,其余元件经拆下检查未有损坏(当时未及时更换次级3.3V的整流二极管和各滤波电容)。在更换THX203H和R3以后。先不带负载开机。各电压输出均正常。随后带上中九板。3.3V电压就只剩3V左右波动了。随后才更换了3。3V侧的整流二极管和滤波电容。但故障依旧。维修也陷入困境。昨天再次拆件检查。发现先换上的R3电阻又烧坏开路了。再次把R3电阻更换。空载及带负载均为正常了。
本次维修总结如下:因3.3V整流二极管或滤波电容不良,在空载时或许能输出正常的3。3V电压。但经带上负载以后。电源功率显着增大。致使初级R3电阻烧坏。值得在以后的电源维修中引起注意。
thx203h开关电路图四:
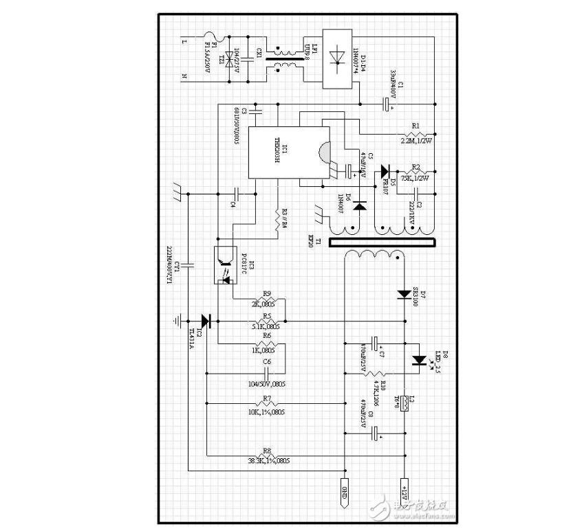
THX203H输出功率12W.THX系列电源IC采用专利威廉希尔官方网站 、防过载防饱和、能满足更高绿色环保标准的开关电源控制器集成电路,拥有中国自主知识产权,内含全球范围十几项专利,性能上可完全取代ST的VIPER12A/22A,Fairchild的FSD200/210/311/321/02659等,无输出功耗可小于0.25W,更适合未来新能源标准的应用。

thx203h开关电路图五:

在正常工作状态,FB的电压将决定最大开关电流的值,此电压越高开关电流越大(仅受限于峰值电流限制)。FB引脚内部上拉600uA电流源,下拉电阻约33KΩ(近似等效值)。此外在FB电压低于1.8V时,将使振荡周期加大,开关频率下降,低于1.8V越多,开关频率将越低。外接FB电容将对反馈带宽产生影响,进而影响某些外部参数,比如瞬态特性。
对于CFB电容的值,典型的应用可在10-100nF之间根据反馈回路的频率特性进行选取。
电子发烧友App










































































评论