开关电源节材、省电、高效率已基本上取代了传统的变压器变压、二极管整流、晶体管稳压的电源。由于开关电源电路复杂,保护电路多,维修困难,要迅速排除开关电源的故障,对维修人员来讲,熟练掌握开关电源的基本组成和工作原理非常重要。##开关电源的维修方法与技巧
2014-01-17 17:29:36
65537 
本文讨论的内容为PWM开关电源,而且仅仅是作为测试经验的总结,为大家简述容易引起系统失效的一些因素。因此,在阅读本文之前,已经假定您对于开关电源有一定的了解。
2015-03-13 16:33:49
9401 电子器件的电源测量通常情况是指开关电源的测量(当然还有线性电源)。讲述开关电源的资料非常多,本文讨论的内容为PWM开关电源,而且仅仅是作为测试经验的总结,为大家简述容易引起系统失效的一些因素。
2015-08-05 11:44:35
2558 
开关电源的EMI干扰源集中体现在功率开关管、整流二极管、高频变压器等,外部环境对开关电源的干扰主要来自电网的抖动、雷击、外界辐射等。
2017-07-18 15:45:17
3262 开关电源超强总结
2022-11-02 09:19:40
686 的外围元件.2.锁存脉宽调制,逐脉冲限流检测. 3.低输出降频功能,空载功耗低于0.3W.THX203H采用专利威廉希尔官方网站
、防过载防饱和,能满足绿色环保标准的开关电源控制器集成电路,广泛适用于功率小于12W
2010-04-29 13:57:48
开关电源维修方法和实战经验 一、开关电源维修具体方法 1、开关电源维修的时候,我们首先需要利用万用表检测一下各功率器件是否存在击穿短路,例如电源整流桥堆、开关管、高频大功率整流管、抑制浪涌电流
2012-11-30 15:00:41
引言 随着电力电子威廉希尔官方网站
的发展,开关电源模块因其相对体积小、效率高、工作可靠等优点开始取代传统整流电源而被广泛应用到社会的各个领域。但由于开关电源工作频率高,内部产生很快的电流、电压变化,即dv
2018-10-12 17:09:57
这是电子研发者贾工在EMI整改方面的经验总结,分享给大家,希望能给大家提供一种思路和参考。
2020-09-17 14:24:57
开关电源啸叫的一点经验总结
2012-08-07 16:33:22
THX202H采用专利威廉希尔官方网站
防过载防饱和、能满足更高绿色环保标准的开关电源集成电路。适用于手机充电器等小功率开关电源设备。
2021-04-15 07:10:34
开关电源环路设计的点滴理解
2019-05-29 06:13:16
开关电源维修步骤及经验
2019-04-16 15:27:08
开头电源基本工作原理,熟悉其维修技巧和常见故障,有利于缩短电子设备故障维修时间,提高个人设备维护技能,请问开关电源常见的故障有哪些?如何维修?
2019-02-18 17:09:11
概述:THX203(THX203H)是一款典型的高性能电流模式PWM控制器(开关电源管理芯片),它可以在85V-265V的电压范围内提供高达12W的连续输出功率,其峰值输出功率更可以达到18W。其内置反馈补偿
2021-04-06 08:52:37
电源制作高手经验总结电源制作高手经验总结 28页.pdf (2.9 MB )
2019-06-05 02:05:11
本帖最后由 eehome 于 2013-1-5 09:56 编辑
电源制作高手经验总结 28页
2012-08-20 19:32:02
Altera SOPC专题竞赛-经验总结Altera SOPC专题竞赛-经验总结.docx
2012-08-10 18:19:44
C_C++指针经验总结
2012-08-09 15:27:10
ROC-RK3328-PC四核64位Mini PC使用经验总结
2022-03-09 07:58:18
STM32CubeMX+HAL库调试串口的经验总结,不看肯定后悔
2021-12-06 06:27:21
开关电源维修经验简述当前很多机器都用开关电源了,因此学会修开关电源很重要,是维修中不可少的。开关电源以电视机,彩显,DVD等小型开关电源为一类。大点的以电脑电源,焊机逆变电源,专用电源为一类。更复杂
2010-06-21 16:46:24
本帖最后由 中国硬件实战营! 于 2016-10-11 13:29 编辑
下载地址:[hide]http://pan.baidu.com/s/1c2BlntY[/hide]电源研发--经验总结
2016-07-14 12:16:45
1、开关电源的EMI源开关电源的EMI干扰源集中体现在功率开关管、整流二极管、高频变压器等,外部环境对开关电源的干扰主要来自电网的抖动、雷击、外界辐射等。 (1)功率开关管功率开关管工作在
2017-08-05 18:57:21
1、开关电源的EMI源 开关电源的EMI干扰源集中体现在功率开关管、整流二极管、高频变压器等,外部环境对开关电源的干扰主要来自电网的抖动、雷击、外界辐射等。 (1)功率开关管 功率开关管工作在
2017-07-18 17:41:43
1、开关电源的EMI源 开关电源的EMI干扰源集中体现在功率开关管、整流二极管、高频变压器等,外部环境对开关电源的干扰主要来自电网的抖动、雷击、外界辐射等。 (1)功率开关管 功率开关管工
2018-10-16 10:18:08
单片机硬件设计的经验总结
2012-08-17 20:22:15
开关电源方案,芯片用的是THX203,基本是按照参考原理图来的,输出的波形呈锯齿状,有一个跳变,周期有250ms,试了输出加电感,但加跟不加对波形没影响,感觉是三端稳压器没稳好,不知道这种情况是什么原因造成的,调试的时候思路是怎么样的
2017-10-27 21:17:18
如何维修开关电源
2021-03-11 08:13:13
我想设计个12V1A的开关电源,要低成本!我想用THX203H这个芯片用变压器,但我老板想用个非隔离的更省钱的,大家有没有更好的方案呢?一般非隔离的也有非隔离变压器吧?203这个电路也够简单的,估计想再省钱的方案很少了吧?
2019-10-09 09:11:11
那位能提供比较好的关于开关电源维修的视频啊,谢谢。
2014-09-25 01:10:59
求找开关电源怎么维修和开发,不懂修 苦恼
2012-11-15 23:18:28
开关电源维修方法和实战经验
2019-03-19 07:31:28
` 本帖最后由 ***sanm 于 2013-6-21 15:46 编辑
各位老师好: 本人想请教个电脑主动式开关电源的问题,我的电脑主机上有个全汉500瓦 主动pfc电源,突然不能正常工作
2013-06-20 16:33:10
开关管,极少的外围元件.2.锁存脉宽调制,逐脉冲限流检测. 3.低输出降频功能,空载功耗低于0.3W.THX203H采用专利威廉希尔官方网站
、防过载防饱和,能满足绿色环保标准的开关电源控制器集成电路,广泛适用于
2010-04-29 11:59:13
电源设计经验总结很好的资料 力荐
2015-11-29 13:05:56
SOPC Builder/Nios 学习经验总结
2009-07-22 15:32:09
0 THX202H开关电源控制器集成电路:THX202H采用专利威廉希尔官方网站
防过载防饱和、能满足更高绿色环保标准的开关电源集成电路。适用于手机充电器等小功率开关电源设备。管脚图DIP81234567THX202HO
2009-09-10 15:14:44
167 THX201开关电源控制器集成电路:THX201 采用专利威廉希尔官方网站
、双极工艺制造的、防过载防饱和、能满足更高绿色环保标准的开关电源控制器集成电路。广泛适用于需经济型开关电源的设备,如
2009-09-13 14:09:56
86 THX 开关电源集成电路南京通华芯微电子有限公司1、产品及其简介南京通华芯微电子有限公司开发的THX 开关电源集成电路是由中国本土工程师设计,国内生产的,拥有全
2009-12-14 10:28:44
73 空调维修的经验总结
一、空调信号(控制)变压器损坏后会引起整机不工作。
志高柜式空调器,采用220V供电,插上电源后,电源指
2008-10-19 09:18:32
3187 电动车维修经验总结
<一>电动车全车没电。怎样处理 (1)检查电池是否有输出 线头是否 开焊 (2)检查保险丝 保险座 好坏 (3)检查电源
2009-01-21 10:33:45
11778 单端甲类小胆机的制作经验总结
1、现在很多自己动手制作胆机的朋友很多都是按照一些参考电路来仿制,其对参考电路中的很多威廉希尔官方网站
2009-07-31 21:56:12
11061 
3种保护LED电路方法的经验总结
1.保护LED电路中采用保险丝(管)
由于保险丝是一次性的,且反应速度
2009-11-14 09:57:23
596 如何维修显示器的开关电源 一、如何维修显示器的开关电源
如今显示器中的电源绝大部分采
2009-12-12 13:38:36
1077 一、如何维修显示器的开关电源
如今显示器中的电源绝大部分采用的是开关型稳压电源(简称开关电源)。所谓开关电源,是指开关电源中的调整管工
2010-07-12 17:53:45
2496 PCB板的绘制经验总结:(1):画原理图的时候管脚的标注一定要用网络 NET不要用文本TEXT否则导PCB设计的时候会出问题(2):画完原理图的时候一
2010-09-19 23:52:45
3715 本内容提供了基于THX202的反激式开关电源适配器设计
2011-05-19 17:21:36
154 本文着重介绍开关电源维修方法和实际操作的一些经验
2012-11-13 15:50:42
4963 线圈天线设计经验总结
2013-09-12 17:21:49
223 做四轴飞行器的经验总结,请各位大神共同学习,里面是一位大神做四轴飞行器的经验总结
2015-11-11 16:52:40
0 开关电源维修方法和实战经验开关电源维修方法和实战经验
2016-01-15 16:38:23
45 电源制作的方法和经验,能够很好的设计出常用的电源模块。比如开关电源,直流稳压电源,数控电源。
2016-01-20 15:39:58
37 电脑开关电源维修图解 电脑开关电源维修图解
2016-03-24 14:31:09
71 电脑ATX开关电源工作原理与维修技巧 电脑ATX开关电源工作原理与维修技巧
2016-03-24 14:32:47
78 资深工程师pcb电路板设计经验总结,涉及原理图设计的前期准备和设计的注意事项
2016-03-24 14:49:33
0 开关电源EMI整改经验总结,感兴趣的小伙伴们可以瞧一瞧。
2016-09-18 17:34:53
0 开关电源测量的经验总结,感兴趣的小伙伴们可以瞧一瞧。
2016-09-18 17:34:53
0 开关电源的相关知识学习教材资料——开关电源的工作原理和维修
2016-09-20 15:44:26
0 开关电源的相关知识学习教材资料——开关电源的一点总结
2016-09-20 15:44:26
0 开关电源的相关知识学习教材资料——开关电源的EMI_处理经验
2016-09-20 15:44:26
0 开关电源的相关知识学习教材资料——开关电源原理及维修技巧
2016-09-20 15:44:26
0 开关电源的相关知识学习教材资料——开关电源维修步骤及经验
2016-09-20 16:10:29
0 开关电源的相关知识学习教材资料——开关电源维修技巧
2016-09-20 16:10:29
0 模拟电子的相关知识学习教材资料——模拟电路设计经验总结
2016-09-27 15:19:03
0 本文将详细介绍开源电源设计中的五个经验,分别是:开关电源的EMI源、开关电?源EMI传输通道分类、开关电源E?MI抑制的9大措施、高频变压器?漏感的控制、高频变压器的屏蔽。 1
2016-11-24 01:41:25
2185 电脑开关电源维修图解[图文]
2017-01-14 12:24:34
157 THX202H采用专利威廉希尔官方网站
防过载防饱和、能满足更高绿色环保标准的开关电源集成电路。适用于手机充电器等小功率开关电源设备。
2022-07-08 10:27:36
40 集成开关电源的设计制作调试和维修
2017-09-12 09:08:26
24 新型开关电源设计和维修
2017-09-19 10:12:55
44 指针经验总结
2017-10-27 15:44:45
19 THX203H 是开关电源控制器集成电路,在85V-265V的宽电压范围内提供高达12W的连续输出功率,峰值输出功率更可以达到18W。本文主要介绍的是thx203h引脚功能以及引脚电压
2017-11-22 14:15:48
60162 thx203h是一款高性能电流模式PWM控制器。专为高性价比AC/DC转换器设计。在85V-265V的宽电压范围内提供高达12W的连续输出功率,峰值输出功率更可以达到18W。优化的高合理性的电路设计
2017-11-22 14:54:33
32320 手机TDD引起电流声问题理论和经验总结
2017-11-27 15:02:29
30 本文为大家介绍详细的thx203h资料。thx203h的工作原理、管脚功能、内部结构、电性参数及应用电路图。
2017-12-27 17:14:30
45546 
thx203h是一种高性能电流模式PWM控制器。可代换它的IC也有不少。本文为大家介绍三种可代换thx203h的IC
2017-12-27 18:33:26
94567 
测量thx203h电压、电阻等可以检测thx203h好坏。
2017-12-27 18:43:52
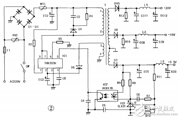
16363 THX203H⑤脚为反馈电压输入端,正常电压约为1.2v~1.8V。当输出电压升高时,三端精密稳压器IC3(TL431)的R极电升高,则K极电压下降,光耦IC2中的发光二极管发光增强
2018-02-27 16:00:10
20030 
THX203恒压电源芯片电路图方案详细说明
LED电源芯片,电源管理芯片方案电路图设计
2018-04-26 15:17:45
64 本文主要介绍了四款thx202h应用电路图。其中包括了thx202h待机的DVD或机顶盒等电源电路、thx202h反激开关电源适配器和thx202h反激式电流控制型开关电源以及thx202h电磁炉通电无反应故障检修电路。
2018-05-10 10:27:24
43930 
本文介绍了五款thx203h开关电路图。THX203H 开关电源控制器集成电路,在85V-265V的宽电压范围内提供高达12W的连续输出功率,峰值输出功率更可以达到18W。
2018-05-10 10:40:54
71948 
老电工20年经验总结的接线技巧分享,具体的跟随小编一起来了解一下。
2018-07-23 10:54:34
17155 
本文对scikit-learn中KNN相关的类库使用做了一个总结,主要关注于类库调参时的一个经验总结,且非常详细地介绍了类库的参数含义。
2019-01-13 11:49:29
2897 
开关电源的电磁干扰测试可分为传导测试与辐射测试,一般开关电源的传导测试频段是指150K~30MHz之间,而辐射干扰的频段是指30M~300MHz,300MHz之后的频段一般皆不是电源所产生,因此大都可以给予忽略。
2019-11-26 11:39:19
9843 
TD-LTE网络优化经验总结解析说明。
2021-04-27 10:30:20
23 彩电开关电源维修精要.pdf(电源威廉希尔官方网站
和电源学报哪个好)-彩电开关电源维修精要.pdf
2021-08-04 16:35:04
88 单端反激开关电源变压器设计总结(电力电子电源威廉希尔官方网站
及应用电子版)-单端反激开关电源变压器设计总结
2021-08-31 15:26:22
32 24V开关电源原理和维修资料(科奥信电源威廉希尔官方网站
有限公司怎么样)-24V开关电源原理和维修资料,有需要的可以参考!
2021-09-15 18:30:53
266 开关电源维修(深圳市核达中远通电源威廉希尔官方网站
有限公司官网)-开关电源维修,有需要的可以参考!
2021-09-16 09:32:38
203 开关电源设计及调试总结(新能源通信电源威廉希尔官方网站
)-开关电源设计及调试总结
2021-09-27 10:06:28
65 反激式开关电源总结(大工19春《电源威廉希尔官方网站
》在线作业1)-反激式开关电源总结 非常好的资料
2021-09-27 10:12:24
294 问题一定程度相关。电子器件的电源测量通常情况是指开关电源的测量(当然还有线性电源)。讲述开关电源的资料非常多,本文讨论的内容为PWM开关电源,而且仅仅是作为测试经验的总结,为大家简述容易引起系统失效的一些因...
2021-10-21 19:50:59
11 电路设计的一些经验总结
2021-12-02 13:57:13
41 EMI整改经验总结
2021-12-20 15:55:19
44 由于操作,设备使用了很多开关电源,所以才有机会接触开关电源,积累了一点维修经验,这次就说说不振动的开关电源的维修心得。
2022-06-07 17:47:43
9704 富士变频器维修经验总结
2023-10-07 10:55:07
0 选择烧结银的经验总结
2023-12-17 15:46:17
316 
评论